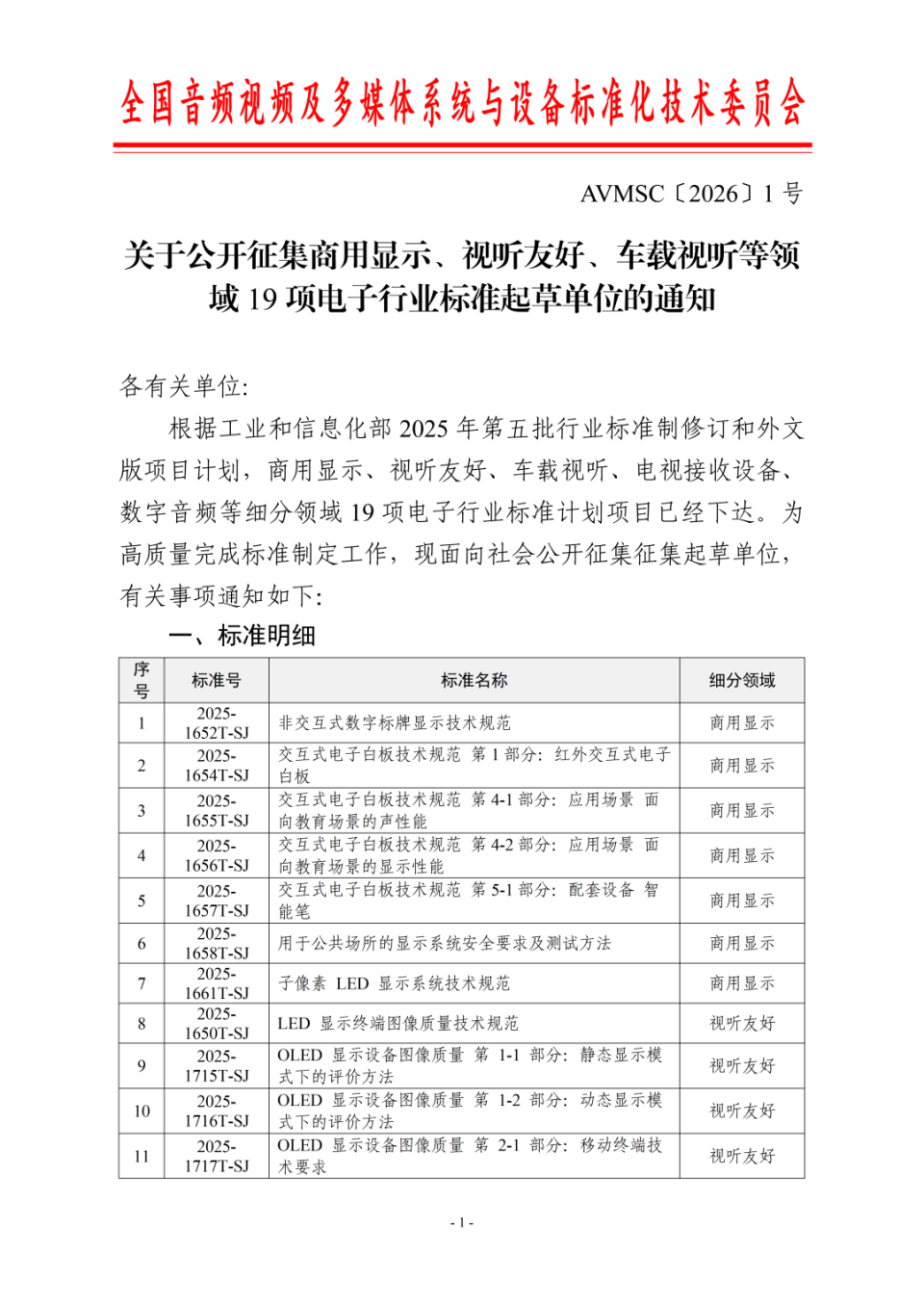
近日,记者从全国音频、视频及多媒体系统与设备标准化技术委员会(以下简称全国音视频标委会)官方公众号发现,全国音视频标委会正就商用显示、视听友好、车载视听、电视接收设备、数字音频等5大细分领域、19项电子行业标准的起草工作,面向社会展开牵头单位征集(后附征集通知)。
据悉,本次征集是根据工业和信息化部2025年第五批行业标准制修订和外文版项目计划的总体安排,在中华人民共和国境内注册,具有独立法人资格的企事业单位、科研机构、高等院校和社会团体等均可自愿提出申请。
据悉,本次征集是根据工业和信息化部2025年第五批行业标准制修订和外文版项目计划的总体安排,在中华人民共和国境内注册,具有独立法人资格的企事业单位、科研机构、高等院校和社会团体等均可自愿提出申请。