宝马多媒体模块的拆解

来源:电子工程世界(EEWorld)

整个模块完全拆解了,首先是核心主控板

这个是正面的拆解图,其中右侧是一个被屏蔽罩封闭的小扩展板。连结的非常牢靠,拆不下来,要先吸锡,再破坏才OK.

图片

这个是主板的反面,拆了屏蔽层之后的

图片

这个是没拆之前的

图片

然后是随后的车载音频控制小板,对照主板的大小

图片

子板的正面

图片

子板的反面

图片

连接主板的侧面

图片

暴力破拆

图片

拆开后的正面

图片

拆开后的反面

图片

2 古董级核心微控制器MCU

展现真容,核心主控的MCU是ST意法ST10F168

图片

以及NEC的D43256

图片

毫不意外,这两款芯片都应该是停产了

ST10F168是16位256KB内存的25MHzMCU,在KEIL的驱动网站上仍然可以找到资料。ST ST10F168 Data Sheet (keil.com)

配套的是NEC的 D43256BGU DatasheetCMOS RAM最为扩展外存。

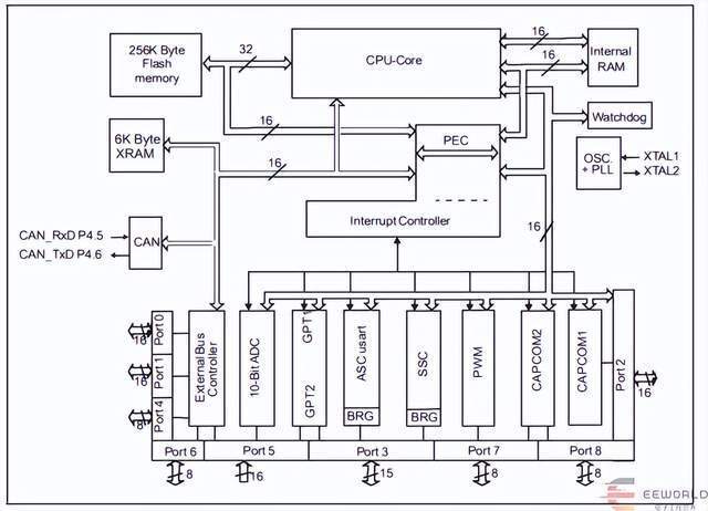
MCU的原理图如下,应该是自研的指令集,还没有用到ARM指令集的

图片

体验一下硬核的ST科技,自研的ASM汇编指令集

图片

现在看着就头大了,能把这个模块弄出声音了,估计宝马的软件工程师掉不少头发。

背面的是SAA7706H Car radio Digital Signal Processor (DSP) (nxp.com.cn),来自NXP的车载电台数字处理芯片SAA7706

图片

逻辑图如下,使用了单声道,多声道,外来音源的混合数字处理模式,输出的是数字音频。或许,这就已经是当时的高科技了

图片

不过看着数据参数表,还是科技含量满满的。

这个F0S8104来自Cirrus Logic当年的声卡专家,对应数模转换和音频处理。

图片

3 车载音频和声音控制处理

上面已经拆解开了小板,其中核心元件就是飞利浦的TEA6848H New In Car Entertainment car radio tuner IC with Precision Adjacent Channel Suppression 。这个是车载音频娱乐调谐芯片,一直到2017年还有最后一次更新还保留在NXP的网站上。

TEA6848H是具有汽车收音机调谐器的单芯片,适用于AM、FM和气象波段(WB) ,可通过I²C总线进行微控制器调谐。其提供以下功能:

- AM双转换接收器,适用于LW、MW和SW(31 m、41 m和49 m波段),其中IF1 = 10.7 MHz,IF2 = 450 kHz

-具有集成镜频抑制的FM双转换接收器,适用于IF1和IF2,可选择美国FM、美国气象、欧洲FM、东欧FM和日本FM波段;450 kHz FM IF2具有完全集成的动态选择性;带动态阈值扩展的FM解调器;通过I²C总线对准IF2选择性的中心频率。

那么就是一个多频段选择和调整芯片。具有精密相邻信道抑制功能的新型车载娱乐汽车无线电调谐器IC (NICE-PACS) | NXP 半导体

图片

4 总结

综合上一帖的拆解,这个多媒体模块在现在看来有些名不副实,因为主要的功能就是车载电台和外来音源的处理。应该在ST的MCU还有比较复杂的面板控制功能,因为还支持CAN协议,所以还有和汽车主控交互的功能。不过,如果没有IDE,只用手搓,那个汇编代码的编制,应该是一个硬功夫。

这个模块还有不少放大器,功放等元件,不过过于久远,应该不少都找不到对应的介绍了。如LT1376已经定位到了ADI的页面LT1376数据手册和产品信息 | Analog Devices,不过显然不是ADI的。可以找到的是LT1249 Datasheet和ST2303 datasheet STANSON | P Channel Enchancement Mode MOSFET等元件。

这次拆解,还是大出所料。主要是车载智能化的进步实在太快了,车载智能仓提供的丰富人机交互已经具有未来的科幻感了。这次拆解非常费劲,但是拆开后发现,是一次科技考古活动。

从设计看,功能冗余再冗余,安全屏蔽再屏蔽,也不能说不对,但其实更好的优化之下,更高速率的信号传输也没有必要这么如临大敌的搞这么复杂的硬件设计。

用现在的眼光,活血可以解释为是用高品质作为了懒惰的挡箭牌。

拆解还在继续,本文对各个模块具体电路进行评析,我会第一时间在我的网站【EEWorld-社区】更新,欢迎追更。

作者声明:个人观点,仅供参考