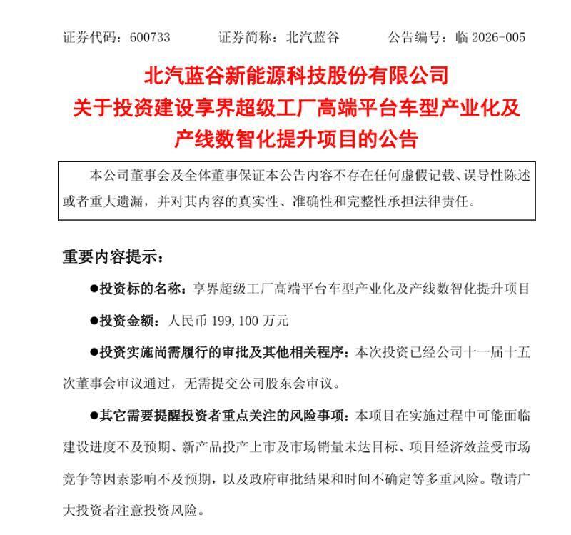
北汽蓝谷投资19.91亿元升级享界超级工厂 预计2026年3月开工

图片

易车讯 北汽蓝谷日前发布《关于投资建设享界超级工厂高端平台车型产业化及产线数智化提升项目公告》。对享界超级工厂关键工艺、设备进行升级,同时开展数智化升级改造,全方位提升制造体系柔性化、效率、质量和智能化水平,本项目预计总投资人民币19.91亿元,预计2026年3月开工,项目建设期为14个月。

图片

图片

图片

在2025年底的超凡一步 | 在一起 鸿蒙智行》直播活动中,鸿蒙智行公布了2026年新车规划。享界品牌2026年将推出SUV和MPV车型。北京汽车集团有限公司党委书记、董事长张建勇表示,SUV车型会和市场上的车型很不一样。余承东表示,享界SUV市场调研后得分非常高。