增强细胞浸润!南开大学/天津市人民医院:癌症免疫治疗有前景的策略

问AI · 这项研究对冷肿瘤转化策略有何贡献?

第五届单细胞与空间组学论坛

图片

近日,南开大学/天津市人民医院研究团队合作共同在期刊《Journal for ImmunoTherapy of Cancer》上发表了题为“Targeting macrophage-derived SPP1 enhances CD8 T cell infiltration via ROS-DNA fragment/cGAS-STING/STAT1-mediated CXCL9/10 in tumor microenvironment”的研究论文,该研究证明,巨噬细胞来源的 SPP1 在抑制 CD8 T 细胞浸润、促进肿瘤进展以及降低免疫检查点抑制剂(ICI)治疗效果方面发挥了关键作用。单细胞 RNA 测序分析显示,Spp1fl/fl-Lyz2-Cre 小鼠肿瘤组织内的 CD8 T 细胞数量显著增加。此外,在人类结直肠癌样本中观察到 CD8 T 细胞与 SPP1 巨噬细胞呈负相关。巨噬细胞中 SPP1 的基因缺失显著增强了肿瘤生长抑制作用,且这种作用依赖于 CD8 T 细胞介导的免疫反应。从机制上讲,巨噬细胞中 SPP1 的缺乏导致线粒体活性氧(ROS)生成增加,从而导致细胞质双链 DNA(dsDNA)片段的积累。这种积累的 dsDNA 激活了 cGAS-STING 通路,进而导致 STAT1 磷酸化。增强的 STAT1 活性上调了趋化因子 CXCL9 和 CXCL10 的表达,从而促进 CD8 T 细胞向肿瘤微环境募集。

癌症免疫治疗困境:“冷”肿瘤转化“热”的探索之路

 01 

癌症是全球第二大死因和疾病负担。尽管在诸如免疫检查点抑制剂(ICIs)等新型治疗策略方面已取得重大进展,但仍有部分患者对免疫疗法无反应,这主要是由于肿瘤内部独特的免疫微环境所致。根据肿瘤微环境(TME)中免疫效应细胞,尤其是细胞毒性 CD8 T 细胞的浸润情况,肿瘤可分为不同的免疫表型,主要有“热”肿瘤和“冷”肿瘤。热肿瘤表现出强烈的免疫活性,并对 ICIs 显示出良好的反应,而冷肿瘤则以缺乏 CD8 T 细胞为特征,对治疗具有抗性。因此,将免疫学上的“冷”肿瘤转化为“热”肿瘤的策略已成为当代癌症免疫治疗研究的重点。

SPP1 缺乏增强 CD8 T 细胞依赖性抗肿瘤免疫疗法

 02 

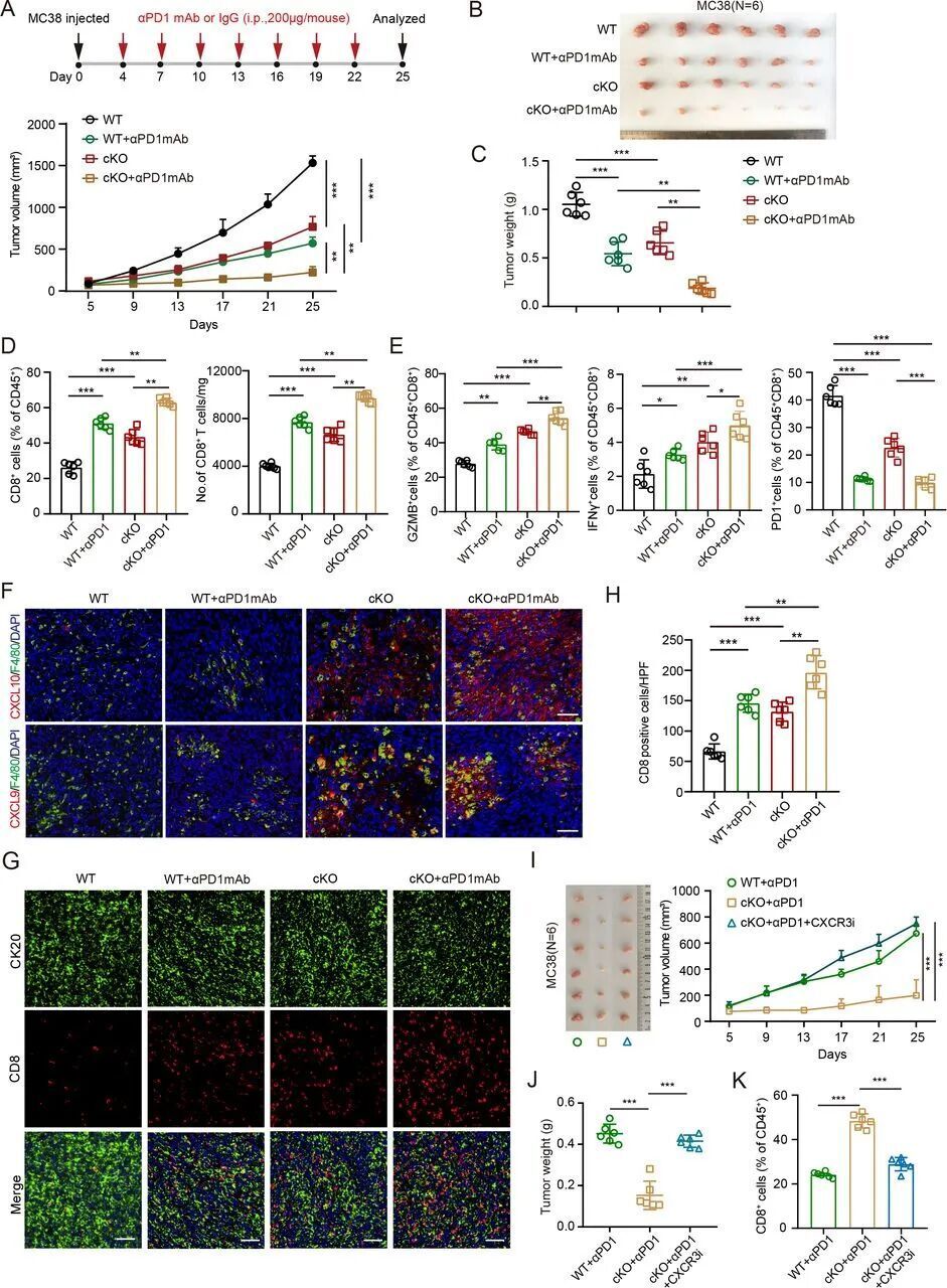
免疫检查点抑制剂(ICIs),包括抗 PD-1 抗体,通过利用 CD8 T 细胞的细胞毒性潜力彻底改变了癌症治疗。鉴于巨噬细胞来源的 SPP1 在调节 CD8 T 细胞向肿瘤浸润中的关键作用,研究人员使用 MC38 肿瘤模型评估了巨噬细胞特异性 SPP1 缺失对抗 PD-1 治疗效果的影响。与先前的报告一致,对照 Spp1fl/fl 小鼠的 MC38 肿瘤对抗 PD-1 治疗反应强烈。令人惊讶的是,在 Spp1cKO 小鼠中,这种治疗效果进一步增强,肿瘤生长受到显著抑制。Spp1cKO 小鼠治疗反应减弱可能与 CD8 T 细胞中 PD-1 表达降低有关。值得注意的是,抗 PD-1 治疗还显著增强了 Spp1cKO 小鼠肿瘤中 CD8 T 细胞的浸润。这些浸润的 CD8+T 细胞表现出细胞毒性(GZMB)和效应(IFNγ)活性增强,同时 PD-1 表达降低。SPP1 缺陷型巨噬细胞还上调了 T 细胞招募趋化因子 CXCL9 和 CXCL10,这与 CD8 T 细胞积累增加相关,这一点通过免疫染色得到了证实。这些发现也在 B16 黑色素瘤模型中得到了进一步验证。与之前的报告一致,药理学阻断 CXCR3 可消除 Spp1cKO 小鼠中增强的抗肿瘤反应,表明 CD8 T 细胞募集对于免疫治疗的最佳疗效是必需的。因此,本研究结果表明,巨噬细胞中 SPP1 的缺乏增强了 CD8 T 细胞依赖性抗肿瘤免疫,为免疫检查点抑制剂(ICI)治疗提供了一种有前景的策略。

图片

SPP1 缺乏增强 CD8 T 细胞依赖性肿瘤免疫治疗

结论

 03 

本研究结果表明,特异性靶向肿瘤相关巨噬细胞(TAMs)中的 SPP1 可通过活性氧(ROS)-DNA 片段/cGAS-STING/STAT1 通路增强 CD8 T 细胞向肿瘤微环境(TME)的浸润,进而上调 CXCL9/10 趋化因子的产生。这些结果有力地证明了靶向 TAMs 中的 SPP1 作为癌症免疫治疗的一种有前景策略的治疗潜力。

参考资料:

https://jitc.bmj.com/content/14/1/e013697#sec-32