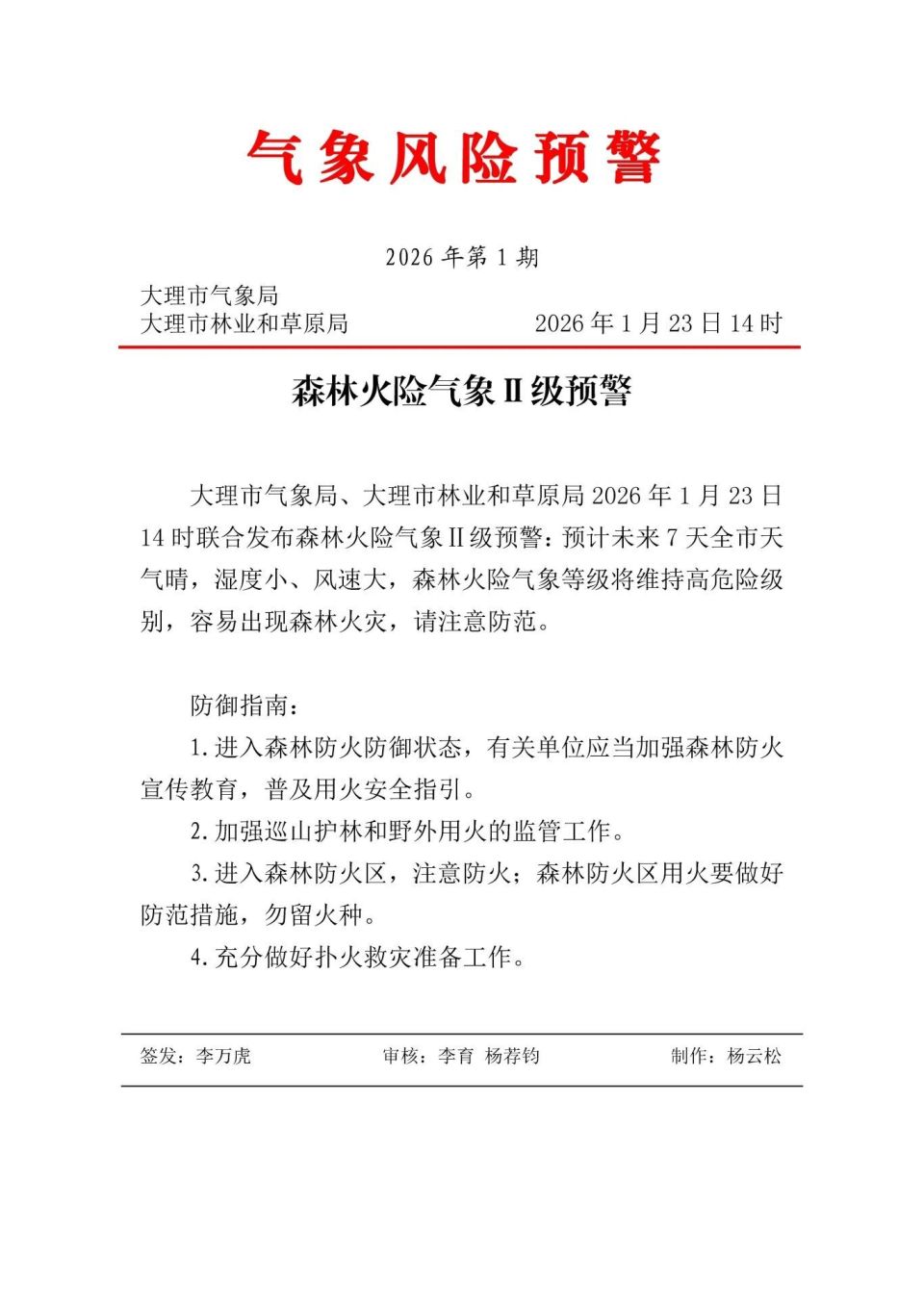
今天(1月23日),大理州、市同步发布Ⅱ级预警

近期,大理州晴间多云的天气格局持续,空气湿度偏低、风速较大,森林火险气象等级已升至Ⅱ级(高风险)。


图片


大理州、市两级气象台与林业和草原部门于1月23日先后联合发布森林火险气象Ⅱ级预警:预计未来7天,全州、全市晴燥天气仍将持续,森林火险气象等级将维持高危险级别,极易引发森林火灾。


图片


图片

山火猛于虎

防患未“燃”为上策

森林草原防灭火这根弦应该时刻紧绷


容易引发森林火灾的因素有哪些

森林火灾有哪些危害

又该如何应对林火

一起来了解


图片
图片
图片
图片
图片
图片



记者:鲍亚颖 综合自大理州气象台、大理市气象台、北京应急

编辑:杨润婷

值周:胡亚玲 张辉

主编:李胜