保卫岗2800元月薪要求硕士学历?湖北大学回应:已招到人,系管理岗位实际工资不止2800元

海报新闻记者 文露漪 湖北武汉报道

近日,湖北大学一则《招聘公告》引发热议,当中提及校方招聘“安全保卫部工作人员”,要求硕士及以上学历,基本工资却只有2800元。1月23日,校方回应:已招到人,实际为管理岗,工资不止2800元。

图片

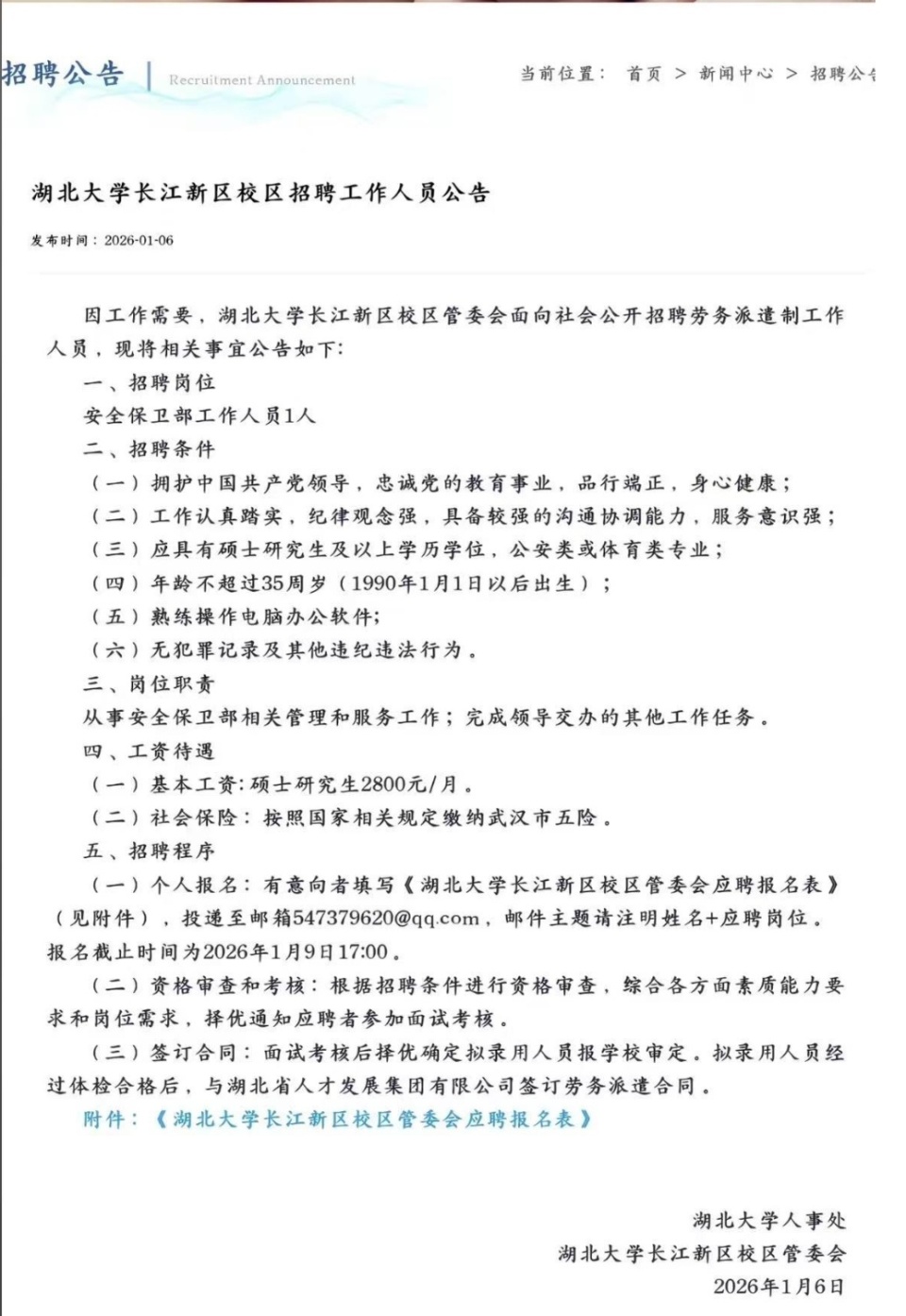
引发热议的是湖北大学人事处、湖北大学长江新区管委会于2026年1月6日发布的《湖北大学长江新区校区招聘工作人员公告》,其中提及招聘岗位为“安全保卫部工作人员1人”,要求硕士及以上学历、年龄不超过35岁、熟练操作电脑办公软件等,报名截止时间为2026年1月9日17时。由于“硕士及以上学历”与“2800元工资”形成的反差,该《招聘公告》引起了不少网友的讨论。

1月23日,海报新闻记者联系上发布该招聘公告的湖北大学长江新区管委会,其工作人员表示,目前招聘已截止,校方已招到人,公告上的2800元仅是基本工资,实际到手工资还包括绩效。对于为何需要硕士学历,管委会工作人员介绍,此次招聘岗位虽为安全保卫部工作人员,但做的并非大众以为的“安保工作”,而是管理岗位。

欢迎您提供新闻线索,一经采纳,及时刊发。海报新闻报料热线:010-64004224,报料微信:HaibaoNewsSw。