预亏1.6亿、关店千余家,良品铺子高端零食神话缘何崩塌?

图片

大望财讯/文

2026年1月20日,曾被誉为“高端零食第一股”的良品铺子发布2025年年度业绩预告,交出了一份堪称“断崖式下滑”的成绩单:预计全年归属于上市公司股东的净利润亏损1.2亿元至1.6亿元,扣除非经常性损益的净利润亏损1.5亿元至1.9亿元。

图片

这份业绩预告不仅揭开了公司经营的窘迫现状,更是把良品铺子发展过程中门店加速闭店、全渠道收入下滑、股权纠纷未解、管理层动荡等多重隐忧推到台前,曾经的高端零食神话,正陷入全方位困局。

两年连亏

良品铺子的业绩崩塌并非一蹴而就,而是呈现出加速恶化的态势。回溯2024年,公司已陷入归属于上市公司股东的净利润亏损4610.45万元的困境,彼时市场仍抱有转型回暖的期待,但2025年的业绩预告彻底击碎了这一幻想。

以预告区间中值计算,良品铺子2025年归属于上市公司股东的净利润亏损约1.4亿元,较上年亏损规模扩大199.3%,扣非后亏损中值1.7亿元,较上年的7476.14万元扩大127.4%,盈利能力呈现断崖式下滑。

图片

业绩恶化的趋势在季度数据中更为明显。2025年前三季度,良品铺子营业收入仅约41.4亿元,同比下滑约24.45%;归属于上市公司股东净利润亏损约1.22亿元,对比2024年同期的约1939万元同比骤降约730.83%,直接由盈转亏。

图片

从利润表核心指标来看,光大证券指出:“25Q1-Q3/25Q3良品铺子毛利率分别为24.96%/26.14%,25Q3同比-1.81pcts,环比+2.08pcts。毛利率同比降低主要系公司在降价策略下,部分产品价格带降低,导致整体毛利率同比下降。”

虽然良品铺子2025年的营业总成本同比下滑接近28%;其中销售费用、管理费用、研发费用分别同比下滑约11.0%、41.8%、9.6%。“降本”态势明显,但从业绩来看仍旧未能挽救亏损的趋势。

图片

而对于亏损原因,良品铺子在公告中将其归咎于“门店结构优化”“产品降价”及“非经常性收益减少”三大因素。公告称,2025年公司主动淘汰低效门店导致销售收入承压,部分产品降价及结构调整影响毛利率,叠加利息收入、理财收益减少1800万元,政府补助减少2300万元,最终导致净利润大幅下滑。

对此,知名战略定位专家、福建华策品牌定位咨询创始人詹军豪表示:“良品铺子的业绩崩塌是战略失焦、行业变革与治理乱象三重冲击的必然结果,其困境折射出传统零食品牌在消费市场迭代中的转型阵痛。”

业绩巨亏的背后,是良品铺子渠道体系的崩塌。作为曾经依赖线下门店扩张的零食品牌,公司门店数量从2023年高峰时期的近3300家,一路收缩至2025年三季度末的2227家,一年多时间内关店超千家,收缩幅度达32.5%。

更触目惊心的是单季度闭店力度:2025年第三季度,公司仅新开65家门店,却关闭283家,净减少218家,平均每天约有3家门店停业,渠道收缩速度堪称“迅捷”。

图片

门店收缩直接拖累了销售收入,而留存门店的经营效率同样堪忧。2025年第三季度,良品铺子各渠道收入全线失守,无一实现增长:加盟业务销售额3.77亿元,同比下降25.58%;直营零售业务销售额3.74亿元,同比下降19.83%;电子商务业务同比下降14.02%;团购业务虽降幅较小,约为3.58%。

图片

此外,公司渠道策略的反复加剧了经营困境。此前良品铺子以“高端化”为核心,门店多布局在一二线城市核心商圈,单店租金与运营成本高企;而当量贩零食崛起后,公司又启动降价与门店优化,但低效门店的淘汰未能同步带来高效门店的补充,已签约待开业门店仅18家,难以弥补闭店造成的规模缺口。

中国企业资本联盟中国区首席经济学家柏文喜对此指出:“渠道收缩本身没错,错在没有同步长出第二条腿(会员店、即时零售、零食专营供货、海外出口)。单纯关店只能止血,不能造血。”

同时,詹军豪表示:“良品铺子渠道策略的反复暴露其战略定力不足,从一二线核心商圈的高端布局到被动闭店,既未能守住高端基本盘,也未能抢占下沉市场份额,全渠道运营效率持续走低。”

除了面对业绩与渠道的双重危机之外,良品铺子的公司治理层面同样乱象丛生,股权纠纷与管理层变动进一步侵蚀了市场信心,加剧了公司经营的不确定性。

治理乱象丛生

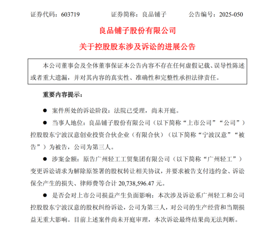
2025年,良品铺子控股股东宁波汉意先后与地方国资、产业资本签署股权转让协议,却因交易未能落地引发“一女嫁二夫”的舆论风波,后续更是陷入法律纠纷。

截至2026年1月,广州轻工已调整诉讼请求,由主张继续推进股权转让转为解除协议并索赔,案件尚未有最终判决,相关责任认定仍存在重大不确定性。

图片

与此同时,管理层的频繁变动也加剧了良品铺子经营的不确定性。2025年3月,公司创始人之一、时任董事长兼总经理杨银芬因个人原因辞职,董事会选举程虹为新任董事长并代行总经理职责,但截至2025年末,公司仍未完成总经理的正式聘任。

图片

对此,詹军豪指出:“良品铺子股权纠纷与管理层缺位的治理乱象,进一步削弱了决策与执行效率,使其在行业结构性变革中错失调整时机。”

除了内部隐忧以外,良品铺子的外部挑战也不容忽视。近年来,居民消费趋于理性,“高端化”“溢价化”的零食消费逻辑逐渐被颠覆。

2025年10月中国经济网发布的行业分析报告提到,我国量贩零食店数量自2022年起快速增长,2025年有望突破4.5万家。这类门店通过跳过“厂家—经销商—商户”的传统供应链模式,直接与厂家对接降低成本,以“大牌低价”为卖点,还通过加盟模式实现规模化扩张。

量贩零食渠道凭借低价、高周转、规模化扩张的优势迅速崛起,这无疑对坚守高端定位的传统零食门店形成了直接分流。

而对比竞争对手的迅猛发展,良品铺子的颓势更为凸显。量贩零食巨头万辰集团(好想来)2024年销售额达约323.29亿元,同比大涨约247.9%,门店数量突破1.4万家,2025年6月门店数进一步突破1.5万家;另一家头部企业鸣鸣很忙2025年前三季度收入约463.71亿元,同比增长约75.2%,经调整净利润约18.10亿元,同比增长约240.8%,门店数达约19517家,且已于2026年1月通过港交所上市聆讯,行业马太效应愈发显著。

在柏文喜看来:“零食进入‘硬折扣’时代,传统品牌必须重新算清‘规模-价格-毛利’公式,要么做超级单品杀进量贩体系,要么靠差异化跳出价格锚地,中间路线最危险。”

同时,柏文喜总结称:“良品铺子高端化战略输给的不是低价,而是‘需求迁移+渠道重构+治理失能’的三杀;未来能救良品铺子的不是‘再涨价’,而是‘用健康功能重新做溢价、用供应链深度换周转、用资本落地稳治理’——速度决定生死。”

从“高端零食第一股”到年亏1.6亿、关店千余家,良品铺子的困境是多重因素叠加的结果。在行业加速迭代的浪潮中,良品铺子曾经的高端神话或将彻底落幕。


图片
大望财讯