陕西调整失业保险待遇标准

1月22日,记者从陕西省人社厅获悉:省人社厅、省财政厅日前发布通知,决定调整陕西失业保险有关待遇标准,一类区每月2138.4元、二类区每月2025元、三类区每月1926元。调整后的失业保险待遇标准从1月1日起执行。
省人社厅相关处室负责人介绍,失业保险金标准相关的失业保险待遇随之调整,其中领取失业保险金人员职业培训参照《关于印发〈陕西省就业补助资金管理实施办法〉的通知》中就业技能培训补贴政策执行,补贴标准最高不得超过2个月当地失业保险金标准。
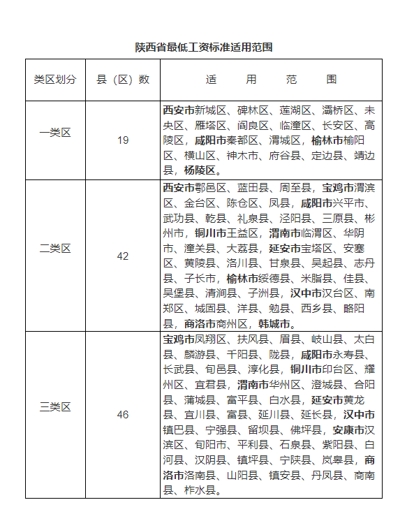
根据政策,一类区包括西安市新城区、高陵区,咸阳市秦都区、渭城区,榆林市榆阳区、府谷县等19个县(区)。二类区包括西安市鄠邑区、蓝田县,宝鸡市渭滨区,咸阳市兴平市、乾县,铜川市王益区等42个县(市、区)。三类区包括渭南市华州区、富平县,延安市黄龙县,汉中市镇巴县等46个县(区)。
图片
本文来源:陕西日报