曝光!这7家企业纳入欠薪“黑名单”

7家企业纳入欠薪“黑名单”!深圳特区报&读特记者从深圳市人力资源和社会保障局获悉,该局公布2026年第一批重大劳动保障违法企业名单,并进一步加大对重大劳动保障违法行为的惩戒力度,对涉嫌犯罪的坚决移送司法机关,切实维护劳动者的合法权益。

图片

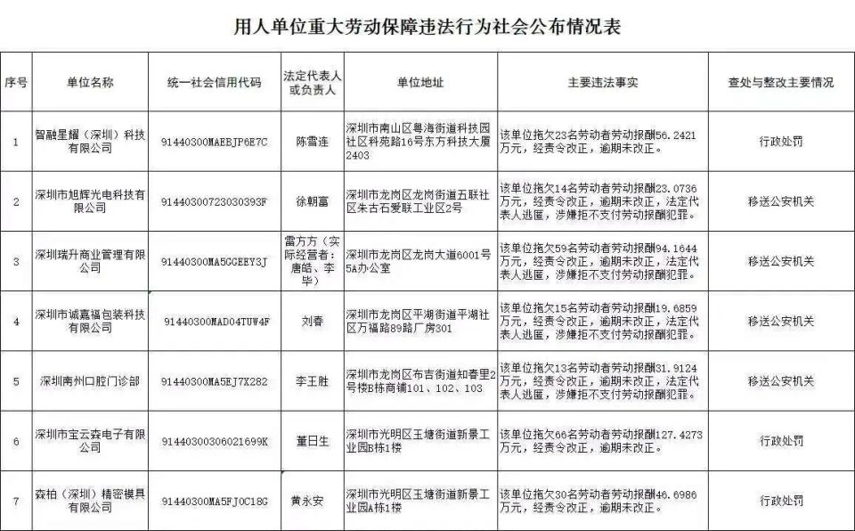
据介绍,此次列入欠薪“黑名单”的7家企业分别是:智融星耀(深圳)科技有限公司、深圳市旭辉光电科技有限公司、深圳瑞升商业管理有限公司、深圳市诚嘉福包装科技有限公司、深圳南州口腔门诊部、深圳市宝云森电子有限公司、森柏(深圳)精密模具有限公司。

其中,深圳南州口腔门诊部拖欠13名劳动者劳动报酬共计31.9124万元。2025年7月,龙岗区人力资源局依法向该公司下达期限整改指令,该公司逾期未改正,且法定代表人逃匿,涉嫌拒不支付劳动报酬犯罪。2025年11月,龙岗区人力资源局以涉嫌拒不支付劳动报酬犯罪依法将该案移送公安机关,公安机关于2025年11月17日立案,目前案件正在侦办中。

图片

深圳市宝云森电子有限公司拖欠66名劳动者劳动报酬共计127.4273万元。2025年12月11日,光明区人力资源局依法向该公司下达期限整改指令,该公司逾期未改正。2026年1月8日,光明区人力资源局依法对该公司作出行政处罚决定。

“为了切实维护劳动者合法权益,深圳市正深入开展治理欠薪冬季行动,紧盯工程建设项目及其他欠薪易发多发行业企业,全面排查整治拖欠劳动报酬问题。”市人社局相关负责人表示,劳动者如遭遇欠薪,可点击“深圳根治欠薪线索反映平台”小程序进行投诉举报,也可以向用工所在地人力资源部门反映诉求。

(市人社局供图)

(作者:深圳特区报&读特记者 庄瑞玉)