别让温暖变危险!

断崖式的降温之下

各类取暖设备自然成了家家户户

离不开的“香饽饽”

然而,用各种方式取暖时 

也要警惕背后潜藏的风险

规范操作,及时消除隐患

⬇️⬇️⬇️

01
图片


电热毯短路,家烧得面目全非



2025年2月19日,福建宁德蕉城区一小区5楼起火,现场火光冲天,浓烟不断从屋内冒出。所幸火势被及时扑灭,未造成人员伤亡。

据了解,户主家中电热毯短路,引燃了周边衣物及床上用品进而导致火灾发生。

图片
02
图片


火盆取暖致1人死亡



2025年1月11日,云南昆明盘龙区双龙街道办事处麦冲村发生火灾,造成1人死亡,过火面积118平方米。

据事故调查报告显示,起火原因为杨某在房屋一层东侧房间东南角使用火盆取暖,不慎引燃火盆周围草凳子、木柴等可燃物,蔓延扩大成灾。

图片


03
图片


热敷包起火烧穿3层被子



2024年11月24日,安徽阜阳,一女子晚上睡觉时将海盐热敷包放在肚子上取暖,凌晨四点突然被烫醒,发现热敷包起火了,烧焦上面两层被子和下面一层被褥,还好女子及时发现,不然后果不堪设想。

图片
04
图片


取暖器烘烤衣物引火灾



2024年1月19日,江西南昌一小区居民家突发火灾。消防员到场将被困在2个卧室内的一家5口救出,并将火势扑灭。

据了解,男主人使用取暖器烘烤小孩衣物,结果引发了火灾

图片
图片
阿消提示



冬春季气温较低

用火、用电、用气量增加

加上风干物燥

火灾风险随之增加

我们日常还有哪些方面应该注意呢

一起来看

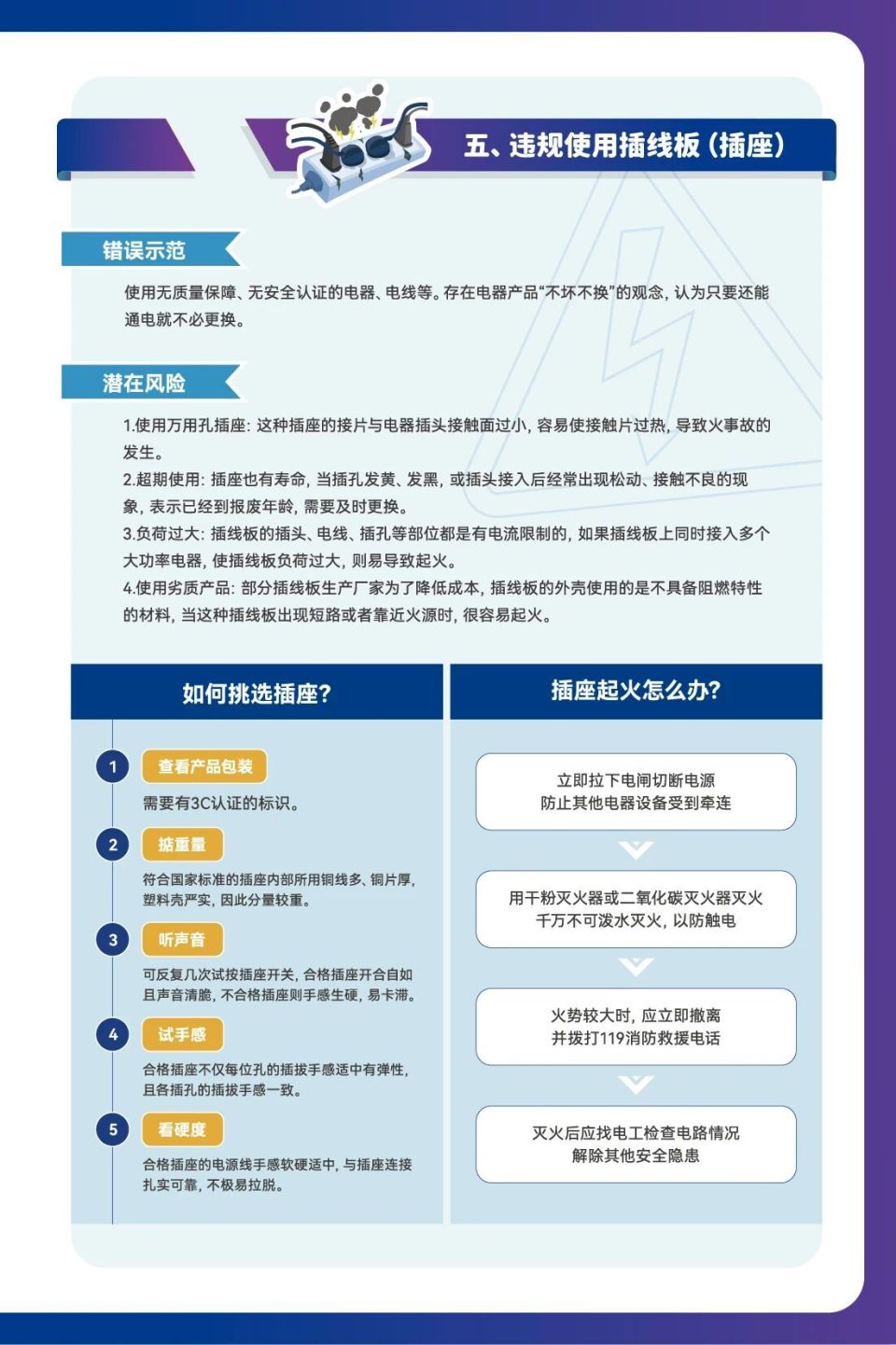
图片

《安全用火用电 守护温暖家园》科普画册

·
图片
图片
图片
图片
图片
图片
图片
图片
图片
图片
图片
图片
图片
图片
图片
图片
图片

(请左右滑动查看)

来  源:中华人民共和国应急管理部、北碚消防综合整理

编  辑:郭小惠

初  审:富柏洁

复  审:徐淼龙

终  审:功布斯仁

出  品:白城市消防救援支队全媒体中心