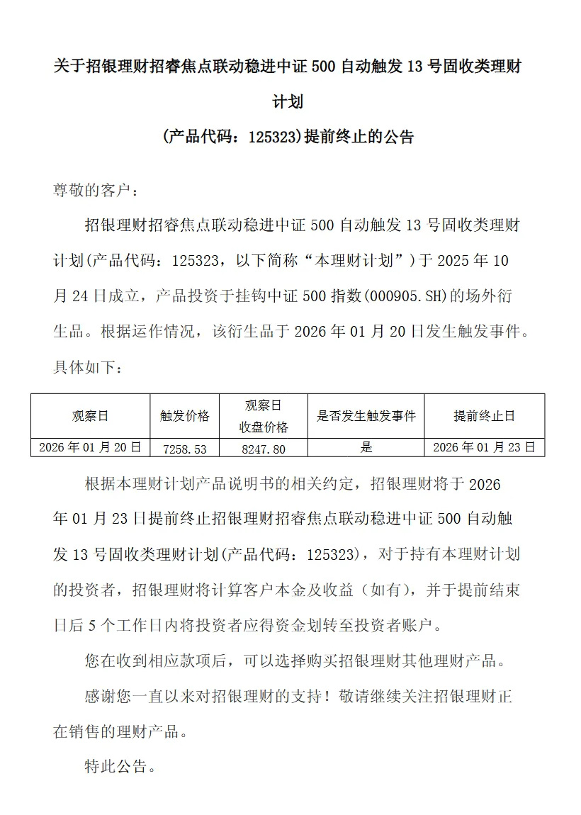
1月21日,招银理财发布公告称,招银理财招睿焦点联动稳进中证500自动触发13号固收类理财计划(产品代码:125323)于2025年10月24日成立,产品投资于挂钩中证500指数(000905.SH)的场外衍生品。根据运作情况,该衍生品于2026年1月20日发生触发事件。
根据该理财计划产品说明书的相关约定,招银理财将于2026年1月23日提前终止招银理财招睿焦点联动稳进中证500自动触发13号固收类理财计划(产品代码:125323)。
(招银理财)
1月21日,招银理财发布公告称,招银理财招睿焦点联动稳进中证500自动触发13号固收类理财计划(产品代码:125323)于2025年10月24日成立,产品投资于挂钩中证500指数(000905.SH)的场外衍生品。根据运作情况,该衍生品于2026年1月20日发生触发事件。
根据该理财计划产品说明书的相关约定,招银理财将于2026年1月23日提前终止招银理财招睿焦点联动稳进中证500自动触发13号固收类理财计划(产品代码:125323)。
(招银理财)