Neuron丨癫痫治疗新思路?刘欣安/陈祖昕/操德智团队揭示肠脑胆碱能信号介导脆弱拟杆菌的抗癫痫作用

当孩子被癫痫发作的阴影笼罩,常规药物难以遏制频繁的抽搐时,家长们往往四处寻觅新的希望。你或许从未想过,肠道里的菌群竟可能成为守护大脑的关键力量 —— 人体肠道菌群就像一个隐藏的健康调节器,不仅掌管消化功能,还能通过特殊信号通路与大脑紧密对话。最新研究带来了突破性发现:癫痫患儿肠道中一种名为脆弱拟杆菌(BF839)的细菌数量显著减少,而补充这种益生菌,能像给大脑安装镇静开关 一样,有效抑制癫痫发作,为受癫痫困扰的儿童开辟了一条温和且安全的治疗新路径。
图片

来自 中国科学院深圳先进技术研究院刘欣安/陈祖昕团队,和深圳市儿童医院神经内科操德智教授研究团队做了一项专门研究,标题为《 Gut-brain cholinergic signaling mediates the antiseizure effects of Bacteroides fragilis》,相关成果于2026年1月16日发表在《Neuron》期刊上。该研究通过临床观察、动物实验和随机临床试验,发现癫痫患儿肠道中脆弱拟杆菌(BF839)丰度显著降低,口服 BF839 可通过激活结肠胆碱乙酰转移酶阳性(ChAT+)细胞,增强肠道 - 迷走神经 - 大脑的 胆碱能信号传导,同时促进乳酸杆菌定植在动物模型和难治性癫痫患儿中均展现出抗癫痫效果,为癫痫的微生物靶向治疗提供了机制依据和临床证据。

图片

核心亮点
  • 脆弱拟杆菌通过迷走神经介导的肠 - 脑胆碱能信号抑制癫痫发作
  • 该菌激活结肠胆碱乙酰转移酶阳性(ChAT+)细胞,增强乙酰胆碱介导的迷走神经传导
  • 抗癫痫效果与肠道乳酸杆菌定植富集相关
  • 临床试验证实其对儿童难治性癫痫具有抗癫痫疗效
图片
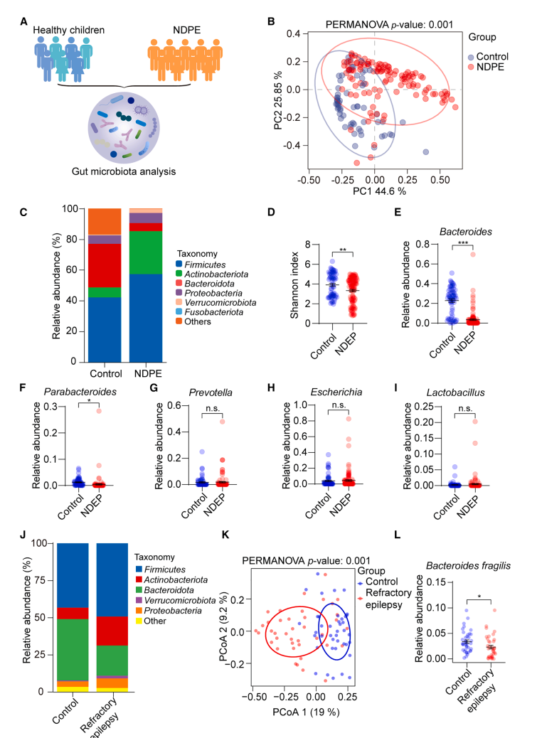
  • 癫痫患儿肠道菌群特征:脆弱拟杆菌丰度显著降低

研究首先对 114 名新诊断癫痫患儿(NDPE)和 63 名健康儿童的粪便样本进行16S rRNA 基因测序,同时对 37 名难治性癫痫患儿和 39 名健康儿童进行宏基因组测序。结果显示,癫痫患儿肠道菌群组成与健康儿童存在显著差异,NDPE 组的菌群 α 多样性显著低于对照组。在属水平上,癫痫患儿的拟杆菌属丰度远低于健康对照组;宏基因组测序进一步证实,难治性癫痫患儿的脆弱拟杆菌丰度显著低于健康儿童。而大肠杆菌、普雷沃氏菌等其他菌属在两组间无显著差异,提示脆弱拟杆菌的减少可能与儿童癫痫密切相关。

图片

  • BF839在动物模型中的抗癫痫效果

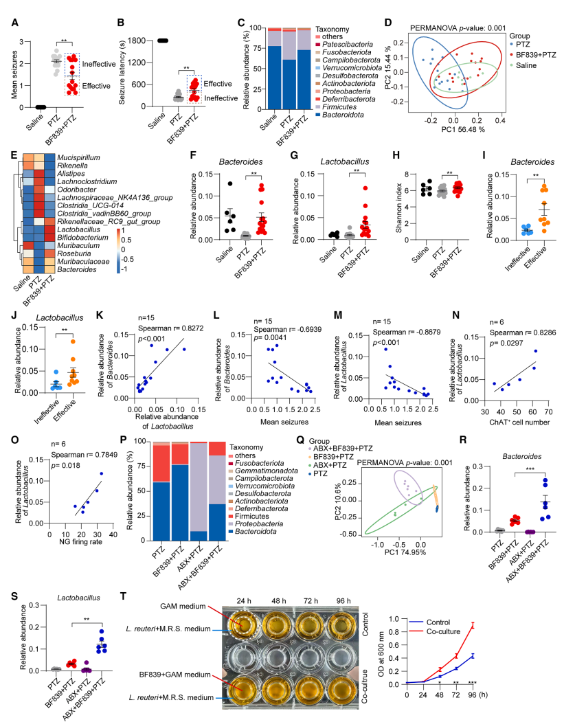
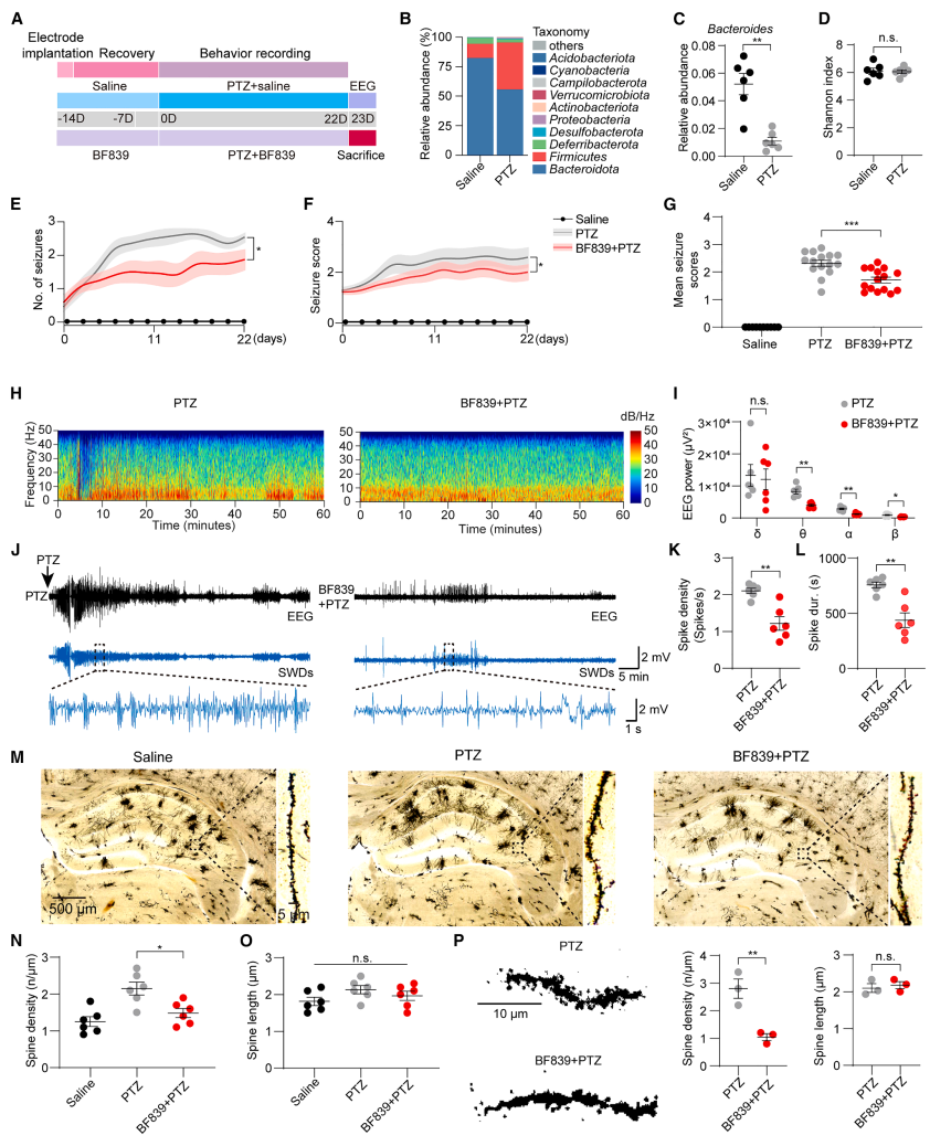
为验证 BF839 的抗癫痫作用,研究采用戊四氮(PTZ)诱导癫痫小鼠模型和kainic acid(KA)诱导癫痫持续状态模型,通过行为学观察、脑电图(EEG)记录、高尔基染色、病毒稀疏标记等方法进行检测。在 PTZ 模型中,口服 BF839(1×10 CFU / 天)的小鼠,从 PTZ 注射后第 3 天起癫痫发作频率显著降低,发作严重程度逐渐下降并稳定;EEG 结果显示,BF839 处理显著降低了海马区 θ、α、β 波的功率谱密度,减少了棘波放电(SWDs)的密度和持续时间。高尔基染色和病毒标记结果表明,BF839 可显著降低海马神经元的树突棘密度,改善癫痫相关的神经元形态异常。在 KA 模型中,BF839 处理能持续减少发作持续时间和每日发作频率,且效果在诱导后 23-25 天仍持续存在。此外,抗生素预处理耗尽肠道菌群后,BF839 的抗癫痫效果进一步增强,提示其作用依赖肠道菌群生态位。

图片

图片
图片

图片

  • BF839通过迷走神经介导的胆碱能信号发挥作用

为明确作用机制,研究通过迷走神经电生理记录、单侧颈迷走神经切断术(LCV)、化学遗传学调控、靶向代谢组学、高效液相色谱(HPLC)、免疫荧光染色、病毒逆行追踪等技术展开研究。迷走神经记录显示,BF839 处理显著增强了迷走神经的放电频率,而 LCV 手术可显著削弱 BF839 的抗癫痫效果,表明迷走神经是关键通路。靶向代谢组学发现,BF839 显著提高了结肠和结节神经节(NG)中的胆碱水平,HPLC 检测显示海马区胆碱和 γ- 氨基丁酸(GABA)水平也显著升高。免疫荧光和病毒追踪证实,BF839 激活了结肠 ChAT + 细胞(主要为簇细胞),这些细胞与迷走神经纤维存在突触连接,可通过胆碱能信号传递至 NG。化学遗传学激活结肠 ChAT + 细胞能模拟 BF839 的抗癫痫效果,而消融该细胞则完全阻断其作用,进一步验证了结肠 ChAT+-NG 通路的必要性。此外,尼古丁乙酰胆碱受体拮抗剂(MEC)可逆转 BF839 的效果,表明其依赖乙酰胆碱受体激活。

图片

  • BF839的抗癫痫效果与乳酸杆菌定植相关

研究通过16S rRNA 测序、MRS 培养基培养、微生物共培养、微生物群落代谢建模(MICOM) 等方法,探讨肠道菌群间的相互作用。结果显示,BF839 处理后,小鼠肠道中乳酸杆菌的相对丰度显著升高,且 BF839 的抗癫痫效果与乳酸杆菌丰度呈正相关共培养实验表明,BF839 的代谢产物可促进罗伊氏乳杆菌的生长;MICOM 建模预测,BF839 可通过增加 L - 半胱氨酸、甘氨酸、苹果酸等代谢物的通量,为乳酸杆菌提供营养支持。此外,BF839 还能改善肠道屏障完整性,提高紧密连接蛋白 ZO-1 和闭合蛋白的表达,为菌群定植创造良好环境。

图片

  • BF839在难治性癫痫患儿中的临床疗效

为验证临床转化价值,研究开展了随机临床试验,60 名难治性癫痫患儿随机分为 BF839 组(30 人)和安慰剂组(30 人),治疗 3 个月。结果显示,BF839 组的癫痫发作有效减少率为 32%,显著高于安慰剂组的 5%;BF839 组的发作频率比值为 0.70±0.09,显著低于安慰剂组。16S rRNA 测序显示,BF839 治疗后患儿肠道中拟杆菌属和乳酸杆菌属丰度显著升高,且治疗有效者的乳酸杆菌丰度显著高于无效者。ROC 曲线分析显示,拟杆菌属和乳酸杆菌属的丰度对治疗效果的预测 AUC 值分别为 0.8235 和 0.8382,提示具有良好的预测价值。试验中 BF839 的不良反应轻微且短暂,安全性良好。

图片

总结

该研究系统探究了脆弱拟杆菌(BF839)的抗癫痫作用及机制,发现癫痫患儿肠道中 BF839 丰度显著降低,口服 BF839 可通过激活结肠 ChAT + 细胞,增强肠道 - 迷走神经 - 大脑的胆碱能信号传导,同时促进乳酸杆菌定植、改善肠道屏障功能,在 PTZ 和 KA 动物癫痫模型中有效减少发作频率和严重程度;随机临床试验进一步证实,BF839 能安全有效地降低难治性癫痫患儿的发作频率,且疗效与乳酸杆菌定植相关。该研究揭示了肠道菌群 - 神经回路相互作用的新机制,为儿童难治性癫痫提供了安全有效的微生物靶向治疗策略。

图片

研究意义


机制创新:首次明确结肠 ChAT+- 迷走神经 - 大脑的胆碱能通路是 BF839 抗癫痫的核心机制,突破了传统认为肠道菌群仅通过代谢产物发挥作用的认知,拓展了肠道 - 大脑通信的研究视角。

临床价值:为 10%-30% 的难治性癫痫患儿提供了新的治疗方向,BF839 安全性高、不良反应轻微,弥补了传统药物和手术的局限性,且肠道菌群丰度可作为疗效预测指标,助力精准治疗。

应用前景:为开发基于BF839的益生菌制剂奠定了基础,未来可通过优化菌群组合(如 BF839 与乳酸杆菌联用)、个性化调整剂量等方式进一步提升疗效,有望惠及更多神经系统疾病患者。


图片

https://doi.org/10.1016/j.neuron.2025.11.029



脑声小店基于深度科研洞察,专注为动物实验提供"简器械·精实验"解决方案。我们突破高精设备局限,开发手工定制化仪器及配件,通过科研巧思将基础工具转化为创新实验方案。产品涵盖行为学装置、操作辅助工具等,使实验室在保持操作简效的同时,实现精细化数据采集,助力科研人员以创造性思维发掘简易仪器的潜在科研价值。