Nature Metabolism:山东大学梁晓红团队揭示慢性压力加快肝癌进展的免疫细胞机制

图片


   研究表明慢性心理应激不仅损害记忆、认知与行为功能,还引起心血管系统、胃肠道系统及免疫系统等多个全身系统的稳态失衡。荟萃分析表明,心理应激与包括肝炎、脂肪肝、肝硬化和肝癌在内的多种肝病死亡率升高相关。但关于心理应激引起肝功能障碍具体机制未知。


2026年1月19日山东大学基础医学院梁晓红团队在Nature Metabolism杂志发表文章揭示慢性应激通过损伤肝脏犬尿氨酸代谢,加重CD8阳性T细胞损伤,促进肝癌进展。

图片



01


慢性应激破坏肝脏Kyn代谢的平衡,损害肝脏CD8阳性T细胞的稳态,促进肝细胞癌进展


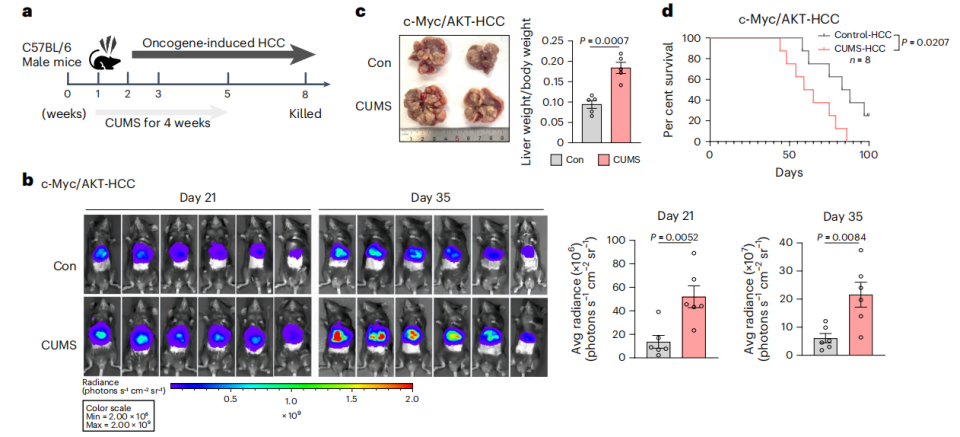
    肝癌模型小鼠在经历慢性不可预知轻度应激(CUMS)后表现出抑郁样和焦虑样行为,同时肝脏肿瘤负荷加重,生存期显著缩短,表明慢性应激促进肝癌进展。肝脏作为免疫器官,其内定居着丰富的免疫细胞,CUMS可显著减少肝癌模型小鼠肿瘤组织B细胞和CD8阳性T细胞的数量。耗竭CD8阳性T细胞可阻断慢性应激促进肝癌进展的作用,但 耗竭B细胞并不发挥类似的阻断作用。进一步实验发现慢性应激促进肝癌模型小鼠CD8阳性T细胞凋亡,其激活标志物表达降低,提示慢性应激可能通过损害CD8阳性T细胞免疫功能促进肝癌进展。


  生理条件下,膳食色氨酸主要在肝脏通过犬尿氨酸途径代谢,生成包括犬尿氨酸(Kyn)、犬尿喹啉酸(KA)和烟酰胺腺嘌呤二核苷酸(NAD+)在内的多种活性物质,这些产物以不同方式参与免疫调节。CUMS可显著减少肝癌模型小鼠肝脏组织NAD+水平,增加KA水平。利用药理学手段抑制NAD前体合成,增加NAD+水平后减少CD8阳性T细胞凋亡,促进其激活标志物表达可减缓肝癌进展,阻断慢性应激促进肝癌进展的作用,表明慢性应激破坏肝脏Kyn代谢的平衡,损害肝脏中CD8阳性T细胞的稳态。

图片

图1、慢性应激促进肝癌进展




02


慢性应激降低肝细胞ADRB2表达,引起Kyn代谢紊乱,损害CD8阳性T细胞,促进肿瘤进展

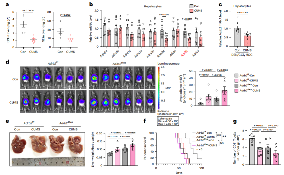
     慢性应激会激活并失调下丘脑-垂体-肾上腺轴(HPA轴)与交感神经系统,进而诱发全身性生理功能障碍。CUMS后小鼠血清和肝脏组织中肾上腺素和去甲肾上腺素的血清水平均显著降低。使用6-羟基多巴胺(6- OHDA)选择性破坏小鼠的儿茶酚胺能神经后降低NAD+水平,增加KA水平,增加CD8阳性T细胞凋亡,减少其数量,并降低其功能效应分子IFNγ, TNF 和GZMB的表达。


    β2 -肾上腺素能受体(ADRB2)是肝细胞表达最多的肾上腺素能受体,经历CUMS后表达降低。特异性敲除肝脏ADRB2可导致小鼠NAD+水平降低、KA水平升高。进一步的离体共培养实验表明,ADRB2敲除后能促进CD8阳性T细胞的凋亡。特异性敲除肝脏ADRB2后肝癌模型小鼠CD8阳性T细胞凋亡增加,数量显著降低,功能效应分子IFNγ, TNF 和GZMB表达下降,缩短生存期,促进肿瘤进展。但经历CUMS后并不出现促进肝癌进展的作用。过表达肝细胞ADRB2后可阻断慢性应激引起的促进肝癌进展的作用,表明慢性应激通过降低肝细胞ADRB2表达,引起Kyn代谢紊乱,损害CD8阳性T细胞,促进肿瘤进展。


图片

图2、特异性敲除肝脏ADRB2导致小鼠NAD+水平降低、KA水平升高,促进肿瘤进程




03


慢性应激通过ADRB2–Kyn代谢轴损害肝脏CD8+ T细胞的线粒体功能


   为进一步探究肝细胞ADRB2调控Kyn代谢的具体分子机制,研究人员检测了多种犬尿氨酸代谢关键酶的表达,发现慢性应激降低肝细胞喹啉酸磷酸核糖转移酶(Qprt,促进色氨酸合成NAD+的关键酶)的表达。ADRB2与配体结合后与G蛋白偶联激活cAMP信号通路,诱导 CREB 磷酸化,调控多个靶基因的表达。敲除ADRB2后CREB 磷酸化表达降低,Qprt表达降低;反之,过表达ADRB2后CREB 磷酸化表达升高,Qprt表达增加。激活cAMP信号能够促进QPRT表达,并可拮抗由ADRB2敲除所引起的QPRT表达下降。进一步实验表明,肝细胞中过表达QPRT不仅能抑制肿瘤生长,还可逆转慢性应激对肝癌进展的促进作用。


    单细胞测序分析显示,在慢性应激处理的肝癌模型小鼠中,肝细胞的差异表达基因主要富集于代谢及线粒体相关通路。流式细胞实验发现慢性应激增加小鼠肝脏CD8阳性T细胞紊乱线粒体的数量,线粒体的基础呼吸、最大呼吸及ATP生成均降低。敲除肝细胞ADRB2后也增加CD8阳性T细胞紊乱线粒体的数量,并引起线粒体功能障碍,过表达QPRT可逆转慢性应激引起的线粒体损伤,表明慢性应激通过ADRB2–Kyn代谢轴损害肝脏CD8+ T细胞的线粒体功能,最终导致其凋亡和功能障碍。


    在人类肝组织中高表达ADRB2或QPRT的肝组织中CD8阳性T细胞数量更多,具备更强的细胞因子生成能力。肝细胞ADRB2和 QPRT mRNA水平与CD8+T细胞中凋亡比例及功能异常线粒体比例呈负相关。

图片

图3、慢性应激引起肝脏CD8+ T细胞的线粒体功能障碍




 本文发现慢性应激降低肝细胞ADRB2表达,通过cAMP–CREB信号通路降低犬尿氨酸代谢关键酶QPRT表达,引起犬尿氨酸代谢紊乱,CD8阳性T细胞线粒体功能障碍,致其凋亡和功能障碍,最终促进肝细胞癌进展。



本文是在原英文文献基础上进行解读,存在观点偏向性,仅作分享,请参考原文深入学习。