纽交所奇袭链上,代币化证券迎来“终局之战”?

作者:Jae,PANews

1月19日晚间,纽约证券交易所这一全球金融体系的定海神针,宣布其正在开发代币化证券的交易与结算平台。这家见证过无数次金融繁荣与萧条的交易所,正式决定将它的交易引擎与区块链的数字脉搏相连。

这不仅是一个技术平台的更迭,更是对拥有两百年历史的证券交易规则的一次重塑。作为全球最大的交易所,纽交所的入局意味着代币化证券已不再是加密初创企业的独角戏,而是成为了主流金融基础设施的必争之地。

而加密市场的“原子化”与“实时化”革命,也终于叩响了传统证券交易所的大门。

      01

      老钱上链,华尔街将闯入24/7交易与即时交割年代

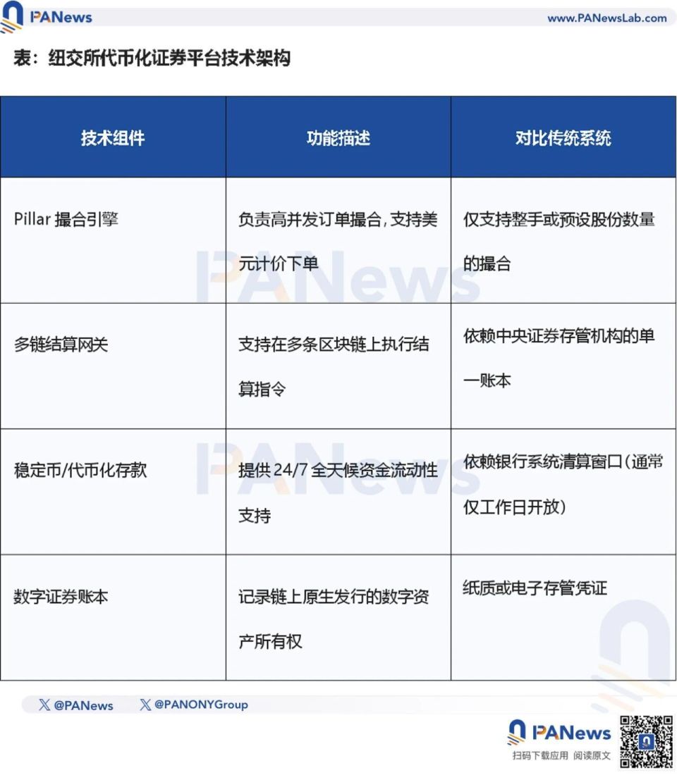
      纽交所计划推出的代币化证券平台在技术路线上采取了一种“高性能匹配+链上最终性”的混合架构。这一设计的核心在于利用已有的Pillar匹配引擎处理高频订单撮合,来保证交易的公平性和速度,而将清结算环节迁移至区块链上,从而实现24/7交易。

      Pillar引擎作为纽交所的技术核心,可以支撑每秒数百万次的交易请求。在代币化证券平台中,这一引擎将负责处理以美元计价的订单,解锁“零碎股交易”功能。通过将原本数千美元一股的股票拆分为可由美元直接下单的代币,让全球散户投资者能够以较小的资本量参与高价值资产的配置。

      值得一提的是,代币化股东同样享有股东分红与公司治理权。纽交所正在将原本属于机构的定价权下放给更广泛的受众。这可能会在未来几年内显著改变美股市场的投资者结构。

      而在后端,引入区块链技术旨在解决传统金融长期存在的结算延迟问题。通过在链上记录所有权,代币化平台将实现原子结算,也就是资金与资产的即时交换。这种模式消除了传统市场中T+1或T+2结算周期带来的信用风险,让资本在完成交易的一瞬间即可重新投入使用。

      纽交所还特别强调了代币化证券平台的“多链支持”能力。这一声明暗示了纽交所不愿被锁定在单一的技术栈中,而是希望通过构建一个具有互操作性的中枢系统,连接不同的流动性池。这种灵活性对于吸引那些已经在不同链上部署资产的机构投资者至关重要。

      在资金结算方面,代币化证券平台不仅将提供基于稳定币的融资,还与花旗银行和纽约梅隆银行达成了深度合作,引入“代币化存款”。

      传统证券交易的结算依赖于法定货币在银行系统之间的划转,而银行系统在周末与夜间通常处于关闭状态。

      通过支持代币化存款,清算环节能在传统银行营业时间之外,实时转移资金来满足保证金义务。这对于管理跨司法管辖区、跨时区的资金需求具有决定性意义。清算工作不再需要为了应对潜在的市场波动而预留大量的闲置现金缓冲,资金利用率也将得到指数级提升。

      图片


      02

      全球主流交易所开启数字化“军备竞赛”

      纽交所并非孤身入局,它踏入的是一场日趋白热化的全球交易所数字化“军备竞赛”。这场没有硝烟的战争不仅发生在纽约的华尔街,也发生在伦敦、法兰克福和新加坡。

      2025年9月,纳斯达克向SEC提交申请,计划在其主交易所内集成代币化股票交易。纳斯达克选择了“混合模式”,允许交易员在同一订单簿中自主选择传统或代币化结算。这是一种“温和进化”的路线,类似于给旧房子开一扇新窗。