家庭参加北京新能源指标配置之后,还能参加普通小客车摇号吗?

小客车讨论来咯🚗

有小伙伴问了

小编小编 家庭要是参加了新能源配置

还能摇之后的普通小客车不?🙋

咱今天就来解答

图片



家庭参加北京新能源指标配置之后,

还能参加普通小客车摇号吗?







答案是:取决于您参加新能源小客车指标配置是否入围


图片

截图源:北京市小客车指标管理信息系统


如上图《申请小客车指标办事说明(家庭)》中提到:

以家庭为单位提交申请,可选择新能源指标或普通指标,也可只选择普通指标。

👉选择新能源指标或普通指标的,先参加5月26日的新能源指标配置

1️⃣若入围,不得参加普通指标配置

2️⃣未入围的,可继续参加普通指标配置


图片

摄图网ID501347214仅配图



当下阶段提醒






✅正处于上半年申请期:

1月1日至3月8日

图片

不知道在哪里申请的小伙伴

图片

看这里啦

👇👇👇

✅申请与官方公告入口

北京市小客车指标调控管理信息系统

https://xkczb.jtw.beijing.gov.cn/


关注【北京本地宝】微信公众号

在聊天对话框内回复【小客车

即可获取北京小客车官网申请入口、申请指南等信息

图片



常见问答







北京小客车指标参与家庭申请,

是否会影响个人申请?

图片

截图源、信息源:首都之窗

https://xkczb.jtw.beijing.gov.cn/jggb/2025731/1753942874561_1.html


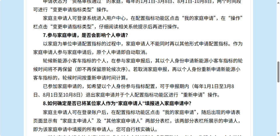
答案是:以家庭为单位申请配置指标的过程中,家庭申请人不能同时再以其他形式申请配置指标。作为家庭申请人参与家庭申请后,原个人申请即自动取消。


轮候新能源小客车指标的个人,在参与家庭申报后,其以个人身份申请新能源小客车指标的轮候时间将不再保留(即不再保留原轮候次序)。若取消家庭申报,再以个人身份重新申请新能源小客车指标的,轮候时间按重新申请时间计算。


已参加家庭申请的,如希望以个人身份参与指标配置可于申报期内(每年1月1日至3月8日、8月1日至10月8日)退出家庭申请并于个人配置指标功能区进行“重新申请”操作。


北京小客车家庭积分计算规则是什么?


✅家庭申请人中包含家庭主申请人配偶的:

总积分=[(主申请人积分+配偶积分)×2+其他成员积分之和]×家庭代际数


家庭申请人中不包含家庭主申请人配偶的:

总积分=(主申请人积分+其他成员积分之和)×家庭代际数


家庭代际数是指家庭申请人中包含有几代人,最多为3代。


息来源:北京市小客车指标管理信息系统

https://xkczb.jtw.beijing.gov.cn/bszn/2025214/1739520169783_1.htm


图片

图源摄图网(600355267)-仅配图

还有哪些摇号问题

可以在评论区告诉小编~

图片


-END-

▌来源:北京小客车指标调控管理信息系统 北京本地宝综合整理

▌编辑:茄子(马鸣妍)