AbMole丨Poly I:C 聚胞苷酸在免疫、疫苗佐剂与抗病毒中的应用

Poly I:C(Polyinosinic-polycytidylic acid,聚胞苷酸)作为一种人工合成的双链RNA(dsRNA)类似物,已成为免疫学、病毒学和肿瘤学研究领域的重要工具分子。AbMole为全球科研客户提供高纯度、高生物活性的抑制剂、细胞因子、人源单抗、天然产物、荧光染料、多肽、化合物库、抗生素等科研试剂,全球大量文献专利引用。
一、Poly I:C(Polyinosinic:polycytidylic acid)的作用机制
Poly I:C(AbMole,M5062)可以作用于两种受体,即位于细胞膜上的Toll样受体3(TLR3),和细胞质中的视黄酸诱导基因蛋白I(RIG-I)及黑色素瘤分化相关蛋白5(MDA5)。当Poly I:C与TLR3结合后,通过髓样分化因子88(MyD88)非依赖途径激活NF-κB和干扰素调节因子3(IRF3),诱导I型干扰素(IFN-α/β)和促炎细胞因子(如TNF-α、IL-6等)的产生[1]。细胞质中的RIG-I和MDA5则能够识别进入胞内的Poly I:C,通过线粒体抗病毒信号蛋白(MAVS)激活下游信号通路,进一步增强免疫应答[2]。这种双重激活机制使得Poly I:C成为研究天然免疫信号通路的经典工具。
图片
 图 1. Differential ability of poly-IC and poly-ICLC to stimulate TLR3 and MDA5 receptors[3]
二、Poly I:C聚胞苷酸的科研应用
1. Poly (I:C)用于免疫机制研究
D-Poly (I:C)(AbMole,M5062)在免疫机制研究中,是探究先天免疫与适应性免疫信号传导的常用键工具。它能诱导树突状细胞成熟,促进 I 型干扰素、IL-6 等细胞因子分泌,推动CD8+T细胞交叉呈递与NK细胞激活,可作为解析免疫细胞间协同调控网络的高效激活剂。同时,通过调控 Polyinosinic:polycytidylic acid的递送方式与剂量,可研究免疫过度激活或耐受的分子机制,为免疫信号通路的上下游调控研究提供模型。例如Poly (I:C)是目前研究星形胶质细胞与中枢神经系统免疫反应的重要工具化合物[4]。2014年,AbMole的两款抑制剂分别被西班牙国家心血管研究中心和美国哥伦比亚大学用于动物体内实验,相关科研成果发表于顶刊 Nature 和 Nature Medicine
图片
 图 2. Schematic poly(I: C)-induced TLR3 signaling pathways in
astrocytes[4].
2. Poly (I:C)聚胞苷酸用于肿瘤研究
在肿瘤研究领域,Poly I:C(聚胞苷酸,AbMole,M5062)被广泛用于诱导肿瘤细胞凋亡。研究表明,多种肿瘤细胞系可表达TLR3。当Poly I:C与这些肿瘤细胞表面的TLR3结合后,能够通过TRIF依赖的信号通路激活caspase-8,诱导肿瘤细胞凋亡。Poly I:C(Polyinosinic:polycytidylic acid)还被用于调节肿瘤微环境的免疫抑制状态。研究表明,Poly I:C能够抑制肿瘤相关巨噬细胞(TAM)和髓源性抑制细胞(MDSC)的免疫抑制功能,促进其向免疫激活状态转化[5]。
图片
 图 3.  dsRNA-induced TLR3-TICAM-1-mediated cellular responses in myeloid DCs[6]
3. Poly (I:C)聚胞苷酸用于病毒研究
Poly I:C(Polyinosinic:polycytidylic acid,AbMole,M5062)在病毒学研究中也具有广泛的应用前景,Poly I:C(CAS No.:24939-03-5)能够模拟病毒感染过程中产生的天然dsRNA,诱导机体产生类似病毒感染的免疫反应,刺激机体免疫系统清除入侵的病毒。例如,在小鼠模型中,通过注射Poly I:C,能够实现干扰素依赖性的途径清除乙型肝炎病毒[7]。
4. Poly I:C (聚胞苷酸用于疫苗佐剂研发
佐剂作为疫苗中的添加组分可以改善适应性免疫反应或刺激先天免疫系统,在疫苗研发中,Poly I:C(Polyinosinic:polycytidylic acid,AbMole,M5062)是常用的佐剂之一,它能诱导干扰素γ(IFN-γ)、肿瘤坏死因子α(TNF-α)及多种趋化因子的表达[8]。此外,Poly I:C(Polyinosinic-polycytidylic acid)还能模拟病毒感染,激活巨噬细胞和树突状细胞,促进抗原呈递[9]。Poly (I:C)还可与宿主防御肽(HDP)、聚磷腈(polyphosphazene)等组成复合佐剂(如TriAdj),以协同增强免疫效果[10]。
范例详解
Gene. 2024 Mar 1;897:148049.
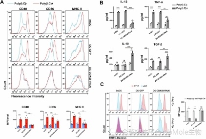
中山大学第一附属医院的科研团队在上述论文中使用了AbMole的Poly I:C (Polyinosinic:polycytidylic acid,AbMole,M5062),以探究视黄酸诱导基因1(RIG-1)在DC(树突细胞)活化和成熟中起关键作用。研究结果表明,抑制RIG-1表达能够阻止DC的成熟,使其保持未成熟状态,表现为共刺激分子和主要组织相容性复合体(MHC)表达水平降低,吞噬能力增强,同时分泌更多的抗炎细胞因子(如IL-10和TGF-β)和更少的促炎细胞因子(如IL-12和TNF-α)。Poly(I:C)被用作RIG-1的激动剂,用于RIG-1对DC成熟的影响。
图片
 图 4. RIG-1 inhibited DCs suppress poly(I:C)-induced maturation of BMDCs.
AbMole是ChemBridge中国区官方指定合作伙伴。
图片
*本文所述
试剂
仅供科研使用
参考文献及鸣谢
[1] Cheng, Y.-s.; Xu, F. J. C. b.; therapy. Anticancer function of polyinosinic-polycytidylic acid. 2010, 10 (12), 1219-1223.
[2] Forte, G.; Rega, A.; Morello, S.; et al. Polyinosinic-polycytidylic acid limits tumor outgrowth in a mouse model of metastatic lung cancer. 2012, 188 (11), 5357-5364.
[3] Sultan, H.; Salazar, A. M.; Celis, E. Poly-ICLC, a multi-functional immune modulator for treating cancer. Seminars in Immunology 2020, 49, 101414.
[4] Viana-de-Lima, L.; Platt, N.; Zamaro, I. H. O.; et al. A Comprehensive Review of poly (I: C) as a Tool for Investigating Astrocytic TLR3 Signaling. 2025, 50 (2), 133.
[5] Bianchi, F.; Pretto, S.; Tagliabue, E.; et al. Exploiting poly (I: C) to induce cancer cell apoptosis. 2017, 18 (10), 747-756.
[6] Matsumoto, M.; Seya, T. J. A. d. d. r. TLR3: interferon induction by double-stranded RNA including poly (I: C). 2008, 60 (7), 805-812.
[7] Wu, J.; Huang, S.; Zhao, X.; et al. Poly (I: C) treatment leads to interferon-dependent clearance of hepatitis B virus in a hydrodynamic injection mouse model. 2014, 88 (18), 10421-10431.
[8] Yao, Z.; Liang, Z.; Li, M.; et al. Aluminum oxyhydroxide-Poly(I:C) combination adjuvant with balanced immunostimulatory potentials for prophylactic vaccines. Journal of controlled release : official journal of the Controlled Release Society 2024, 372, 482-493.
[9] Nakamura, T.; Haloho, S. E. E.; Harashima, H. Intravenous liposomal vaccine enhances CTL generation, but not until antigen presentation. Journal of controlled release : official journal of the Controlled Release Society 2022, 343, 1-12.
[10] Hamonic, G.; Pasternak, J. A.; Ng, S. H.; et al. Assessment of Immunological Response and Impacts on Fertility Following Intrauterine Vaccination Delivered to Swine in an Artificial Insemination Dose. Frontiers in immunology 2020, 11, 1015.