【交通气象台】重点防范低温雨雪冰冻天气对交通出行的影响

今天(1月18日)晚

省内大部分地区有小雨

19日开始

省内自北向南有一次

寒潮大风和低温雨雪冰冻天气过程

具体天气及影响路段

未来三天


今天晚上至明天白天

多云转阴天大部分地区有小雨,其中湘西州北部、张家界北部、常德北部高海拔地区19日下午至傍晚转冻雨或雨夹雪;北风加大至4~5级,局地阵风7~8级;最低气温湘北0~2℃,其他地区3~8℃;最高气温湘北6~12℃,其他地区15~20℃。

1月19日晚上到20日白天

湘中及以北小雨转雨夹雪、冻雨或雪,其中湘西州北部、张家界、常德、益阳北部、岳阳北部部分地区中雪,局地大到暴雪,其他地区阴天有小雨或雨夹雪;北风5~6级,局地阵风7~9级;最低气温湘中及以北-3~0℃,其他地区0~2℃;最高气温湘中及以北0~2℃,其他地区3~6℃。

1月20日晚上至21日白天

湘中以北阴天有小雪或冻雨,其他地区阴天有雨夹雪或冻雨;北风5~6级,局地阵风7~9级;最低气温-4~-1℃;最高气温-1~3℃。

公路交通气象影响预报

图片

湖南省公路综合风险等级预报图

(18日16时至19日16时)

图片

湖南省公路综合风险等级预报图

(19日16时至20日16时)

图片

湖南省公路综合风险等级预报图

(20日16时至21日16时)


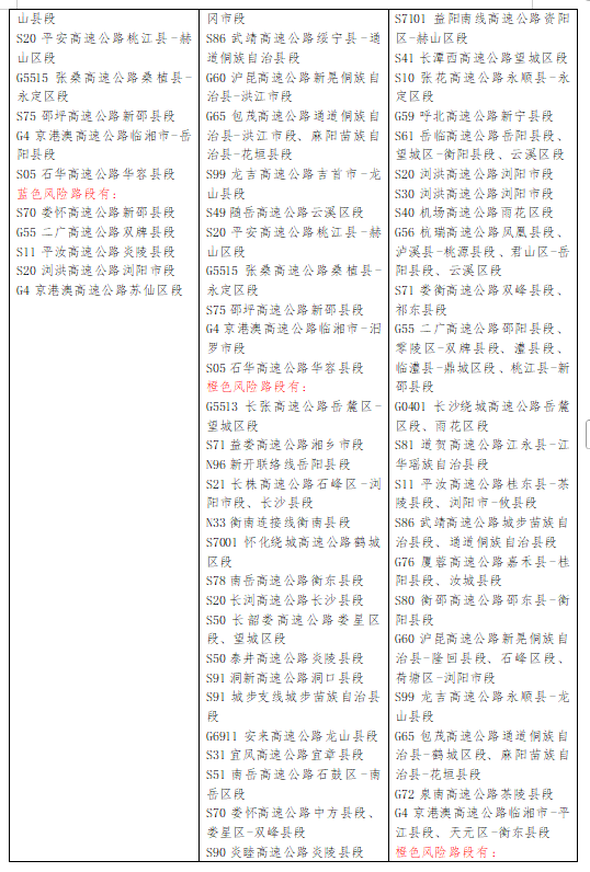
综合风险路段

图片
图片


图片

图片



关注与建议

关注19日-22日雨雪冰冻、持续低温、道路结冰和积雪大风对交通出行安全的影响,提前做好防范措施。


来源:湖南省气象服务中心

编辑:孙姣

审核:梁潇 曾彦彦