新一期“双高计划”院校实力对比,来了!

以下文章来源于【软科职教】。

12月16日,第二期“双高建设计划”暨职业教育综合改革试点推进会在广州召开。会议围绕做实“办学能力高水平、产教融合高质量”,系统部署第二期“双高建设计划”,全面推进“新双高”综合改革试点,示范带动职业教育全局性改革。


入选第二期“双高建设计划”的单位数量达220个,相比第一期扩容比例超10%。同时,第二期“双高建设计划”创新构建了以“六个度”为核心的评价标准体系,标志着我国在职业教育领域自主科学确立了技能型高校的评价体系。


【高职360度数据监测平台】紧扣评价标准体系,推出“双高监测”功能。功能聚焦思政工作引领度、社会需求匹配度、条件基础支撑度、建设措施目标可达成度、政策机制保障度以及成果成效贡献度等6个模块构建双高建设标志性成果监测体系,从数据出发助力院校双高建设任务落地。




新晋技能型“国家队”院校占比超20%


本期“双高建设计划”践行“有进有出”的动态调整机制,新晋入选“双高计划”的院校占比超20%。【高职360度数据监测平台】“双高监测”功能,通过双高建设标志性成果监测体系模拟各院校在全国、省内的实力排序,其中,南京工业职业技术大学在新晋院校中表现抢眼,河北交通职业技术学院扬州工业职业技术学院武汉城市职业学院在公办高职院校中表现同样不俗。


河北交通职业技术学院,深耕交通建标杆


作为交通部在全国最早创办的六所公路工程学校之一,院校在2002年由河北交通学校升格改制为河北交通职业技术学院,是河北省唯一一所海陆空交通类公办高职院校。

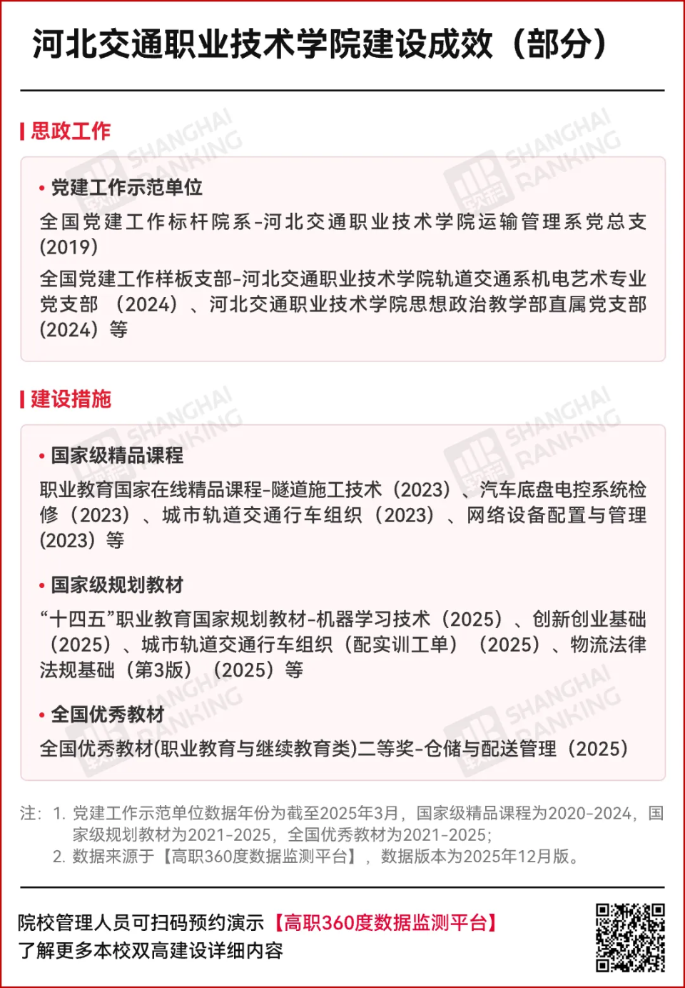
作为国家“双高计划”高水平专业群建设院校,与160所高水平专业群院校中值相比,河北交通职业技术学院在思政工作中的党建工作示范单位以及建设措施中的“金课程”“金教材”相关指标呈较明显的领先态势。


思政工作方面,学校建有多个党建工作示范单位,其中包括5个全国党建工作样板支部和1个全国党建工作标杆院系,远超同类型院校中值;在建设措施中,学校深耕交通运输系统六十余年,聚焦交通新基建、智慧物流等领域,在“金课程”和“金教材”中成绩亮眼,拥有6门国家级精品课程、16门国家级规划教材等一批国家级成果。同时,由刘雅丽教授、解翠杰副教授主编的《仓储与配送管理》荣获2025年全国优秀教材(职业教育与继续教育类)二等奖。


图片




近十所院校升档,未来可期!


郑州铁路职业技术学院、成都航空职业技术大学、武汉职业技术大学、南京铁道职业技术学院等多所院校已官宣入列“高水平学校”。根据【高职360度数据监测平台】“双高监测”数据,郑州铁路职业技术学院、成都航空职业技术大学实力领跑。


郑州铁路职业技术学院,“五金”建设促发展


郑州铁路职业技术学院是河南省唯一公办轨道交通类高职院校、全国铁路系统第一所独立设置的高等职业技术学院,是国家骨干高职院校、国家优质高职院校、国家“双高计划”建设单位。


根据【高职360度数据监测平台】“双高监测”数据,与60所第二期双高计划高水平学校中值相比,郑州铁路职业技术学院在思政工作建设措施等模块均大幅领先,在政策机制模块优势明显。


图片


聚焦到优势最明显的建设措施模块,学校主动对接国家战略和地区社会经济发展需求,深耕轨道交通运输、医药卫生、电子信息三大行业产业,持续增强“金课程”“金教师”“金教材”“金基地”等维度的综合建设,尤其在“金教师”“金基地”维度,学校多个指标位列全国第一。


“金教师”维度中,学校张中央教授和李学武副校长分别在2018和2025年被认定为“全国高校黄大年式教师团队”带头人;而在2023年教育部办公厅发布的《关于公布新时代职业学校名师(名匠)名校长培养计划(2023-2025年)培养对象和培养基地名单的通知》中,梁明亮教授成功入选名师培养对象;在“金基地”维度中,学校建设有高速铁路智能运维虚拟仿真实训基地、高速铁路养护维修“双师型”教师培养培训基地等多个示范基地。


图片


“双高建设计划”着力打造技能型高校“国家队”,为强国建设、民族复兴筑牢高技能人才培养示范高地2025年启动的第二期计划确立了“办学能力高水平,产教融合高质量”的理念。“双高监测”数据来源于【高职360度数据监测平台】,平台能够帮助院校分析当前水平、监测国双高年度绩效、助力院校双高建设。授权用户可登录【高职360度数据监测平台】,查看“双高监测”详细数据;未授权用户可以扫描下方二维码,预约演示。