彭先觉院士深圳开讲:聚变能应用的出路在于聚变和裂变的结合

图片

海报新闻记者 张玉升 通讯员 郑阳 深圳报道

面对全球能源转型可能出现的电力缺口,如何寻找更可靠、更经济、更安全的聚变能商业落地方案?

“预计2035年左右,Z箍缩聚变裂变混合堆可建成百万千瓦示范电站,并有很大可能在2040年左右实现商业应用。”

1月15日上午,中国工程院院士彭先觉在深圳的一场演讲中,给出了自己的预测与展望。

当天上午,彭院士受邀做客深圳创新发展研究院“科技创新院士报告厅”,围绕“核聚变与未来核能”主题,进行了一场精彩演讲,他在演讲中展示了一份时间紧凑、目标明确的产业路线图。

85岁的他,温文尔雅,思维敏捷,答问简洁,经由他的分享,原本听来特别深奥、晦涩难懂的内容,吸引了众多来自企业、投资、高校、科研院所等领域人士到场聆听,并与之互动交流。

突破聚变能难以逾越的障碍

当前,全球能源界正经历一场前所未有的“可控核聚变热潮”。然而,在资本追逐与技术愿景的喧嚣背后,商业化落地的“最后一公里”依然迷雾重重。

彭院士首先对当前主流的两大核聚变技术路线(磁约束聚变与惯性约束聚变)进行了详尽的分析,他指出,无论是哪一条路线,在迈向商业化的道路上都面临着各自艰难的障碍。首先是磁约束聚变,目前全球最大的国际热核聚变实验堆(ITER)采用的就是这一技术路线。虽然磁约束路线在等离子体物理研究上已经走了很远,但在物理上还存在不确定性。从工程角度出发,还面临很难逾越的耐辐照材料和氚自持瓶颈。

另一个是惯性约束聚变,以美国的NIF装置为代表(采用巨型激光器,驱动约1毫米直径燃料小球,实现惯性约束热核聚变)。惯性约束方案可缓解磁约束的耐辐照材料难题,但这一类激光器的能量转换效率目前还很低,走向能源存在很大不确定性。另外,氚自持的困难也很难解决。

于是,彭院士将目光投向了Z箍缩的技术路线。Z箍缩(又称为电磁驱动,采用大型脉冲放电装置,驱动约1厘米直径燃料小球,实现惯性约束热核聚变)聚变同样属于惯性约束的一种,相比激光驱动的惯性约束路线,能量转换效率要高得多,输出能量也要大很多。但如果是做“Z箍缩纯聚变”的能源系统,一台百万千瓦电站需要十余个聚变装置并联运行,从经济角度看依然行不通。氚自持同样很难实现。

聚变能源的出路在于聚变与裂变的有机结合

针对纯聚变难以逾越的瓶颈,彭先觉院士团队突破性地提出“Z箍缩聚变裂变混合堆(Z-FFR)”技术路线:充分利用裂变,突破纯聚变能源规模难做大、氚自持很难实现的困局;同时利用聚变,巧妙地解决裂变堆在安全性、放射性废物、铀钍资源利用率等方面的瓶颈。据彭先觉院士介绍,在Z-FFR架构中,聚变性能足够优越,由此裂变部分可以使用最简洁、最安全的方式将聚变产生的能量规模放大10倍以上,同时将高能中子对材料的辐照强度降低10倍以上。这“一升一降”之间,为未来可控核聚变能源的商业化落地开辟了一条切实可行的路径,这是未来核能发展的必然之路。

彭院士在演讲中简单估算了一笔“经济账”,若采用Z箍缩技术路线建设一座100万千瓦级的纯聚变电站,其造价规模高达250亿美元,对于能源系统而言经济上完全没有竞争力。而在“Z箍缩聚变裂变混合堆”的技术路线下,同样建设一座100万千瓦级的电站,当前建造成本可大幅压缩至约30亿美元,实现规模化生产后,这个数字将来可能还会降得更低。

新路线催生产业发展机遇

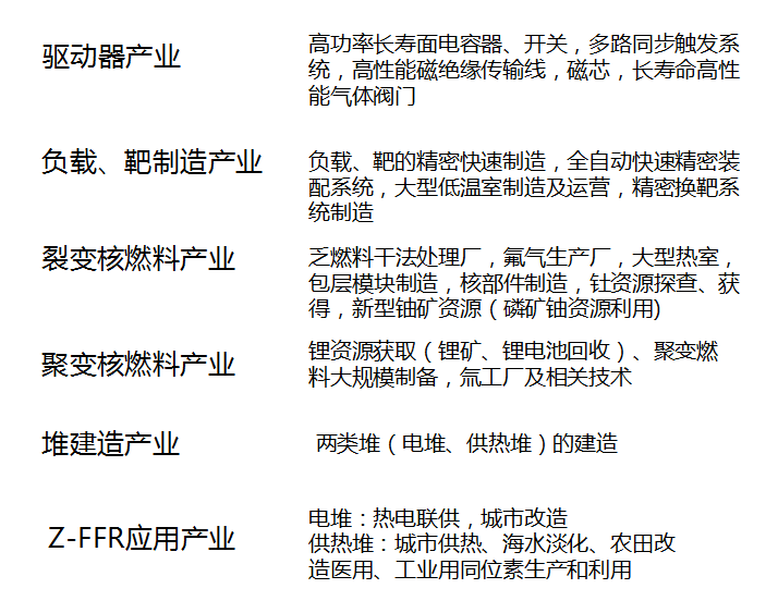
彭院士提出的这一技术路线将催生一个从高端制造到终端服务的庞大工业体系,已组建了天府创新能源研究院(Z-FFR物理设计总体单位)与泽塔聚变科技(北京)有限公司(Z-FFR工程设计总体单位),后续将一体双翼地推进该技术路线的工程验证、技术演示和商业应用。

图片(图)Z-FFR 新型产业分布

“预计2035年左右可建成百万千瓦示范电站,并有很大可能在2040年左右实现商业应用”,演讲的最后,彭先觉院士给出了Z箍缩聚变裂变混合堆路线的产业化时间表。