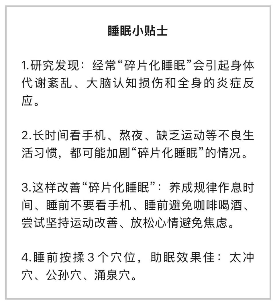
睡了等于没睡!长期这样睡觉的人,会导致大脑加速衰老、全身炎症水平上升

“睡了一夜总感觉睡眠断断续续”

“明明睡着了,但又感觉像没睡着”

……

这种“碎片化睡眠”很多人都经历过

有研究发现

长期处于“碎片化睡眠”

会导致大脑加速衰老、记忆力下降

全身炎症水平上升

如何改善睡眠?




长期这样睡觉的人

记忆力下降,全身炎症上升



图片



如何改善“碎片化睡眠”


“碎片化睡眠”既与个体的基因、年龄以及基础性疾病相关,也与人们的生活习惯密不可分。评估是否存在“碎片化睡眠”的睡眠障碍,如睡眠呼吸暂停、不宁腿综合征、周期性肢体运动障碍,必要时可以去医院的睡眠门诊就诊做评估。


长时间看手机、熬夜、缺乏运动等不良生活习惯,都可能加剧“碎片化睡眠”的情况。试试这几点建议:


图片



推荐按揉穴位作为辅助手段

多方面解决睡眠问题



想要拥有好的睡眠,除了规律生活和心情愉快,实际上可以使用一些辅助手段。


太冲穴


点揉1分钟,疏肝理气、解郁。


位置:在第一和第二跖骨夹角处。


图片


公孙穴


向跖骨的方向用力点揉1分钟,健脾和胃。


位置:在足内侧缘,第一跖骨基底前下方赤白肉际处。


图片


涌泉穴


双手点揉1分钟,温阳益肾。


位置:足底屈曲时的凹陷处,点揉时会有温热感由足底涌向全身。


图片


推荐:在睡前1小时足浴之后进行这3个穴位的推拿,让您晚上睡得更香。


图片


来源:CCTV生活圈

编辑:罗婷 肖苔 黄琳

审核:邹丹雨