霍启刚公开个人财产:35套物业,7个自用28个出租;多项与郭晶晶共同持有

图片

图片

据南方日报1月11日报道,香港新一届立法会议员个人利益申报出炉,90名议员的申报表已上载到立法会网页。

图片


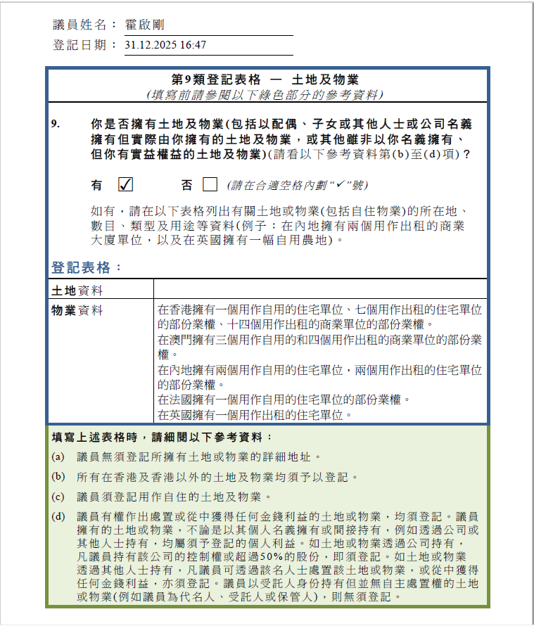
根据财产申报细节显示,不少议员在内地和海外都持有物业,其中连任立法会议员的霍启刚申报持有35个物业为最多,当中7个自用,其余28个出租;相关物业遍布香港、澳门、内地,以及英国、法国等国的城市,其中香港物业有22个、内地4个、澳门7个(含4个商业单位)。

图片

霍启刚财产申报表。立法会网页截图

翻查霍启刚上届提交的申报表,他于2022年提到在中国内地及香港,以及法国和英国拥有物业,但未提及数量。霍启刚在2025年7月申报在港岛有4个物业,九龙有10个。霍家最具代表性的豪宅,早已被多次曝光。霍启刚一家五口目前居住的浅水湾豪宅,市值高达1.6亿港币,作为家族重要资产,仅由大房长孙霍启刚继承。

霍启刚此次申报的35项物业均为个人直接持有,未包含家族信托资产,仅这部分公开资产已价值不菲。值得一提的是,公示的多项房产为霍启刚与郭晶晶婚后共同持有,这种毫无保留的财产公示,被外界解读为对婚姻的绝对坦诚,也向公众传递了公职人员的透明态度,完美契合“香港立法会议员须在当选后14天内申报个人利益”的议事规则要求。

财产申报制度折射香港的透明度规则。根据立法会《议事规则》第83条,议员要在每届任期举行首次会议当日前向立法会秘书提供个人利益申报。立法会主席李慧琼表示,相信议员会认真、按照要求尽快申报一切需要申报的事,会向秘书处了解议员提交情况。

综合每日经济新闻、南方日报、第一财经、香港商报、香港立法会