脂肪变“器官”!上海交大团队突破再生医学,脂肪组织直接培育三类功能类器官

全球超 5 亿糖尿病患者依赖外源性胰岛素维持生命,每年无数血液疾病患者苦等骨髓移植却受困于供体短缺、免疫排斥等难题。类器官技术虽被视为再生医学的希望,但传统方法需分离、扩增甚至基因改造干细胞,流程复杂且存在安全伦理风险。

近日,上海交通大学医学院等机构的研究团队在Engineering发表重磅成果:他们绕开复杂干细胞操作,直接利用成年人脂肪组织培育出具备功能的多种类器官,为再生医学开辟了一条安全便捷的 “捷径”

图片

传统类器官制备如同 “从零建高楼”,需先筛选、培育干细胞再引导分化,过程繁琐且 “原料” 稀缺。而这项研究另辟蹊径,盯上了成年人脂肪组织这一“天然细胞宝库”——脂肪不仅可通过常规抽脂术轻松获取、储量丰富,还含有间充质干细胞、血管基质细胞等多种具备分化潜能的细胞

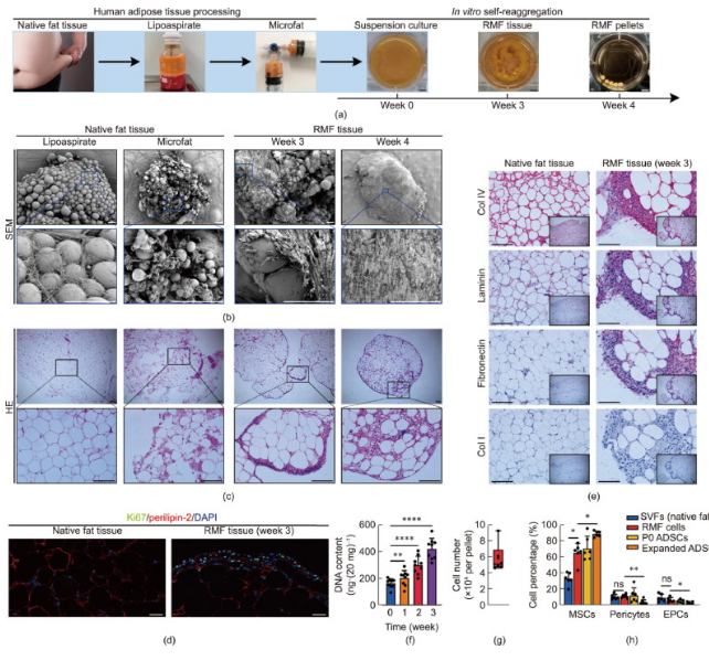
研究人员开发了特殊的悬浮培养系统,将处理后的脂肪组织制备成 “重聚集微脂肪(RMF)” 组织块,关键是避免了将组织彻底分解为单个细胞的传统操作,保留了细胞间天然的相互作用和微环境信号,为后续定向分化打下基础。

令人惊叹的是,RMF 组织块展现出跨三个胚层分化的强大潜能,就像一把 “万能钥匙” 解锁不同器官系统。

在中胚层分化中,RMF 植入免疫缺陷小鼠体内后,通过软骨内成骨过程形成了含骨内膜和血管周围微环境的微型骨组织,即仿生骨髓类器官。它不仅结构高度模拟真实骨髓,更成功支持人造血干细胞定植、增殖和分化,重建了人类正常造血系统,为血液疾病研究、药物测试及骨髓功能修复提供了革命性模型。

在内胚层分化方面,研究人员设计了四阶段诱导方案,成功引导 RMF 分化为能分泌胰岛素的 β 细胞样细胞团(胰岛类器官)这些类器官在体外对葡萄糖刺激反应灵敏,高糖环境下胰岛素分泌量显著提升;移植到糖尿病模型小鼠体内后,迅速建立血供,高效逆转高血糖,使血糖长期维持正常水平,为糖尿病细胞治疗提供了源于患者自身的新型 “胰岛” 来源。

图片

RMF组织的细胞结构表征

即便在外胚层分化中,RMF 也展现出潜力在特定诱导条件下形成神经球,进一步分化为表达成熟神经元和神经胶质细胞标志物的神经样组织,为神经系统损伤修复研究提供了新思路。

这项技术的核心亮点在于 “直接性” 和 “简便性”脂肪来源安全充足,用患者自身组织可完全避免免疫排斥和伦理争议;流程极大简化,跳过干细胞分离、长期扩增及基因编辑等高风险高成本步骤,更易标准化和质量控制;与现有外科及细胞处理技术兼容性高,大幅缩短临床转化距离。就像研究者比喻的,这不是从矿石冶炼金属,而是巧妙利用现成 “合金材料” 锻造精密零件。

目前,这项技术虽需在类器官长期稳定性、功能成熟度和大规模生产上进一步优化,但已点亮从 “脂肪” 到 “功能器官” 的直接通路。未来,糖尿病患者或可通过微创脂肪抽吸获取 “原料”,培育专属胰岛类器官移植回体内智能调糖;骨髓功能衰竭患者或能用自身脂肪 “再造” 微型骨髓恢复造血。这一突破不仅证明了脂肪组织作为多功能类器官来源的惊人潜力,更提供了贴近临床、可规模化的类器官制备新范式,为再生医学带来无限可能。


参考资料:
[1]Ru-Lin Huang,Jing Yang,Yuxin Yan, et al. Direct Differentiation of Human Adult Adipose Tissue into Multilineage Functional Organoids. Engineering. doi:10.1016/j.eng.2025.06.031.
来源 | 生物谷
撰文 | 生物谷
编辑 | 木白