运动后“快乐感”真相!PNAS:血液酸化触发POMC与sEVs“精准对接”,革新激素转运与内分泌调控

每次高强度运动后,那种通体舒畅、压力消散的感觉总能让人欲罢不能。这背后不仅是汗水的释放,更藏着人体激素调控的精密玄机。前阿黑皮素原(POMC)作为人体关键的激素前体,能加工生成β内啡肽、促肾上腺皮质激素、促黑素等多种活性物质,通过黑皮质素受体(MC1-5)和阿片受体调控能量平衡、疼痛感知等核心生理过程但运动究竟如何精准调控POMC的分布与信号传导,长期以来一直是未解之谜。

近日,发表于PNAS的一项研究,揭开了运动介导内分泌调控的全新分子机制,为理解运动的生理效应提供了重要理论支撑。

图片

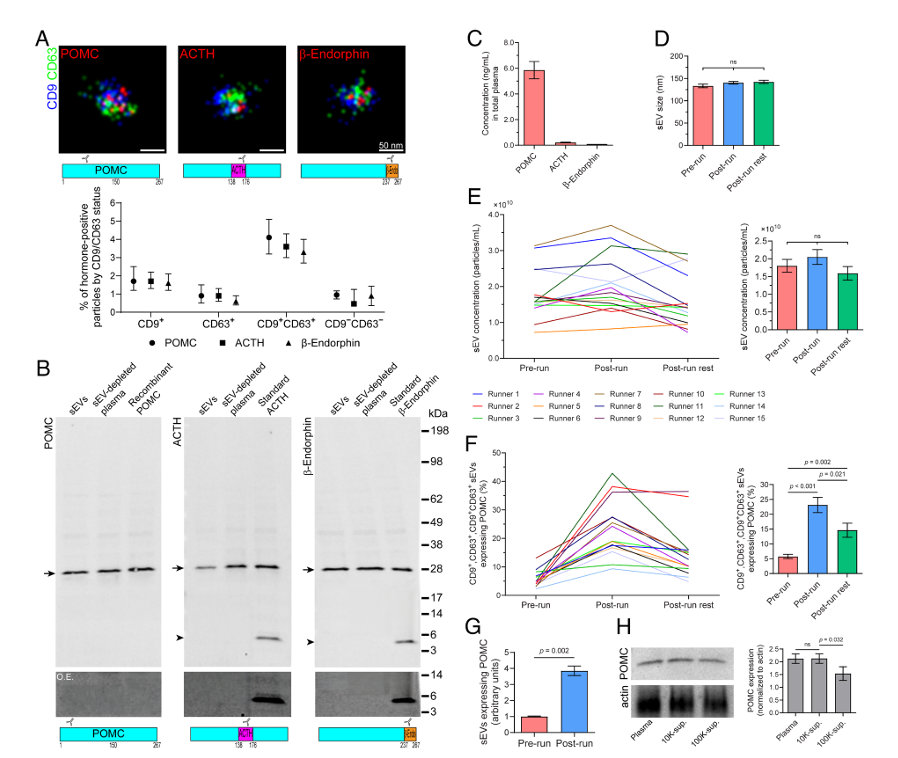
研究团队首先对健康成年人血浆中的POMC与小细胞外囊泡(sEVs)的相互作用展开系统分析。sEVs是直径30至200纳米的膜结合纳米结构,广泛存在于体液中,可携带蛋白质、脂质等物质参与细胞间通讯。

结果发现,血浆中未加工的全长POMC浓度远高于其成熟活性肽(如促肾上腺皮质激素、β内啡肽),且部分POMC可与sEVs结合,这些sEVs同时表达sEV标志物CD9或CD63,说明POMC并非仅以游离形式存在于循环中

值得关注的是,15名健康受试者进行50分钟高强度跑步(心率达到年龄调整后最大值的76%至96%)后,血浆POMC总量和sEVs浓度均未发生显著变化,但与sEVs结合的POMC比例却激增四倍,且该效应在休息30分钟后部分逆转,呈现明显的可逆性特征

图片

剧烈运动后,与血浆sEVs结合的POMC比例增加

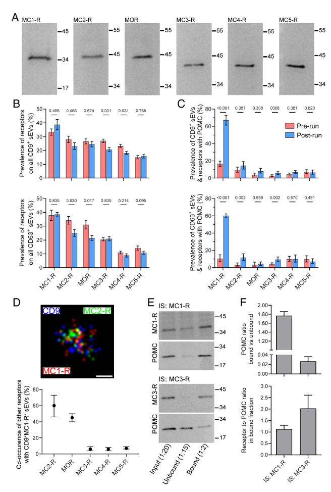
为探究POMC与sEVs结合的分子基础,研究人员检测发现sEVs表面表达多种POMC相关受体包括MC1-R、MC2-R、MC3-R、MC4-R、MC5-R及μ阿片受体(MOR)。进一步的免疫共沉淀和超高分辨率显微镜分析证实,POMC优先与sEVs表面的MC1-R结合,其次是MC3-R,与其他受体的结合则极微弱。

图片

血浆sEVs表达POMC衍生激素的受体

细胞来源分析显示,携带MC1-R的sEVs主要源自血小板/巨核细胞(60.3%)和白细胞(包括粒细胞、单核细胞、T细胞等),其中血小板/巨核细胞来源的sEVs占MC1-R阳性sEVs的49.0%,提示造血细胞是这类功能型sEVs的主要产生者。运动后,粒细胞与POMC的结合水平几乎翻倍,进一步佐证了免疫细胞在该调控通路中的作用。

图片

表达激素受体的sEVs源自白细胞和血小板

功能验证实验中,研究团队通过Transwell模型和类血脑屏障微流控芯片(SynBBB™ 3-PLEX)证实,与sEVs结合的POMC穿过内皮细胞单层的效率是游离POMC的两倍,且能成功跨越结构更复杂的血脑屏障,而游离POMC则无法实现这一转运此外,sEVs结合型POMC还能有效诱导B16-F10黑色素瘤细胞产生黑色素,与POMC衍生促黑素的生理功能一致,表明其生物活性得以完整保留。

图片

POMC穿过血脑屏障或内皮屏障并刺激黑色素生成

该机制的核心驱动因素被证实是运动诱导的血液酸化正常生理状态下,运动时血液pH可从7.4降至6.8,且酸度与运动强度呈正相关实验显示,当人工将血浆pH从7.4逐步降至6.8时,POMC与sEVs的结合率从2.6%升至23.7%;而在pH恒定条件下,降低pH与提高POMC浓度对结合率的提升效应相当。

分子动力学模拟揭示,血液酸化会导致POMC中α-MSH结构域的组氨酸残基质子化,引发构象改变,使β-MSH结构域暴露,从而更易与sEVs表面的MC受体结合这一构象变化具有pH依赖性,在酸性环境下更稳定,且结合后不易解离。

图片

研究发现及潜在下游效应总结

综上,这项研究表明运动通过血液酸化调控POMC与sEVs的结合,构建了全新的内分泌调控路径。该机制既解释了运动如何精准调节激素转运,又揭示了sEVs在内分泌系统中的关键作用——通过与POMC结合,既实现激素前体的高效靶向转运,又保障其生物活性。这一发现不仅深化了我们对运动健康益处的认知,更为代谢疾病、中枢神经系统疾病等相关病症的治疗提供了新靶点。未来,或许可通过调控这一通路优化激素相关药物的递送效率,让运动的健康价值在医疗领域得到更广泛的延伸,为人类健康带来更多可能。


参考资料:
[1]Santos MF, Randa J, Tai D, et al. Physical exercise increases binding of POMC to blood extracellular vesicles. Proc Natl Acad Sci U S A. 2025;122(51):e2525044122. doi:10.1073/pnas.2525044122
来源 | 生物谷
撰文 | 生物谷
编辑 | 木白