【论坛】李后强:中国文旅高质量发展的“海花沟”答案

图片

中国文旅高质量发展的

“海花沟”答案

李后强




中国文旅走向何方?

中国德昌县“海花沟做法”可能是答案——从高速度走向高质量。

这里像农村,更像农庄;像山区,更像景区;像水滩,更像水街;像庭院,更像书院;像公园,更像花园……这里不是桃花源,而是海花沟!这里是“来了就不想离开的地方”。以新自然主义为灵魂,以人类第二母体为模板,坚持“三个一”(天人合一、天下唯一、天下第一),大力提倡“恬生活”方式,积极拥抱新质生产力,高度重视人工智能(AI)的应用,与客户业主共同创造物质和情绪价值,打造了文旅升级的4.0版。




图片



引 言



攀西地区位于中国四川省西南部,是扬子古陆与青藏古陆板块碰撞形成的地质构造带,南北绵延300—400公里,涵盖攀枝花市和凉山彝族自治州的20个县市。这一区域因其独特的地质构造、丰富的自然资源和宜人的气候条件,被誉为“中国暖谷”。近年来,随着全球人口老龄化加剧和健康意识提升,生态康养产业迎来快速发展机遇。攀西地区凭借其年均气温18℃、年日照数超过2356小时的优越气候条件,以及丰富的植被覆盖和生物多样性,逐渐成为国际知名的阳光康养度假目的地。在这一背景下,位于攀西核心区域的海花沟项目应运而生。海花沟地处德昌县,背靠螺髻山,面临安宁河,沟内植被覆盖率达到95%,海拔1300米的沟口由数级开阔平缓的大台地组成,形成了独特的微气候环境。项目以“螺髻山下·自然疗愈”为主旨,致力于打造集商业、文化、度假、养生、运动、医疗、教育、艺术于一体的新自然主义生态社区。特别是,海花沟在规划建设中创新性地提出了“人类第二母体”的理念,将康养环境与人类生命健康紧密结合,为生态康养产业提供了理论创新和实践探索的新路径。“海花沟十大效应”(地理、阳光、美食、磁场等)不仅是地理奇观与生态奇迹的叠加,更是人类回归自然、重塑生命质量的范式转型。从“被动疗养”到“主动养生”,从“物质消费”到“精神共生”,这里正在书写“健康中国”的四川答卷,推动新自然主义的生活革命。未来,随着温泉民宿、体育公园等设施完善,海花沟将成为“人类第二母体”的现实样本,为全球康养经济提供东方智慧。

一、世界康养地的建设背景和关注重点

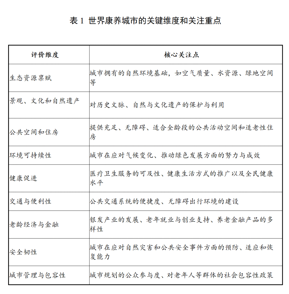
世界康养地主要是指“世界康养城市”,其标准由联合国国际老龄组织(UNIAP)联合世界卫生组织、联合国环境署、ISO、SDG等国际机构共同制定,是全球康养城市建设领域最权威的国际标准。该标准通过“物理环境供给性指标”和“社会环境包容性指标”两大领域,涵盖“60多项具体评价指标”,旨在为各国建设健康、包容、宜居的城市提供明确目标和实施策略。联合国“世界康养城市”的标准是一套全面的评价体系,目的是指导全球城市科学地建设健康与老年友好的宜居环境。表1是其核心框架和关键维度。

图片

这套标准并非一个单纯的认证标签,其实际应用是一个动态的、赋能的过程。作为“城市体检”工具:城市可通过对标这套包含60多项具体指标的体系,系统梳理自身在康养建设方面的优势与短板。这个过程本身就是一次全面的国际化“体检”,有助于科学规划未来工作。成为“世界康养城市”,意味着城市将在联合国系统的支持下,制定国际化发展战略,引入国内外先进的产业与科技资源,从而推动康养服务业和银发经济的集聚发展,带来显著的经济和社会效益。项目致力于在全球范围内打造不同规模、不同类型的康养城市示范样板。入选城市将加入一个全球先锋城市网络,通过联合国世界城市论坛等平台分享经验、获取国际最佳实践,并提升城市的国际品牌形象。如何参与试点?根据联合国的遴选规则,试点城市的选拔注重多样性和代表性,不仅看重现状是否最优,更关注城市是否展现出明确的政治意愿、系统的实践规划以及为全球康养城市建设提供独特借鉴的潜力。试点期限一般不超过两年,结束后将通过联合国标准的正式评价认定。

(一)九大一级指标

1.生态资源禀赋。评估城市的自然资源条件,如空气质量、水资源、森林覆盖率、气候舒适度等。例如:大理白族自治州依托“苍山洱海”的生态优势,成为“世界康养城市”试点。

2.景观、文化和自然遗产。保护自然与文化遗产,提升城市文化吸引力。 例如:太行水镇结合“易水学派”文化,打造独特的三易养生体系。

3.公共空间和住房。提供无障碍、安全、便利的公共设施和适老化住房设计。要求城市规划中融入老年人友好型设计(如无障碍通道、社区活动空间)。

4.环境可持续性。推动绿色能源、低碳排放和循环经济,减少生态破坏。例如:大理州的“无废城市”建设和洱海综合治理。

5.健康促进。建立完善的医疗、康复和健康管理服务体系,覆盖全龄段人群。包括老年病防治、心理健康支持、慢性病管理等。

6.交通与便利性。优化公共交通和慢行系统(步行、骑行),确保老年人出行安全便捷。鼓励社区内部短距离生活圈(如商业、医疗、休闲设施集中)。

7.老龄经济与金融。发展银发经济(如康养产业、老年旅游),完善针对老年人的金融服务(如养老金管理)。

8.安全韧性。应对自然灾害、公共卫生事件(如新冠疫情)的应急能力。包括灾害预警系统、社区互助机制等。

9.城市管理与包容性。政策制定需体现对老年人的包容性,鼓励其参与社会活动。例如:大理州通过“苍洱阳光幸福工程”促进全龄人群的社会融合。

(二)核心特点

1.量化与定性结合。不仅关注硬性指标(如空气质量、医疗设施数量),也重视居民主观体验(如幸福感、安全感)。

2.国际化与本土化平衡。标准适用于全球不同规模和类型的城市,同时鼓励结合本地文化特色(如中国大理的“高原生态康养”模式)。

3.动态评估与长期规划。试点项目需持续两年,其间接受联合国专家跟踪指导,确保建设成果可持续。

(三)中国实践案例

1.云南大理白族自治州。以“苍山洱海”生态资源为核心,打造“国际康养旅游示范区”。投资百亿元建设医疗基础设施,设立康养护理学院,规划“阿尔茨海默小镇”等创新项目。

2.河北保定“太行水镇”。依托易水湖的自然资源,构建“易水七维养生体系”,配套张元素中医院和AARC国际康养社区。被评为中国首个“世界康养城市”项目类试点,并入选“国际康养交流实践基地”。

3.四川凉山海花沟。根据现在的指标,海花沟符合世界康养地要求,有的还超过现有标准。正在积极申报试点。

二、攀西地区的生态康养禀赋

攀西地区拥有极为丰富的生态资源,这些资源构成了其发展生态康养产业的坚实基础。从气候条件来看,该地区属于南亚热带季风气候,年平均气温在16℃至21℃之间,冬暖夏凉,四季分明。充足的日照和良好的空气质量使得这里成为一个宜居的天堂,特别适合避寒、避暑和康养。德昌县作为攀西地区的核心区域,年均气温18.1℃,常年日照数2356小时,负氧离子浓度高,有着“春秋三百天,四季养生地”的美誉。这种独特的气候组合——冬季温暖而不潮湿,夏季凉爽而不炎热,使得攀西大裂谷在中国气候区划中占有特殊地位,成为全国少有的全年适宜康养的地区之一。

从生态系统多样性来看,攀西拥有从干热河谷到高山草甸的垂直生态系统谱系,这种多样性为生态康养提供了多维度的自然环境支持。具体而言,攀西的生态系统主要包括以下类型。

图片

在资源禀赋方面,攀西地区更是一个自然资源的宝库。矿产资源方面,这一地区已探明有大型钒钛磁铁矿、铜、铅、锌、锡、煤等54种矿产,其中铁矿储量达60多亿吨,为中国第2大铁矿基地。这些矿产资源不仅支持了当地的工业发展,也为康养产业提供了独特的地质旅游和矿疗资源。水资源方面,攀西地区水力资源丰富,金沙江、雅砻江和安宁河的水力蕴藏量达4003万千瓦,约占中国的6%。丰富的水资源不仅为区域经济发展提供了能源保障,也为康养产业提供了温泉水疗、亲水休闲等多种可能。

农业资源方面,安宁河谷平原是四川省第二大平原,素有“粮仓”之称。这里盛产香蕉、荔枝、菠萝、芒果、木瓜等热带水果,以及品质优良的苹果、梨、石榴等温带水果。这些优质农产品为生态康养提供了丰富的健康食材,支持了食疗养生和有机农业的发展。此外,攀西还是彝族等少数民族的重要聚居地,拥有独特的民族文化和传统养生知识体系。彝族的传统医药、节庆活动和生活方式,为康养产业注入了文化元素和民族特色,形成了人文与自然相结合的康养模式。

攀西地区的交通基础设施近年来也得到显著改善,为生态康养产业的发展提供了有力支撑。成昆铁路复线已于2022年12月26日全线贯通运营,从成都坐动车出发3小时可到达德昌。公路方面,G5京昆高速贯穿全境,攀枝花至丽江高速公路已建成通车。航空方面,西昌青山机场通航城市达30个,航线数量32条;攀枝花也有直达成都、重庆、昆明的航班。这些交通设施的形成,使海花沟与主要客源地的连接更加便捷,为生态康养产业的规模化发展创造了条件。

三、海花沟的生态康养实践

海花沟大地公园项目位于攀西的核心区域——德昌县,总规划面积约30平方公里,由四川开元集团计划投资近百亿元打造。项目以“新自然主义生活方式”为核心理念,集商业、文化、度假、养生、运动、医疗、教育、艺术等多功能于一体,旨在打造面向全年龄段的综合性生态康养社区。海花沟的地理位置极为优越,背靠螺髻山主峰,西临安宁河,沟内山坡梯田众多,两岸植被丰茂,古树参天,森林、阳光、溪流和原生态村落交相辉映,形成了独特的微气候环境和生态系统的完整性。

海花沟项目的规划理念突破了传统康养项目的局限,提出了创新的“贩卖时间”而非“贩卖空间”的运营模式。这一模式不再简单提供居住空间,而是通过提供丰富多彩的生活方式和自然疗愈体验,吸引高端人群前来旅游观光和长久居住。项目整体规划采用“一轴四公园五大功能体系”的结构,其中四公园包括姑姑山森林公园、长梁子文化遗址公园、螺髻山溪谷公园和海花沟度假公园,共同构成了一个多功能的山野公园集群。这种规划理念体现了对自然生态的尊重和对人类康养需求的深入理解,使项目与周边环境和谐融合。

海花沟项目的康养基础设施体现了全面性和前瞻性。在医疗康养方面,项目构建了独特的疗愈体系,包含家庭医生中心、运动康复中心、SPA理疗中心、温泉水疗中心、基因检测预防中心以及干细胞生命科学研究中心。这些设施将现代医学与前沿理疗实践和谐地融入自然生态之中,形成了中西医结合、预防为主的健康管理方式。特别是在温泉资源利用方面,海花沟充分利用攀西大裂谷的地热资源,开发了多种温泉疗养项目,结合中医理论,形成了针对不同人群的温泉疗养套餐。

在康养活动组织方面,海花沟形成了运动、文娱、休闲、亲子、商业、医疗等九大康养配套矩阵。针对不同人群的需求,项目特别设计了五条主题文旅线路:溯溪慢道、古树环形步道、负氧离子松林步道、山谷骑行道、螺髻山遗迹古道。这些线路充分考虑了不同年龄层和体能状况游客的需求,特别是老年游客的身体特点,设计了适老化的活动内容和难度等级。例如,古树环形步道坡度平缓,适合老年游客漫步;而山谷骑行道则更适合中青年游客开展山地自行车等户外运动。

海花沟项目在“银发经济”与“休闲经济”的融合方面进行了创新探索。针对日益增长的老年康养市场需求,项目专门开发了适合老年人的康养服务套餐和健康管理服务。2025年春节期间,海花沟组织了主题烟花秀、海花运动、海花娱乐、海花美学等40余场活动,吸引游客达12万人次,其中银发游客成为消费市场的主力军。在夜间经济方面,项目利用当地独特的气候和自然景观,打造了夜间温泉浴、星空露营、夜间文化演出等特色休闲项目,延长了游客停留时间,提高了消费频次。

海花沟项目在生态保护与开发平衡方面也树立了典范。项目区植被覆盖率达到95%,拥有百棵古树、千亩果园、万亩农田、万亩花海的生态资源。在开发过程中,项目方注重保护原有的古树名木和自然生态系统,采用低影响开发模式,最大限度地减少对原有生态环境的干扰。同时,项目还引入了生态农牧、有机农业等绿色产业,形成了循环经济模式,实现了生态保护与经济发展的双赢。

海花沟做法为“中国文旅走向何方”提供了启示、借鉴或答案。海花沟项目的成功不仅体现在其硬件设施上,更体现在其创造的新自然主义生活方式。这种生活方式倡导回归自然,回归本心,重新建立人与环境、与他人、与自己之间的关系。在这里,游客不仅可以享受优美的自然环境和先进的康养设施,还可以参与各种文化、教育和艺术活动,实现身心健康的全面提升。海花沟因此成为攀西大裂谷生态康养的标志性项目,展现了生态康养产业的广阔前景和创新方向。

四、海花沟康养产业的社会经济影响

以海花沟为代表的大型康养项目的建设,对当地社会经济产生了深远影响。首先,在“银发经济”方面,随着人口老龄化趋势加剧,老年康养市场潜力巨大。海花沟项目充分认识到这一趋势,针对老年群体的特殊需求,开发了适合老年人的康养模式和服务套餐。2025年春节期间,海花沟接待游客达12万人次,其中银发游客成为消费市场的主力军。许多老年游客选择在这里长期旅居,如重庆游客彭华带着母亲到海花沟后,被当地优越的气候吸引,计划明年在这里旅居过整个冬天。这种长宿养老模式不仅带动了当地消费,也促进了相关服务业的发展。

康养产业的发展对当地经济结构产生了优化效应。德昌县围绕“文旅强县”的发展战略,以建设生态宜居的攀西最美凤凰城为目标,推动文化旅游农业各领域、多方位、全链条的深度融合发展。随着海花沟等大型康养项目的建设,德昌县已形成角半、大坪、安宁、半站营四大康养基地雏形,可满足3000余人的康养需求。全县共有星级农家乐、乡村酒店和民宿共125家。这些康养设施的建设,不仅提升了当地的旅游接待能力,也为当地居民创造了大量就业机会,促进了农民增收和乡村振兴。

在区域协调发展方面,海花沟康养产业促进了西昌、德昌、冕宁的同城化发展。西昌市第十次党代会提出,着力推进西昌城市建设“西进、南拓、北提、东控、中优”协调发展,推动西昌由“邛海时代”迈入“安宁河时代”。随着《安宁河谷综合开发战略规划》《西昌德昌冕宁同城化行动计划》的制定实施,以及安宁河西岸快速通道建设和成昆复线建成通车,西昌、德昌、冕宁三地形成了半小时同城化通勤圈。这种区域协同发展模式,有效整合了攀西地区的康养资源,形成了规模效应和品牌效应。

海花沟康养产业的发展也对当地文化和生活方式产生了积极影响。海花沟项目倡导的“新自然主义生活方式”,逐渐被当地居民和游客所接受和实践。这种生活方式强调回归自然,回归本心,重新建立人与环境、与他人、与自己之间的关系。在海花沟,经常可以看到游客参与各种户外运动、文化体验和健康养生项目,形成了健康生活的新风尚。当地居民也从中受益,不仅经济收入提高,而且健康意识和生活质量也得到了提升。

值得注意的是,海花沟康养产业的发展还带动了相关产业的创新和升级。在海花沟项目的推动下,当地农业向休闲农业和观光农业转型,农产品向健康食品和保健产品升级;旅游业向康养旅游转型,旅游产品更加多元化和个性化;医疗产业向预防医学和康复医学拓展,医疗服务模式不断创新。这些产业的互动和融合,形成了攀西地区特色鲜明的康养产业体系,为区域经济注入了新的活力。

五、挑战与未来展望

尽管生态康养产业发展前景广阔,但也面临一系列挑战。

首先,生态环境保护压力随着开发规模的扩大而增加。海花沟项目占地约30平方公里,如何在大规模开发中保持生态系统的完整性和生物多样性,是一个重要课题。项目方虽然采取了低影响开发模式,但随着游客数量的增加,生活垃圾处理、水资源消耗和植被破坏等问题可能会加剧。

其次,同质化竞争趋势日益明显。随着康养产业的兴起,海花沟及其周边类似项目不断涌现,如何保持海花沟的独特优势和竞争力,需要持续创新。

第三,专业人才短缺是制约康养产业质量提升的瓶颈。康养产业需要兼具医学、护理学、心理学、营养学等多学科知识的复合型人才,而这类人才培养需要时间和投入。

面对这些挑战,海花沟的生态康养发展需要采取多维度策略:

1.强化生态保护与开发平衡。在开发过程中,应建立更科学的生态评估机制,严格控制开发强度,确保生态系统稳定性。例如,可以引入生态红线制度,对核心生态区域实行严格保护;采用绿色建筑标准,最大限度减少能源消耗和环境污染;建立游客流量调控机制,避免超载接待对生态环境造成破坏。

2.推动科技创新与智慧康养。利用大数据、人工智能、物联网等新技术,提升康养服务的精准性和个性化水平。例如,开发智能健康监测系统,实时跟踪游客健康状况;建立智慧管理系统,优化资源配置和服务流程;利用虚拟现实技术,丰富康养体验内容。海花沟可以依托其已有的基因检测预防中心和干细胞生命科学研究中心,进一步开发生命科技与康养结合的新模式。

3.深化产业融合与品牌建设。加强康养产业与农业、旅游、文化、体育等产业的深度融合,形成多元化、立体化的产业体系。德昌县可以进一步挖掘本地的彝族文化资源,开发具有民族特色的康养产品和服务;利用当地丰富的农产品资源,发展功能性食品和保健食品产业;结合当地的自然环境,开发特色户外运动项目。通过这些措施,打造攀西康养产业的独特品牌形象。

4.促进区域协同与国际化发展。加强海花沟内部及与周边区域的协同发展,形成资源互补、市场共享的合作机制。同时,应积极借鉴国际先进经验,引进国外优质资源和管理模式,提升康养产业的国际化水平。海花沟论坛被定位为康养领域的“达沃斯论坛”,体现了国际化的野心。未来,可以进一步加强国际交流合作,使攀西大裂谷成为世界级的康养目的地。

5.完善政策支持与标准体系。政府应出台更多支持康养产业发展的政策措施,包括土地、税收、人才等方面的优惠政策。同时,应加快建立康养服务质量标准体系和评价认证制度,规范市场秩序,提升服务质量。特别是针对银发经济,需要建立健全老年人康养服务标准和监管机制,保障老年人合法权益。

展望未来,生态康养产业有着广阔的发展空间。随着“健康中国”战略的深入实施和人们对高品质生活需求的增长,生态康养产业将迎来更大的市场机遇。海花沟项目的一期建设已经取得了显著成效,随着后续建设的推进,有望成为世界知名的康养目的地。海花沟凭借其独特的自然资源和区位优势,有望建成国际阳光康养度假旅游目的地,为实现“健康中国”战略和区域可持续发展作出贡献。

图片



结 论



海花沟符合世界康养地要求,还有许多创新之处,为世界康养产业发展提供了新的理念和模式。

海花沟代表了一种创新的生态康养发展模式,这种模式将自然环境、人类健康与区域经济发展有机结合起来。海花沟项目的成功实践表明,生态康养不仅是提供一种健康的生活方式,更是创造一种人与自然和谐共生的存在状态。攀西大裂谷被誉为“人类第二母体”,体现了这片土地对人类健康的重要价值——它如同母亲的子宫一样,为生命提供持续的营养和支持。

海花沟项目的意义远超出一个普通的康养度假区,它代表了一种新自然主义生活方式的实践和探索。在这里,人们不仅能够享受优美的自然环境和先进的康养设施,还能够重新思考生命的意义和价值,重新建立与自然、与他人、与自己的和谐关系。海花沟提出的“恬生活”理念,作为一种不快不慢的生活方式,为现代社会的人们提供了一种回归本真、安顿身心的可能。

随着成昆铁路复线全线贯通,以及攀西地区交通基础设施的不断完善,海花沟的可进入性大大增强,为生态康养产业的规模化发展创造了条件。同时,海花沟项目在“银发经济”“亲子经济”和“休闲经济”方面的创新探索,也为康养产业的商业模式提供了新思路。未来,随着项目的进一步发展和完善,海花沟有望成为世界康养产业的一个标杆,展示如何将自然生态资源转化为增进人类健康和福祉的优质环境。

“海花沟实践”告诉我们,良好的自然环境是人类最宝贵的财富,是人类健康的基石。保护自然、尊重自然、合理利用自然,是人类可持续发展的重要保证。生态康养产业作为绿色产业的重要组成部分,不仅能够促进经济发展,还能够提升人民生活品质,是实现人与自然和谐共生的现代化的重要路径。“海花沟经验”,对于中国乃至全球的生态康养产业发展,都具有重要的借鉴意义和启示价值。

(本文系李后强教授2026年1月10日在“世界康养地·中国海花沟——第二届海花沟康养论坛”上的发言)

转载请注明:“来源:方志四川”

来源:四川省地方志工作办公室