中信建投:深度复盘A股2025Q4

本文转载自微信公众号:中信建投证券研究
图片
|黄文涛 何盛
2025年四季度,宏观扰动加剧,市场于后半段完成牛市调整,跨年行情已经启动。10月初,中美关税紧张局势升温,市场以贵金属为主,反制板块为辅。10月中旬至11月初,市场围绕涨价与十五五双主线。11月中下旬至12月初,市场处于三期叠加状态,指数跌至60日均线以下,前期科技热点调整,热点转为政策与技术双驱动的商业航天。12月中旬以来,牛市调整期结束,随着海外流动性和风险改善、政治局会议等政策催化以及机构乐观预期下的春季躁动提前,市场走出九连阳,跨年行情开启。基本面方面,宏观继续维持结构性景气行情,制造业总体表现好于预期但是内需仍然偏弱;海外方面,在美国就业持续降温的预期下,美联储于10月和12月进行降息。
图片
2025年Q4复盘
Q4市场行情大致可以分为以下4个阶段:
1)阶段一(10.9-10.21):宏观扰动加剧。中美关税紧张局势升温,市场以贵金属板块为主。
2)阶段二(10.22-11.14):中美关系缓和,十五五政策发布,三季度业绩披露优于预期,指数冲高随后调整。该阶段,指数突破4000点,随后情绪调整,十五五政策预期升温,叠加存储芯片、锂电涨价,市场围绕涨价与十五五双主线。
3)阶段三(11.15-12.15):市场情绪降至较低点,牛市基本完成整理。市场处于三期叠加状态:牛市中段整固期、景气验证关键期、业绩政策空窗期,指数跌至60日均线以下,前期科技板块调整,热点转为政策与技术双驱动的商业航天,随后中央政治局会议落地,引导市场完成整理。
4)阶段四(12.16-12.31):牛市调整期结束,随着海外流动性和风险改善、政治局会议等政策催化以及机构乐观预期下的春季躁动提前,市场走出九连阳,跨年行情开启。 
通过对25Q4市场行情的复盘,我们得出以下启示:1)牛市整理期结束的条件之一是指数下跌至60日均线以下;2)业绩空窗期阶段(11月至次年2月)市场风格轮动加剧,同时由于缺乏业绩数据,热点主要受政策和技术突破利好催化。
图片
引言
2025年四季度,宏观扰动加剧,市场于后半段完成牛市调整,跨年行情已经启动。10月初,中美关税紧张局势升温,市场以贵金属为主,反制板块为辅。10月中旬至11月初,十五五政策预期升温,叠加存储芯片、锂电涨价,市场围绕涨价与十五五双主线。11月中下旬至12月初,市场处于三期叠加状态:牛市中段整固期、景气验证关键期、业绩政策空窗期,指数跌至60日均线以下,前期科技板块调整,热点转为政策与技术双驱动的商业航天。12月中旬以来,牛市调整期结束,随着海外流动性和风险改善、政治局会议等政策催化以及机构乐观预期下的春季躁动提前,市场走出九连阳,跨年行情开启。
图片
一、2025年Q4复盘
市场行情复盘
Q4市场行情大致可以分为以下4个阶段:
1)阶段一(10.9-10.21):宏观扰动加剧。中美关税紧张局势升温,市场以贵金属为主,反制板块为辅。
2)阶段二(10.22-11.14):中美关系缓和,十五五政策发布,三季度业绩披露优于预期,指数冲高随后调整。该阶段,指数突破4000点,随后情绪调整,十五五政策预期升温,叠加存储芯片、锂电涨价,市场围绕涨价与十五五双主线。
3)阶段三(11.15-12.15):市场情绪降至较低点,牛市基本完成整理。市场处于三期叠加状态:牛市中段整固期、景气验证关键期、业绩政策空窗期,指数跌至60日均线以下,前期科技板块调整,热点转为政策与技术双驱动的商业航天,随后中央政治局会议落地,引导市场完成整理。
4)阶段四(12.16-12.31):牛市调整期结束,随着海外流动性和风险改善、政治局会议等政策催化以及机构乐观预期下的春季躁动提前,市场走出九连阳,跨年行情开启。 
图片
阶段一(10.9-10.21):10月国庆结束后,市场由于中美关税战升温呈现震荡走势。10月3日,美国宣布自该月14日起,对中国船舶加收港口服务费。随后中国立即实施反制手段,对稀土等重要资源实行出口限制。但是本次的中美贸易博弈并未导致中美股市较大反应,纳斯达克指数在当天仅有3.6%的跌幅,A股也未出现如4月初千股跌停的负面情绪。
图片
该阶段,前期热点均有调整,稀土板块因为中美关系有过短暂的异动,但市场以贵金属为主。9月以来,热点在新能源、人形机器人、半导体之间轮动,而经过国庆节假日,热点切换至稀土、贵金属和可控核聚变。其中,贵金属受益于中美关税战预期,以及日本首相换届带来的潜在风险,成为避险投资产品。
图片
阶段二(10.22-11.14)10月下旬,美国政府对华释放缓和信号,带动市场对政策落地预期以及宏观事件扰动减少。10月21日,美国总统特朗普称将于明年访华,10月25日,中美经贸团队在吉隆坡经贸磋商,就海事、物流、造船业调查、稀土出口管制、关税等议题形成初步共识,10月30日,中美元首确认并深化经贸共识。
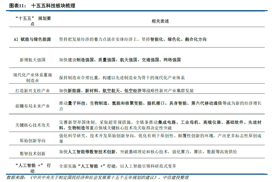
在外部干扰减少的情况下,十五五规划落地的景气预期也得以强化。具体而言,本次公报把“建设现代化产业体系,巩固壮大实体经济根基”作为首要任务,并首次提出“航天强国”“未来产业”“融合化”等。同时,新发展格局方面的表述升级,强调“惠民生和促消费、投资于物和投资于人紧密结合” “大力提振消费,以新需求引领新供给,以新供给创造新需求” 强调“建设强大国内市场”。民生方面,围绕充分就业、民生改革、房地产高质量发展三大核心方向,稳定的就业预期将为消费增长奠定基础。
图片
三季度业绩披露,全A营收和归母净利润表现亮眼,其中科技成长相关的板块变动尤为显著。全A营收和归母净利润同比分别达3.6%、11.3%,保持上行趋势。从风格分类来看,成长板块表现最优,营收同比增 11.4%,归母净利润同比大增 40.1%。 
图片
受益于宏观扰动减少、十五五政策落地以及三季度业绩好于预期等积极因素,10月下旬投资者情绪逐渐升温。我们构建的情绪指数该阶段突破 90 的亢奋阈值,同时上证指数于10月29日突破4000点,创下十年来历史新高。
图片
该阶段除了十五五等板块之外,市场的另外一个主线是涨价,存储芯片和锂电成为市场新热点。10月23日,三星与SK海力士宣布在第四季度将DRAM与NAND存储芯片价格上调最高30%,超出市场预期。相关个股如江波龙、佰维存储在近两个星期分别上涨了60%、30%。10月底至11月上旬,锂电涨价,推动新能源板块走强。
图片
阶段三(11.15-12.15)该阶段市场处于三期叠加状态:牛市中段整固期、景气验证关键期、业绩政策空窗期,受海外风险拖累,投资者情绪持续降温。在13日至21日之间,上证指数走势与美股共振。同时,上证指数累计跌幅接近5%,其中收盘价跌至60日均线以下。
图片
该阶段,前期板块调整,板块轮动加剧,最终商业航天于11月底成为新一轮热点。11月初,十五五相关板块海南自贸区调整,随后海峡两岸成为新热点,11月底至12月初,由于朱雀三号发射引领的密集发射期和政策支持,商业航天开启一波上涨行情,而次要热点机器人和可控核聚变也呈现抬升趋势。
图片
随后十二月中上旬,政治局会议与中央经济工作会议召开,强化改革与内需主线,带动市场情绪提振。会议基调肯定了前期资本市场改革的成效,基调延续方面,宏观政策将延续稳健宽松格局,强调“扩内需”的首要任务;财政总量将延续扩张,地方化债与税制改革进一步提速;重点变化方面,房地产优先级有所回调,产业政策上明确将实施新一轮重点产业链高质量发展行动,主要涉及人工智能、服务业、新能源、海洋经济及反内卷。
图片
阶段四(12.16-12.31)市场迎来三大景气预期兑现:AI算力调整结束叠加美联储降息落地,海外流动性与风险持续改善;十五五落地预期强化;机构投资者乐观预期下春季躁动提前,牛市调整基本结束,跨年行情启动。12月11日,美联储如期宣布将联邦基金利率目标区间下调 25 个基点至 3.50%~3.75%,AI算力巨头经过充分调整,近期海外如GEMINI等多个优质大模型发布,海外风险有所缓解。12月最后一个星期,市场演绎九连阳,为提前的春季躁动行情做出铺垫。
图片
在政策和商用双催化情况下,市场热点仍然以商业航天为主,次要热点在可控核聚变、人形机器人、无人驾驶、AI眼镜、海南自贸区之间轮动。商业航天细分板块太空算力代表性个股ST铖昌、通宇通讯和上海港湾近一个月累计涨跌幅分别为106%、80%、43%。
图片
国内基本面变化过程
9月制造业表现突出,流动性持续改善,宏观经济整体向好。规模以上工业增加值同比录得6.5%,较前值增加1.3%,其中制造业、采矿业表现较为突出,分别比前值高出1.6%、1.3%;M1、M2分别录得7.2%、 8.4%,剪刀差由-2.8%缩小至-1.2%,显示资金利用率上升、活力进一步被释放。但是新增社融维持低位,其中新增人民币贷款与政府债券相比前一个月分别减少3662亿元、3471亿元。
图片
10月延续部分景气,通胀有所修复,消费略有回升。CPI同比录得0.2%,转为向上趋势,PPI同比降幅收窄,其环比系2024年10月以来首次由负转正,产能治理反内卷、提振消费扩内需等政策初见成效。失业率录得5.1%,较前值下降0.1个百分点,就业市场比较稳定。社零同比2.9%,相对于9月下降0.1%,但是商品销售额和餐饮收入同比分别录得2.8%、3.8%, 体现双节效应对消费的积极作用。投资端表现拖累整体,固定资产投资与房地产投资累计同比分别为-15%、-1.7%。 
图片
图片
11月外需超韧性,但供需差值仍然持续。出口增速录得5.9%,较前值提高7.0个百分点,主要由对欧盟、非洲的出口增速拉动。CPI同比继续回升至0.7%,其中食品价格和国际金价涨势显著。但是生产与需求端仍然呈现弱复苏格局,制造业方面,工业增加值同比较前值下降0.1%,11月份制造业PMI录得49.2,虽然环比上升了0.2,但仍然显著低于荣枯线;内需方面,社零同比回落至1.3%,为该年最低水平,需求端仍然显著低于供给端表现,供需差值进一步走扩。
图片
海外基本面变化过程
图片
阶段一(10.1-10.31)美国政府停摆,就业预期持续下行,美联储于10月底开启降息。在此期间9月通胀数据CPI同比录得3%,环比0.3%,均比市场预期低于0.1%,叠加中美10月份关税谈判的积极效果,市场预计通胀走高的幅度有限;同时,由于国会未能通过拨款法案,美国政府于10月1日开启了史上最长的停摆时期,就业数据缺失,在部门资金削减、移民阻断的情况下,市场对就业抱有较为悲观的预期。尽管内部关于降息的分歧较大,但是美联储仍然在10月29日宣布降息25个基点。
阶段二(11.1-11.30)官方数据持续缺失,替代数据成为降息决定因素之一,美联储降息概率先减小后增大。11月上旬,ADP公布的 10月小非农就业新增4.2万人,就业市场表现高于预期,美联储表态偏鹰,降息概率降低至50%。11月下旬,密歇根消费者信心指数录得51,11月下旬ADP恢复增长但仍然处于低位,就业市场表现较弱, 12月降息概率上升至86%。
阶段三(12.1-12.31)美联储上旬进行降息,12月中旬,美国政府公布的非农数据略高于预期,再降息需求有所下降。12月10日,在缺乏官方数据的情况下,美联储进行了25个基点的预防式降息。12月16日,美国劳工局发布的11月失业率上升至4.6%,非农新增就业达6.4万人,均高于市场预期,通胀仍然较为温和,用降息促进经济的需求略有下降。
图片
二、四季度行情给我们带来什么启示?
牛市整理期完成的特征之一:指数调整至60日均线以下 
回顾以往牛市整理期案例,我们发现除了成交额会缩量至前期高点的40%至70%之外,大多数情况下上证指数还会下跌至60日均线以下,这往往也是整理期完成之前需要触发的条件之一。市场自9月步入整理阶段,10月底全A成交额已收缩至前期高点的65%,初步满足量能调整条件。然而,指数调整的完成相对滞后,直至11月下旬,上证、深证及创业板指才相继跌破60日均线,标志技术性调整趋于充分。随后,12月初中央政治局会议释放清晰的政策信号,成为行情转折的关键催化剂,推动市场逐步结束整理,重拾上行趋势。
图片
业绩空窗期风格与板块特征
2025年11月市场经历了三期叠加状态:牛市中段整固期、景气验证关键期、业绩政策空窗期,在此期间板块轮动加剧,市场热点由锂电转向商业航天。为了探索业绩空窗期间市场的风格表现和板块热点,我们对近五年的11月至次年2月进行了复盘,发现该阶段市场风格快速切换,同时由于缺乏业绩数据,热点受政策和技术突破利好催化。
当市场处于业绩空窗期时,市场风格轮动加剧,这种特征在近两年尤为显著。例如2024年12月份,热点在消费、AI和人形机器人三大板块之间轮动,消费板块于12月16日阶段见顶,后续资金切向AI相关板块,AI板块于12月20日后调整。
图片
由于缺乏业绩数据支撑,资金更倾向于进攻有短期催化的板块,业绩空窗期的热点板块多由政策与技术等因素驱动。
图片
案例一(2024.11.01-2025.2.28)人形机器人在政策与技术突破的催化下迎来两波主升浪。2024年11月中旬,华为全球具身智能产业创新中心宣布正式运营,乐聚机器人、兆威机电等多家企业加盟,人形机器人在11月完成首次上涨。2025年1月初,马斯克透露特斯拉在几周后会推出人形机器人 Optimus 更新,并给出人形机器人量产预期,同时春晚宇树机器人亮相,持续推升人形机器人交易热度。
图片
案例二(2020.11.01-2021.2.28)白酒在政策推动、海外流动性宽松、外资抱团核心资产与涨价的情况下走出独立行情。2020年10月底,酒博会期间,“未来已来•智领未来”中国酒业2.0数字化转型发展高峰论坛等20项专业活动举行。2020年12月,白酒迎来涨价潮,水井坊拟对臻酿八号涨价20元,牛栏山拟对三牛系列产品在原价格基础上进行上调6至10元,国台酒业通知该月将不再接受国台国标酒订单。同时,该阶段正值中国率先从疫情中复苏,外资流入抱团核心资产,五粮液、贵州茅台等白酒龙头涨幅达50%。
图片
总结
通过分析四季度热点和业绩空窗期的案例,我们得出以下启示:
1)牛市整理期结束的条件之一是指数下跌至60日均线以下;
2)业绩空窗期阶段(11月至次年2月)市场风格轮动加剧,同时由于缺乏业绩数据,热点主要受政策和技术突破利好催化。
图片
(1)内需支持政策效果低于预期。如果后续国内地产销售、投资等数据迟迟难以恢复,通胀持续低迷,消费未出现明显提振,企业盈利增速持续下滑,经济复苏最终证伪,那么整体市场走势将会承压,过于乐观的定价预期将会面临修正。
(2)中美战略博弈加剧风险。警惕中美战略博弈领域扩散、程度加剧的风险。例如战略博弈从贸易扩散到科技、关键资源、金融、航运、物流、军事等多个领域,出现全方位战略冲突,这可能影响正常的经济活动,同时对权益市场造成冲击。
(3)美股市场波动超预期。若美国经济超预期恶化,或美联储宽松力度不及预期,可能导致美股市场出现较大波动,届时也将对国内市场情绪和风险偏好造成外溢影响。
图片
黄文涛:经济学博士,纽约州立大学访问学者。现任中信建投证券首席经济学家、研究发展部联席负责人、中信建投机构委、投委会委员,董事总经理。兼任南开大学硕士导师、中信改革发展研究基金会咨询委员、中国首席经济学家论坛理事、中国证券业协会首席经济学家委员会委员等职务。多次参与国务院部委等机构形势分析研讨及果题研究。多年荣获新财富、水晶球、金牛奖、保险资管协会等最佳分析师,2016年新财富最佳分析师评比荣获固定收益第名。2024年荣获服务高质量发展最佳首席经济学家。
何盛:上海交通大学本硕,目前主要负责大势研判、专题研究、海外策略等领域。曾任东北证券策略分析师,2022年加入中信建投证券研究发展部。
证券研究报告名称:《【中信建投策略】深度复盘2025Q4——A股观往知来系列之十二》
对外发布时间:2026年1月11日
报告发布机构:中信建投证券股份有限公司 
本报告分析师: 
黄文涛 SAC编号:S1440510120015
何盛 SAC编号:S1440522090002