霍启刚公开个人财产,35套物业曝光
海峡都市报
2026-01-11 23:19
发布于福建
海峡都市报官方账号
近日,香港新一届立法会议员个人利益申报出炉,90名议员的申报表已上载到立法会网页。
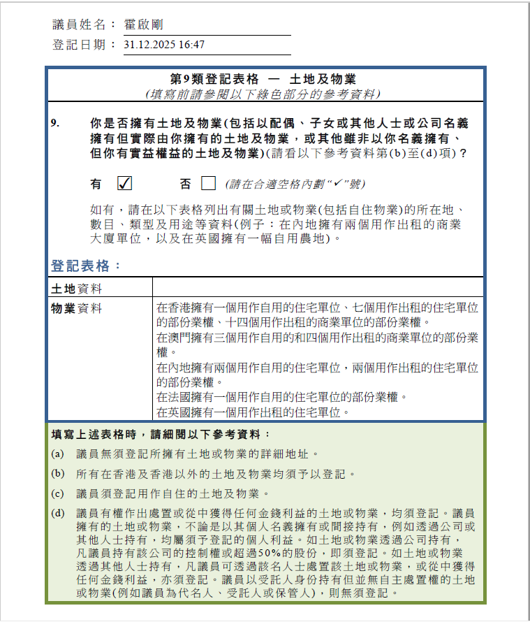
霍启刚申报持有35个物业
根据近日财产申报细节显示,连任立法会议员的
霍启刚
申报持有35个物业为最多,当中7个自用,其余28个出租;相关物业遍布香港、澳门、内地,法国同英国,其中香港物业有22个、内地4个、澳门7个(含4个商业单位)。
翻查霍启刚上届提交的申报表,他于2022年提到在香港、内地,以及法国和英国拥有物业,但未提及数量。霍启刚在2025年7月申报在港岛有4个物业,九龙有10个。霍家最具代表性的豪宅,早已被多次曝光,一家五口目前居住的浅水湾豪宅,市值高达1.6亿港币,作为家族重要资产,仅由大房长孙霍启刚继承。公示的多项房产为霍启刚与
郭晶晶婚
后共同持有。
霍启刚财产申报表。立法会网页截图
来源:第一财经、长江云新闻、中国新闻周刊
编辑:陈悦瑶
审核:白彩惠