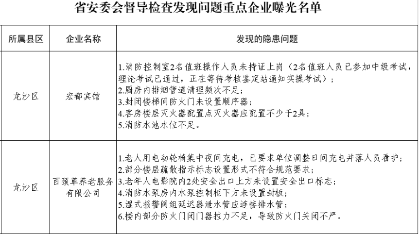
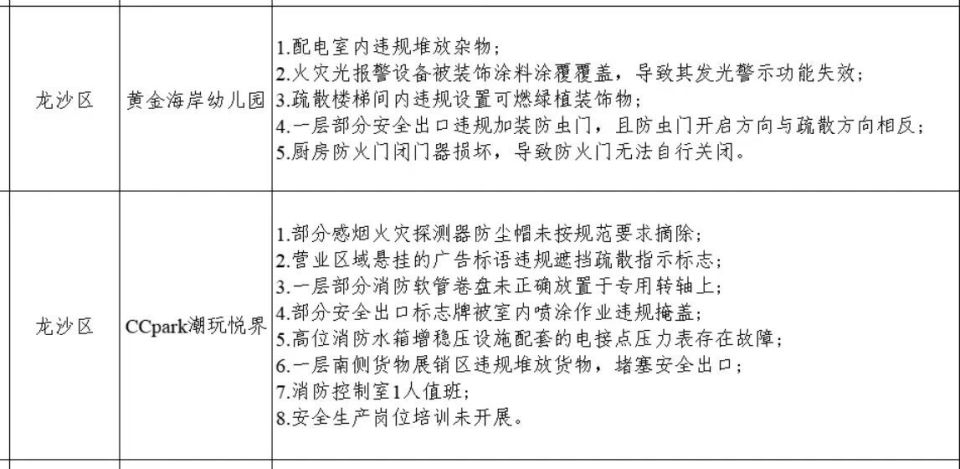
近日,国务院安委会、省安委会和市安防委陆续开展了明查暗访和综合督查,发现了一些亟待解决的突出隐患问题。为切实加快隐患整改进程,强化社会警示作用,现对龙沙区问题突出的生产经营单位予以公开曝光,提醒社会公众举一反三,严加防范。
▌本文来源:齐齐哈尔市应急管理局
编辑 | 黄玥 责编 | 唐金玲
审核 | 戚莹 统筹 | 孟繁宇
监制 | 娄翠微
近日,国务院安委会、省安委会和市安防委陆续开展了明查暗访和综合督查,发现了一些亟待解决的突出隐患问题。为切实加快隐患整改进程,强化社会警示作用,现对龙沙区问题突出的生产经营单位予以公开曝光,提醒社会公众举一反三,严加防范。
▌本文来源:齐齐哈尔市应急管理局
编辑 | 黄玥 责编 | 唐金玲
审核 | 戚莹 统筹 | 孟繁宇
监制 | 娄翠微