深圳曝光年度“十差”工地!中铁一局旗下单位等被点名

南都·湾财社记者了解到,深圳市住房和建设局近日发布《关于深圳市2025年在建工地文明施工“十优十差”项目评选结果的通报》。

图片

这一评选由市住房建设局、市交通运输局、市水务局组织开展,旨为加强在建工地文明施工管理,提升标准化、精细化管理水平,推动市容环境品质持续提升。评选涵盖房屋市政、交通、水务等各类建设工程,坚持公开、公平、公正原则,采用“日常监督评价+专家突击核查”相结合的方式,对在建工地的场容场貌、环境保护、文明氛围、管理行为等方面进行了综合量化评分。

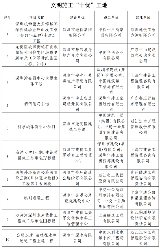
在“十优”工地名单中,中铁十八局集团有限公司、中国华西企业有限公司、中国建筑第二工程局有限公司、中建一局集团华南建设有限公司、中国水利水电第十四工程局有限公司等央企施工单位成为主力,其承建项目涵盖深圳机场至大亚湾城际、龙岗区坂田街道城市更新单元、公明水库-清林径水库连通工程等工程;同时,深圳市建设(集团)有限公司、深圳市建工集团股份有限公司等企业的金融中心、住宅公馆类项目也入选“十优”。

图片

而在“十差”工地中,中铁一局集团建筑安装工程有限公司承建的“金嘉天然科技楼”项目成为唯一上榜的央企施工单位,其余“十差”项目多为装修、市政改造工程,涉及煜城达建设工程(深圳)有限公司、深圳洲际建筑装饰集团公司等企业。

图片

深圳市住建局指出,全市所有在建工程建设、施工、监理单位应以“十优”为榜样,以“十差”为戒,自觉对标先进,主动补齐短板,切实履行主体责任,共同维护整洁有序的城市环境与建设秩序。被评为“十差”工地的项目及相关参建单位须立行立改,并建立长效管理机制。市、区监管部门将于2026年1月15日前对整改情况进行复核。

针对后续管理,《通报》明确,2026年,市住房建设局、市交通运输局、市水务局将全面加大“四不两直”现场检查力度,重点聚焦工地围挡整洁、扬尘噪声防控、黄土裸露覆盖、废弃物排放等措施落实情况进行检查。常态化开展“十佳工地”与“十差工地”评选,坚持样板引路、以评促改、奖优罚劣,将评选结果与企业信用评价等密切挂钩,树立“优秀者获益、落后者受限”的鲜明导向,推动全市建筑工地文明施工水平整体提升。

采写:南都·湾财社记者 孙阳