投资2.21亿!规模30个班!长乐一名校将建新校区

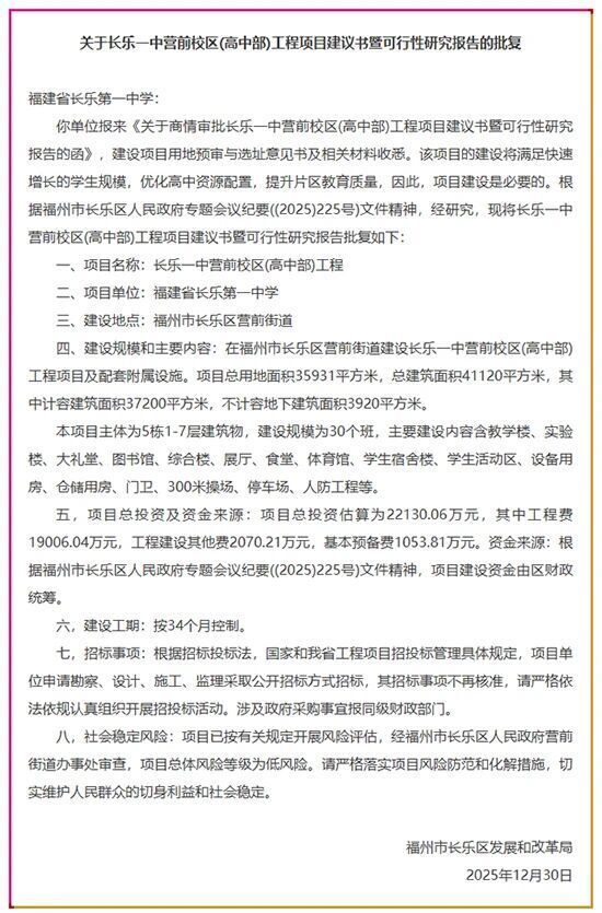
近日,福州市长乐区发展和改革局发布“关于长乐一中营前校区(高中部)工程项目建议书暨可行性研究报告的批复”。


图片


长乐发改局在批复中指出,该项目的建设将满足快速增长的学生规模,优化高中资源配置,提升片区教育质量,因此,项目建设是必要的。


根据福州市长乐区人民政府专题会议纪要((2025)225号)文件精神,经研究,同意批复长乐一中营前校区(高中部)工程项目建议书暨可行性研究报告。


长乐一中营前校区(高中部)建设地点位于营前街道,项目总用地面积35931平方米,总建筑面积41120平方米,其中计容建筑面积37200平方米,不计容地下建筑面积3920平方米。


本项目主体为5栋1-7层建筑物,建设规模为30个班,主要建设内容含教学楼、实验楼、大礼堂、图书馆、综合楼、展厅、食堂、体育馆、学生宿舍楼、学生活动区、设备用房、仓储用房、门卫、300米操场、停车场、人防工程等。


项目总投资及资金来源:项目总投资估算为22130.06万元,其中工程费19006.04万元,工程建设其他费2070.21万元,基本预备费1053.81万元。


资金来源:根据福州市长乐区人民政府专题会议纪要((2025)225号)文件精神,项目建设资金由区财政统筹。


建设工期:按34个月控制。


图片


根据官网介绍, 福建省长乐第一中学,创办于1890年,是一所历史悠久、底蕴深厚、特色鲜明的省一级达标学校、省示范性高中学校。


学校于1993年评定为省二级达标中学,2002年晋级为省一级达标中学,2018年12月被省教育厅立项为福建省首批示范性高中建设学校;2023年12月,被省教育厅确认为福建省第二批示范性高中学校。


 2016年12月25日,长乐一中一分校撤并为长乐一中首占校区。从此,一中发展拉开新的序幕。


学校现有两个校区。吴航校区坐落于长乐市区和平街56号,东临汾阳溪,北倚六平山,有高二高三两个年段。


首占校区位于长乐区会堂南路99号,有初中和高一四个年段,前身是长乐第一中学一分校,成立于2014年7月,校园占地面积150亩,建筑面积8.5万平方米。


长乐一中营前校区(高中部)的建设,意味着该校将有三个校区。


 | 长乐区发展和改革局、海西房产网