刚刚,上海GPU龙头上市,开盘涨超31%,市值484亿

智东西(公众号:zhidxcom)
作者 | ZeR0
编辑 | 漠影
智东西1月8日报道,刚刚,上海GPU龙头天数智芯在港交所敲钟上市,成为继壁仞科技之后第二家成功登陆港股市场的国产GPU上市公司。
其发行价为每股144.60港元(约合人民币130元),开盘价为每股190.20港元(约合人民币171元),上涨31.54%,总市值为484亿港元(约合人民币435亿元)。
图片
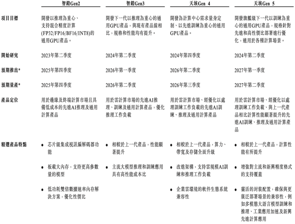
天数智芯成立于2015年12月,2018年正式启动通用GPU设计,训练系列天垓Gen 3预计2026年第一季度开始量产,天垓Gen 4预计2026年第三季度开始量产,天垓Gen 5预计2027年第二季度开始量产。
图片
招股书显示,在中国芯片设计公司中,天数智芯是首家实现推理通用GPU芯片量产的公司、首家实现训练通用GPU芯片量产的公司、首家采用先进7nm工艺技术达成该等里程碑的公司。
根据弗若斯特沙利文报告,2024年,按收入计,包括天数智芯在内的3家中国公司已跻身中国通用GPU市场五大参与者之列,其中天数智芯排名第5,市占率达0.3%。
图片
按附注推算,公司A、B、C、D分别是英伟达、AMD、海光信息、沐曦股份。
2024年中国训练型通用GPU市场五大参与者中,4名参与者为中国公司,天数智芯排名第4
图片
按附注推算,公司E是壁仞科技。
2024年中国推理型通用GPU市场参与者按出货量的排名如下,天数智芯排名第4
图片
天数智芯所有权由其雇员通过多个特殊目的实体以及多元化的被动财务投资者持有。紧随全球发售后,其简化架构如下:
图片
一、去年收入超5亿,研发团队超480人
2022年、2023年、2024年、2025年1-6月,天数智芯收入分别为1.89亿元、2.89亿元、5.40亿元、3.24亿元,净利润分别为-5.54亿元、-8.17亿元、-8.92亿元、-6.09亿元,研发费用分别为4.57亿元、6.16亿元、7.73亿元、4.51亿元。
图片
▲2022年~2025年1-6月天数智芯营收、净利润、研发支出变化(智东西制图)
同期,其经调整净亏损为4.33亿元、6.10亿元、6.45亿元、3.00亿元,共计19.88亿元。
图片
近三年半,其超过一半的收入均来自训练系列通用GPU产品。
图片
同期综合毛利率分别为59.4%、49.5%、49.1%、50.1%。
图片
其综合财务表概要如下:
图片
现金流如下:
图片
二、GPU出货量超5万片
天数智芯的产品组合主要包括通用GPU芯片及加速卡,以及定制AI算力解决方案(包括通用GPU服务器及集群)。
图片
其通用GPU产品有两条产品线,天垓系列为其旗舰训练专用产品线及中国国内首款量产的通用GPU产品,智铠系列是专为推理而设计的通用GPU产品。
天数智芯已实现量产及销售两款天垓系列产品(天垓Gen 1及天垓Gen 2)、两款智铠系列产品(智铠Gen 1及智铠Gen 1X),并已发布第三款产品天垓Gen 3。
图片
2022年、2023年、2024年、2025年1-6月,天数智芯通用GPU产品出货量分别为7800片、12700片、16800片、15700片,合计53000片
同期,训练系列的出货量分别为7700片、7000片、7000片、6200片,平均售价分别为24400元、31800元、38600元、30400元。
推理系列的出货量分别为38片、5700片、9800片、9500片,平均售价分别为11400元、8000元、10200元、9200元。
2023年、2024年、2025年1-6月,天数智芯AI算力解决方案的项目数目分别为6个、26个、10个,平均售价分别为260万元、640万元、430万元。
截至2025年6月30日,天数智芯的研发团队由484名员工组成,在中国和海外拥有65项授权专利,其中包括56项发明相关专利和207项商标,还拥有113项版权。
图片
招股书文件显示,天数智芯有9位副总裁。
其中,负责芯片研发的孙怡乐、负责芯片量产实现的刘圆、负责软件研发的石加圣,均曾在AMD附属公司超威半导体(上海)有限公司任职,负责产品线及供应链管理的邹翾曾在格罗方德半导体科技(上海)有限公司、国际商业机器(中国)有限公司中国芯片设计中心任职。
负责管理天数研究院的吕坚平,曾担任英伟达高级架构师兼经理、MediaTek USA高级总监、英特尔高级经理、NOVUMIND工程副总裁、Samsung Advanced Computing Labs研发及运营副总裁、NOVUMIND首席技术官。
三、已服务超过290名客户
截至2025年6月30日,天数智芯已服务超过290名来自不同行业的客户,交付超过52,000片通用GPU产品。
其产品与解决方案已在包括金融服务、医疗健康及运输等重要领域实现超过900次部署与应用,同时支持从制造业到零售业之工业数字化转型,以及基础研究及教育计算应用。
图片
在往绩记录期间,天数智芯的主要客户主要包括云计算服务供应商、AI模型开发商、研究机构以及电子、半导体、制造及消费互联网等领域的企业。
2022年、2023年、2024年、2025年1-6月,来自前五大客户的收入分别占其总收入的94.2%、73.3%、73.4%、38.6%。
图片
图片
图片
天数智芯的主要供应商主要包括内存组件、晶圆制造、印刷电路板加工服务、IP核及设计软件的供应商。
同期,该公司向前五大供应商的采购额分别占总采购额的58.2%、56.2%、44.6%、67.2%。
图片
图片
客户K、客户C亦是天数智芯的供应商。客户K专注于提供计算能力解决方案。客户C是一家全球领先的光电混合计算供应商,天数智芯向客户C采购光互连产品,以用于交付若干项目的计算解决方案。
结语:GPU芯片企业集中奔赴二级市场
根据弗若斯特沙利文的资料,中国通用GPU市场快速扩张,预计2025年至2029年,出货量预计以33.0%的复合年增长率增长。
随著中国通用GPU公司出货量的增长速度超越国际竞争对手,国内市场占有率持续攀升。国产通用GPU产品占比由2022年的8.3%提升至2024年的17.4%,预计到2029年将超过50%。
国内通用GPU公司们正积极把握不断扩大的市场机遇,还有多家国内GPU及AI芯片公司向IPO发起冲刺。