“为什么不准我走?”基金经理离职受阻揭开老东家的股权内斗

近日,上海市高级人民法院官网显示,淳厚基金前固定收益投资部总监祁洁萍因劳动合同纠纷,再次将老东家淳厚基金诉至法庭,将于今年4月10日开庭审理。

祁洁萍与老东家淳厚基金之间的纠纷已经持续一年,她的合同在2025年1月到期。由于2024年12月续签谈判破裂,祁洁萍于2025年2月提出离职,结果却遭到了公司以“股东股权纠纷未解决”为由要求暂缓3-6个月离职的要求。祁洁萍于2025年3月首次提起诉讼,撤诉后又于近日再次起诉。

图片

祁洁萍的故事,不但撕开了这位明星基金经理与老东家之间的冲突,也将这家公司内部的股权争斗与治理失序推到了聚光灯下。

合约到期离职被拒

祁洁萍在金融行业有超过15年的从业经历。2008年进入平安证券担任债券分析师,一年后加入光大证券(601788)金融市场部担任投资经理、执行董事;2014年到2018年间,她在永赢基金担任固定收益部投资总监、基金经理。2018年11月,淳厚基金成立不久后,祁洁萍便加入公司,成为固收投资的核心力量。

作为淳厚基金固定收益投资部总监,祁洁萍曾是公司核心人才,2022年她旗下的管理规模一度超过280亿元。祁洁萍的原合同于2025年1月到期,双方在2024年12月开始协商续签,起初祁洁萍同意续签,但后来因为条款细节没能达成一致,未完成签约。

2025年2月底,祁洁萍向淳厚基金提出离职,但遭到拒绝,公司以“股东股权纠纷未解决”为由,希望她暂缓离职、等待3-6个月,以维持核心团队稳定。但祁洁萍并不买账,她从2月底开始不到岗,并在3月中旬提起劳动诉讼,后来在开庭后又撤诉。2025年5月,淳厚基金发布公告表示,祁洁萍因个人原因暂时不能有效履行基金经理职责,其参与管理的淳厚益加增强债券基金、淳厚中短债基金、淳厚安心87个月定开基金、淳厚稳宁6个月定开基金由同为上述基金的基金经理继续管理,同时,淳厚基金已将上述事项报告证监会上海监管局。

图片

在劳动法的框架下,劳动者通常可以提前30天书面通知解除劳动合同。因此,若公司的确要求核心成员“暂缓离职”,争议就会集中在:这究竟是合理的交接安排,还是对解除合同权利的实质限制;另外,祁洁萍“未到岗”的行为是被认定为“旷工/严重违纪”还是“已依法提出解除、但被阻滞后的对抗性行为”。这两种定性,将决定后续是劳动者获得经济补偿还是承担违纪后果。

此番再次上诉,说明双方仍未在关键问题上达成一致,同时也需要对上述问题进行界定。

股权内斗与矛盾

在这起劳动合同纠纷中,淳厚基金反复提到“股东股权纠纷未解决”,也让市场再次关注到这家公司长期而激烈的股权争斗。

公开资料显示,这家成立于2018年的“个人系”公募基金,成立时由6位自然人股东组成,股权结构显示:邢媛持股31.2%,柳志伟持股26%,李雄厚持股21%,李文忠、董卫军各持股10%,聂日明持股1.8%。

图片

2022年开始,股东之间的矛盾不断升级,虽然表面看没有变化,但实际上从这一年开始公司高管及董事会成员发生了巨大的变化。

2022年,公司第三大股东李雄厚、第四大股东董卫军先后卸任董事长、副总经理,与此同时贾红波、薛莉丽、武祎分别担任公司董事长、副总经理和常务副总,同期,暖流资产总裁李银桂也加入了淳厚基金。

有知情人士表示,之所以出现这样的人事变动,是因为第二大股东柳志伟私下倒卖股权。他表示,2022年3月左右,柳志伟先后与李雄厚、董卫军签署股权买卖协议,进行股权收购,同时承诺给李雄厚额外补偿。在这一番操作下,柳志伟拥有了公司的控股权,成为公司实际的第一大股东,持股比例一度超过了50%。

随后,柳志伟开始重组董事会,引入贾红波为新任董事长,李银桂担任副董事长。与此同时,在2024年9月淳厚基金发布的《邢媛关于公司股权转让、董事会无法有效召开、信息披露等有关情况的申明》中提到,在柳志伟成为第一大股东后,强势告知邢媛已实际控股公司,并计划收购邢媛持有的股权,在柳志伟及其背后复杂的人脉社会关系施压下,邢媛仅同意意向卖出10%的股权并仅收取了首付款2600万元。

图片

但实际上,这笔交易并未获得监管部门批准,上海证监局下发行政监管措施决定书,要求整改并要求邢媛退还转让款,邢媛一直未退还。2024年5月,柳志伟向上海市仲裁委员会提交仲裁申请。

战火引向董事会

在股权纠纷中没能占到便宜的邢媛,为了稳住局面、避免通过更多不利的决策,将“战火”引向了董事会,对董事会独立性提出质疑。

淳厚基金暨法定代表人曾向公司独立董事发去一份《关于公司董事会合法性存在重大瑕疵的情况回复》,其中认为两名独立董事刘昌国、张海“实际代表柳志伟的意志”,并认为公司董事会已实质性失效。 这两人与柳志伟是五道口校友,也是2022年柳志伟推动公司人事变动时置换进董事会的两名新成员。

公司章程规定,董事会要想有效召开,需要三名股东董事同时出席。而在当时董事长贾红波被认定不适当人选、职权暂停的背景下,公司一度只剩三名股东董事:邢媛、董卫军、聂日明,也就是说,只要邢媛不出席就无法满足法定人数,董事会就无法正常运转。邢媛与柳志伟之间的股权纠纷,也彻底演化为对董事会成员的“不信任”,董事会权力被架空。

这也是为什么淳厚基金自2023年第四季度以来,在相关定期报告中将 “基金管理人的董事会及董事保证”的表述变更为“基金管理人保证”,以及在2023年年报中抹去“已经三分之二以上独立董事签字同意,并由董事长签发”的表述。

2024年4月29日,淳厚基金三位独立董事就上述《回复》联名向淳厚基金暨法定代表人发表声明称:“法定代表人认为‘公司的董事会已实质性失效’没有法律依据,公司董事均是经公司董事会选举并获得监管机构认定后合法产生,董事身份并未受到任何行政处罚或被采取行政监管措施,董事资格及董事权利也未受到任何限制。作为独立董事,我们有专业的独立判断和独立性,不代表任何人的意志。”

随着带有“瑕疵”的定期报告接续披露,董事会持续“缺位”,该公司内部治理及股权纠纷问题依旧未能解决。 而董事会功能丧失严重影响了公司运作,截至2025年9月末,淳厚基金管理规模降至199.12亿元,较2024年同期缩水超三成。

八张罚单引关注

淳厚基金的股权纠纷与一系列操作也引起了监管的关注。

2024年9月14日,上海证监局披露了8项针对淳厚基金及其股东、高管的行政措施。其中有两张罚单指向公司:一张提到淳厚基金未依法履行股权事务管理义务,在已知悉公司相关股权变动的情况下,未能准确判断股东对公司经营管理的影响并依法及时报告相关信息;另一张则提到淳厚基金公开披露的基金产品2023年年度报告、2024年一季度报告和2024年二季度报告,未按照有关规定编制重要提示部分的内容。

图片

除了公司被罚之外,董事长、总经理和公司股东均收到了罚单。按照上海证监局披露的罚单内容,淳厚基金董事长贾红波未依法履行股权事务管理义务,在已知悉公司相关股权变动的情况下,未能准确判断股东对公司经营管理的影响并依法及时报告相关信息,上海证监局认定贾红波为不适当人选,自收到决定书之日起三年内,不得担任公募基金管理人的董事、监事和高级管理人员,这也是前面提到公司一度只剩三名股东董事的原因。

总经理邢媛因未依法履行股权事务管理义务,在已知悉公司相关股权变动的情况下,未能准确判断股东对公司经营管理的影响并依法及时报告相关信息,上海证监局决定对邢媛采取监管谈话的行政监管措施。同时,邢媛在决定处分持有的淳厚基金股权时,未按规定及时履行重大事项报告义务,上海证监局决定邢媛在改正违法行为前不得行使股东表决权、分红权、优先认购权、查阅复制权及公司章程规定的其他股东权利。

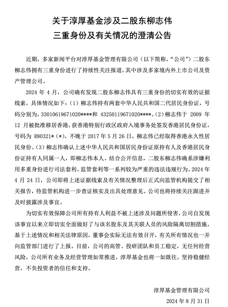
第二大股东柳志伟则因为与多人签订淳厚基金股权转让协议并支付股权转让款,严重影响公司股权结构和公司治理稳定,被上海证监局决定将柳志伟持有的股权转让给合格的受让者,在转让完成前,柳志伟不得行使股东表决权、分红权、优先认购权、查阅复制权及公司章程规定的其他股东权利。

更复杂的是,柳志伟被揭露持有双重内地身份证和香港永久居民身份,涉嫌身份问题,柳志伟当前人在境外,无法配合监管整改,他持有的境内身份证主体已于2023年10月注销,导致相关行政监管措施面临落空风险。

图片

最后对于第三大股东李雄厚和第四大股东董卫军,上海证监局认为他们均在决定处分持有的淳厚基金股份时,未按规定及时履行重大事项报告义务,违反了基金法,决定他们不得行使表决权、分红权、优先认购权、查阅复制权及公司章程规定的其他股东权利。

对于董事会的“消失”,淳厚基金也表示,违规确实有隐情,董事会无法有效召开是基于上述情况以及法律原因。

行业纠纷频发

对于祁洁萍与淳厚基金的劳动合同纠纷案,有专家指出,基金经理的劳动合同纠纷通常涉及竞业限制、薪酬支付、绩效奖金等多个复杂因素,案件中公司以“股东股权纠纷未解决”为由要求员工暂缓离职的做法,在法律上可能难以获得支持,因为股东纠纷不应成为限制员工合法离职的理由。

祁洁萍诉淳厚基金案并非个例。2026年开年,多家基金公司面临诉讼,包括国投瑞银基金、安联基金、联博基金以及华宝基金等。基金经理与公司的劳动争议在行业内更是时有发生,2025年12月,已离职的基金经理陈龙因劳动争议将老东家华宝基金告上法庭;同月,联博基金前副总经理朱建荣因劳动争议起诉公司。并且,还有投资者以“金融委托理财合同纠纷”为由,把国投瑞银基金和基金经理施成一起告上法庭,这表明基金行业的法律纠纷已不仅限于劳动领域,还扩展至投资者与管理人之间的责任界定问题。

这场持续近一年的劳动纠纷与公司内部治理乱局,为整个基金行业敲响了警钟,个人系公募基金的股权结构稳定性与公司治理有效性受到挑战。基金经理作为人力资本高度密集行业的核心资产,其职业选择自由与公司稳定发展需求之间的平衡成为难题。

法院将如何判定这场劳动合同引发的纠纷,淳厚基金的内部斗争又将如何收场,《财中社》将持续关注。