泰禾董事长黄其森,再度归来了!

历时4个多月,泰禾集团董事长黄其森终于解除留置回归岗位。

这是他在经历“二进宫”后,又一次再度归来。

但和第一次一样,除了泰禾的债主和未收房的业主外,市场上对这件事的反应比较平淡。

不担心他的缺位会让泰禾雪上加霜,就像不期待他的回归能让这家久陷泥潭的房企起死回生。

毕竟,对于一家已经退市、严重资不抵债、逾期债务近700亿的房企来说,董事长的个人去留,早已不是影响全局的关键变量。

黄其森的回归,面对的仍是一个积重难返的烂摊子。

1

1月5日,泰禾集团一纸公告,正式宣告董事长黄其森回归:留置措施解除,正常履行董事长兼总经理职责,公司生产经营情况正常。

图片

熟悉泰禾的人都知道,这不是黄其森第一次从类似风波中“脱身”。

时间倒回2022年3月,当时泰禾集团执行副总裁黄曦被纪检监察机关调查,黄其森同步被带走协助调查,直到当年11月才回归岗位。

彼时泰禾管理层还急着撇清关系,称黄其森是协助调查,不是因为泰禾经营层面的问题,与企业经营本身没有关系。

但在三年后,2025年8月22日,黄其森再度被推上舆论漩涡。

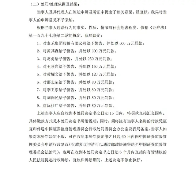
不仅因涉嫌违法被辽宁省新民市监察委员会实施留置,与此同时,泰禾还收到了证监会福建监管局的行政处罚决定书,因未按规定披露重大诉讼、年报存在重大遗漏等违法违规行为,公司及黄其森等多名高管被处以高额罚款。

图片

就在2025年11月,最高法、最高检联合发布的金融领域职务犯罪典型案例中,披露了一则“黄某受贿案”,这指的正是2022年被带走的泰禾集团执行副总裁黄曦。

在2016年到2018年间,黄曦利用职务便利,为黄其森实际控制的公司进入建行特定客户名单等事项提供帮助。

作为回报,黄其森的公司以“安家费”“奖金”“工资”等名义,给了黄曦共计4268万余元财物,另有1011万余元“薪酬”未支付。

最终,黄曦因受贿罪被判处有期徒刑14年,罚金400万元,犯罪所得被依法追缴,上诉后也被驳回维持原判。

当时市场几乎一边倒预判,黄其森大概率会被牵连追责,难逃干系。

没人料到的是,他竟能再度全身而退、重返岗位。

2

黄其森归来后,泰禾现在怎么样了?

首先是压得喘不过气的财务状况。

截至2025年第三季度,泰禾集团资产总额约为1634.7亿,负债总额约为1908.8亿,资产负债率约为116.7%,处于严重资不抵债状态。

而泰禾的货币资金仅10.01亿元,这点资金在千亿债务面前,不过是杯水车薪,连偿还利息都远远不够,更别说本金了。

再看盈利情况,2025年前三季度归母净利润亏损了约48.7亿,主营业务盈利能力几乎归零。

曾经支撑泰禾快速扩张的房地产主业,如今不仅无法造血,还在不断失血。

从泰禾最新披露的信息不难看出,逾期债务的重压早已悬顶,有息总负债本金余额为698.36亿元,其中非标债务已逾期贷款本金余额481.02亿元,境内公司债本金余额104.16亿元,境外美元债本金余额113.18亿元。

图片

光是11月一个月的时间,泰禾因工程施工合同纠纷、商品房买卖合同纠纷等,新增非重大主诉及被诉案件共计173起,涉案金额共计6851.92万元。

泰禾现在所有未结案件累计诉讼金额已超净资产10%,进一步加剧了公司财务风险和经营不确定性。

此番归来,黄其森要直面的困局与考验,和他离开时一样严峻。

3

回溯泰禾的发展历程,可以说是成也激进,败也激进。

1992年黄其森创立泰禾,后来借壳福建三农上市,完成资本原始积累,展现出非凡的资本运作能力。

上市后的泰禾,在黄其森提出“高杠杆、高周转、高负债”的发展策略下,开启“高歌猛进”模式。

图片

2013-2017年,泰禾销售额从百亿迅速跃升至千亿,2017年底更是喊出2000亿销售目标。

为实现这一目标,泰禾在土地市场疯狂拿地,频繁制造“地王”,拿地成本居高不下。

2018年泰禾负债总额超2000亿,负债率飙升至85%以上。2020年,泰禾资金流承压率先爆雷,到期债务接近270亿元尚未偿还。

2023年7月,深交所正式决定终止泰禾股票上市,这家曾市值超千亿的房企,最终以退市收场。

昔日的辉煌如过眼云烟,留下的只有满目疮痍的烂摊子。为了偿债,泰禾早已开启“割肉”模式。

2025年7月,曾作为泰禾华东总部的泰禾大厦,被以约6.6亿元的价格拍卖,而其评估价高达9.4亿元,相当于打了7折甩卖。

此外,泰禾压箱底的优质资产——北京通州中国院子的51套房产,也曾被东方资产摆上处置货架。

唯一能让业主稍感安慰的,是部分项目在政府专班和央企的介入下实现复工。

比如上海海上院子在奉贤区政府保交付专班、上海建工五建的支持下,已经顺利复工并且交付;深圳院子则在长城资产接盘后复工,预计2026年9月交付。

图片

但这些复工案例,无法改变泰禾整体的颓势。

黄其森和泰禾的未来,注定是一场艰难的救赎之旅,而行业的转型与重塑,仍在继续。

关于今天的分享,大家有什么看法?欢迎评论区留言。