创新开展随迁子女“随到随读”试点 成都大邑县成功入选“义务教育优质均衡发展县”名单

封面新闻记者 杨芮雯 图片来源大邑县融媒体中心

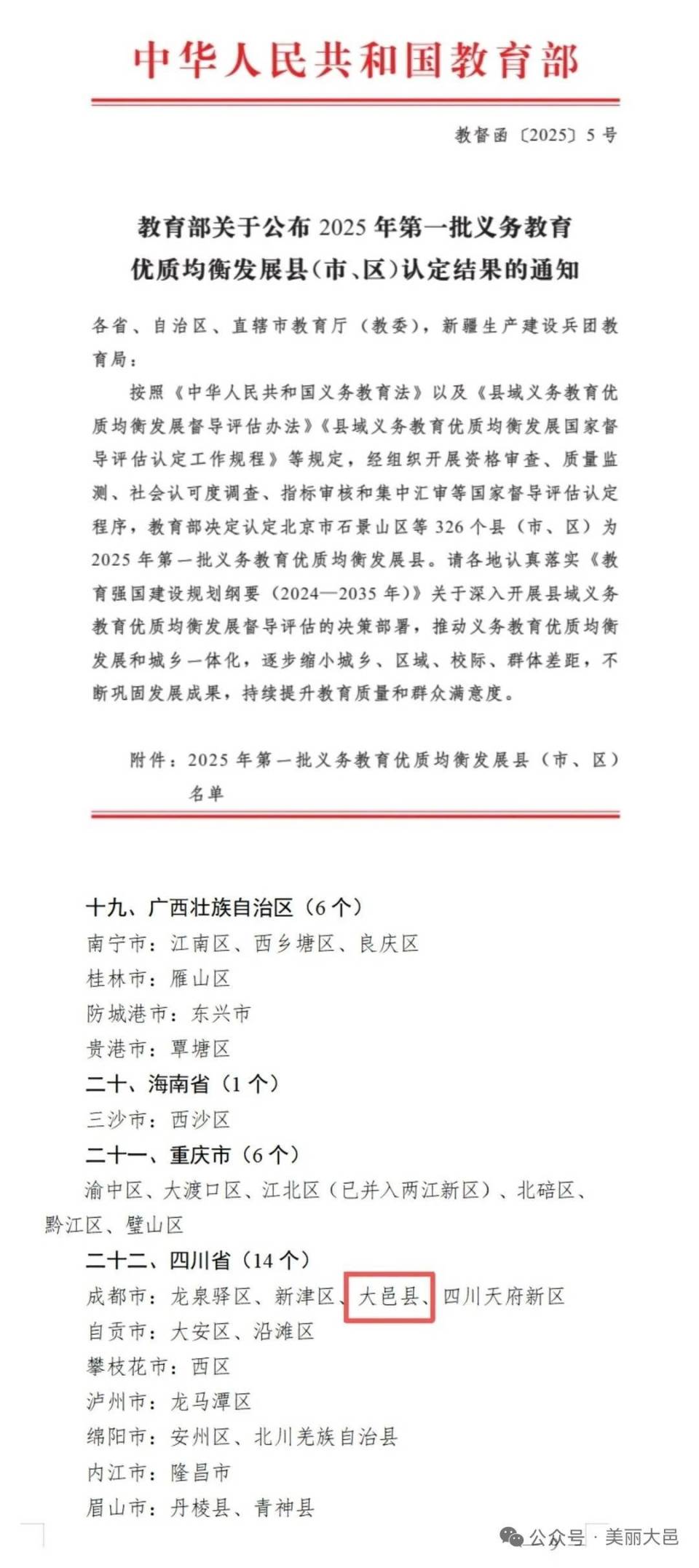
1月7日,封面新闻记者从成都市大邑县获悉,教育部近日印发《关于公布2025年第一批义务教育优质均衡发展县(市、区)认定结果的通知》,大邑县成功入选“义务教育优质均衡发展县”名单。

图片

成都大邑县成功入选“义务教育优质均衡发展县”名单

近年来,大邑县锚定教育优质均衡发展目标,通过优化区域教育资源配置、建强高素质教师队伍、提升教育教学质量等一系列举措,持续缩小城乡、区域、校际、群体差距,不断提升教育公共服务的普惠性、可及性与便捷性,区域教育现代化发展水平达成度超90%。

图片

学生在校园欢乐奔跑

学位供给充足与否,是衡量教育均衡的关键标尺。大邑县累计投入超4.15亿元,推进大邑中学、官渡中学、特殊教育学校等多所学校的新(改、扩)建工程,同时稳步推进官渡小学新建、实验中学综合楼建设项目,累计新增学位4510个,有效破解“城镇挤”的民生痛点。在此基础上,当地再投入1.076亿元推进校园提质行动,完成运动场升级、厕所改造、饮水服务优化等项目,为教室配齐空调、课桌椅并改善光环境;通过组建14个区域教育联盟,精准补齐“乡村弱”短板,切实满足群众“就近入好校”的热切期盼。

在夯实办学硬件的同时,大邑县着力提升教育软实力,引进北京101中学、成都七中优质教育资源,深化区域教育联动发展,成功培育省级领航学校1所、市级新优质学校18所。

图片

大邑县开发纸浆画、皮影、仿景泰蓝等一批特色德育课程

立足本土文化特色,大邑县开发纸浆画、皮影、仿景泰蓝等一批特色德育课程,组建18个校园艺术工作坊,培育省、市艺术教育特色学校11所,形成“一校一品”的特色办学格局。人才引育方面,当地累计培育各级名师骨干78人,建成名师工作室30个,斩获省级以上荣誉20项,县政府教育职责评价更是连续5年获评成都市“优秀”等次。

教育均衡的成色,更体现在服务保障的温度里。大邑县创新开展随迁子女“随到随读”试点,2025年该政策惠及随迁子女1996人,相关经验被《成都改革》刊发推广;构建完善“普特结合”教育体系,实现残疾儿童入学率连续三年100%,经验在全省范围内交流借鉴;健全全学段资助体系,近三年累计发放资助金1.23亿元,惠及学生33.1万人次,让每一个孩子都能共享优质教育的阳光。

【如果您有新闻线索,欢迎向我们报料,一经采纳有费用酬谢。报料微信关注:ihxdsb,报料QQ:3386405712】