思明区发布转学公告!多所学校部分年级无法接收转学生

昨天

思明区教育局公布

春季区属公办小学

受理转学申请的通告


图片

微信公众号截图


这是春季学期

首个区公布转学通告


其他区呢?

请密切关注厦门招考


图片


以下是思明区春季学期转学通告


PART.01
这些学生可以申请转学


1.思明区户籍学生,目前在外区或外市就学,下学期需申请转入思明区户籍地就学;


2.思明区户籍学生,目前在思明区民办学校就学,下学期需申请转入户籍地公办小学就学;


3.已在思明区公办小学就读,但因家庭实际居住地发生改变,监护人及学生已将户籍迁至申请转入的小学片区,且监护人已取得户口所在地相应房屋产权(产权占比超50%)


4.已在思明区公办小学就读,但因家庭实际居住地发生改变,父母在厦无房产,父(母)合法有效租赁拟申请转入的小学片内公房直管公房、保障性租赁房或公租房,且为家庭唯一居住地并实际居住,父(母)及学生户籍已迁入该公房的,可视同符合转学受理条件。


温馨提示

1.厦门实验小学思明校区、厦门五中小学部、厦门市教育科学研究院附属小学均为厦门市教育局直属学校,不属于本通告范围。涉及此三所小学转学的家长,请按相应学校的转学要求执行。


2.根据学籍管理相关规定,小学六年级的下学期不受理转学。



PART.02

这些学校的这些年级
无法接受转学生


思明区教育局提醒,因近几年思明区户籍儿童大幅增长,小学招生和转学量连续大幅增加,多数学校已无学位接收转学生。学校受理审核转学申请后,对于符合转学条件但因学位爆满而无法接收的学生,或因学位有限,按落户时长接收后溢出的学生,将登记上报,由区教育局统筹安排就学。


思明区教育局公布春季学期区属公办小学爆满年级,爆满的意思是无法接收转学生。



2026年春季

思明区属公办小学爆满年级一览表


图片


PART.03
怎么办理转学?


第一步:上网登记

时间:2026年1月9日至1月14日


符合条件需申请转入思明区属公办小学的学生家长,通过手机关注“厦门i教育” 微信公众号(xm_ijy)进行思明区属公办小学转学网上信息登记,完成学生户籍、转入年级、转出学校、转入学校、监护人、户籍地房产等信息的登记。


不清楚户籍对应公办小学招生住宅地段划分的家长,可查阅《思明区2025年秋季小学招生住宅地段划分一览表》。因金榜小学目前只开办一、二、三年级,涉及要转入金榜小学四、五年级的,请按2022年秋季招生地段对应学校申请转学。


友情提醒

(1)在“厦门i教育”注册账号时,须用家长的信息注册,不得用孩子的信息注册。之前在“i厦门”网站有注册过的,可以直接使用“i厦门”注册的账号登录,无需再注册。


(2)转学需要的资料:


1.学生及监护人户籍册;


2.有效说明亲子关系的材料(如孩子的出生证明);


3.学生户籍地房屋产权证或公房租赁合同(集体户、寄挂户无需房产材料);


4.学生的全国学籍号(可向学籍学校咨询获知)。



第二步:查看初审结果

时间:1月15日


家长完成网上信息登记后,应于1月15日登录系统查看信息校验结果和初审结果。


转学信息初审不通过的,系统会显示“您孩子的转学登记信息初审未通过,请务必于1月16日前及时与审核学校联系确认不通过的原因,根据要求修改后重新提交”。


友情提醒

初审结果仅反馈网上登记信息的校验和审核结果,不代表录取结果。



第三步:查看录取结果

时间:2月24日


录取结果将于2026年2月24日在“厦门i教育”的转学登记界面公布,请家长及时登录查看。


图片

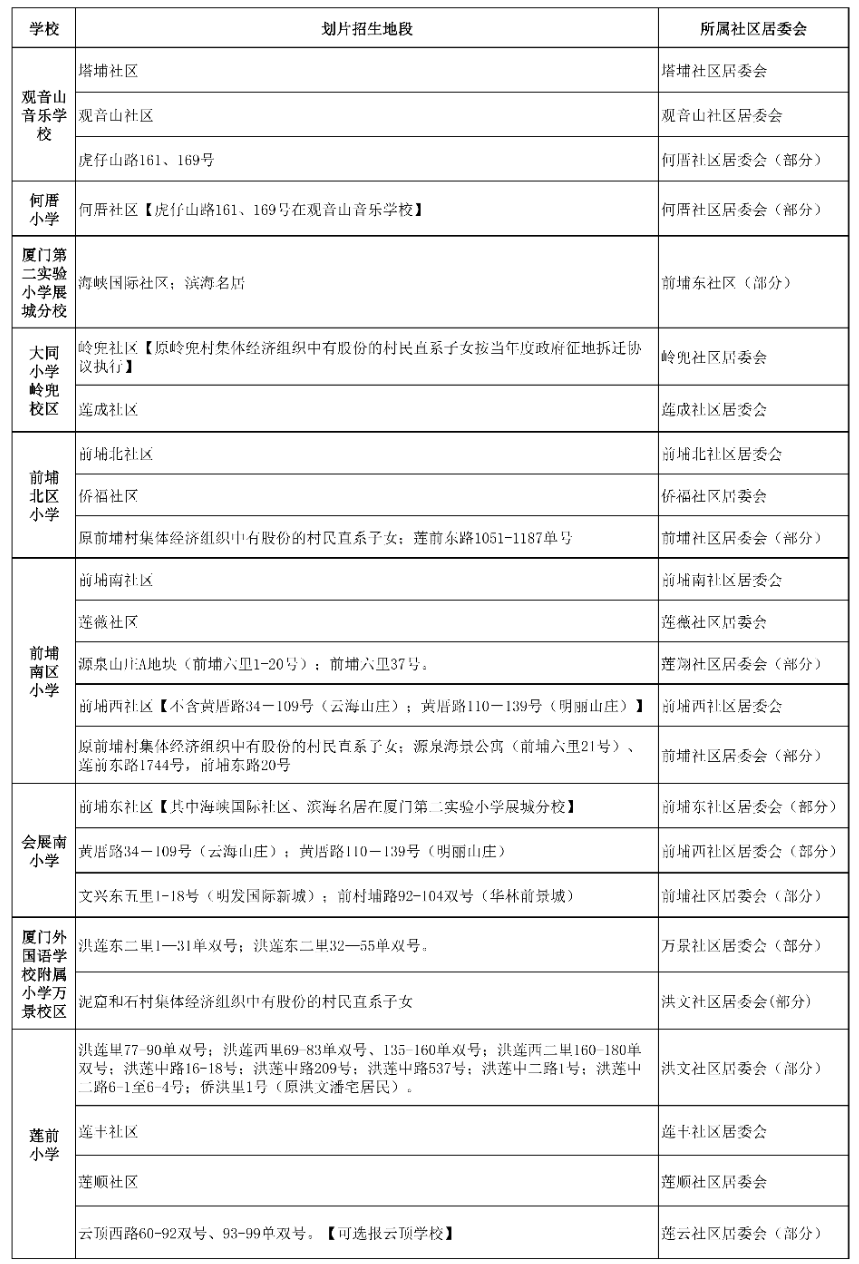
最后来看↓


思明区2025年

秋季小学招生住宅地段划分一览表


图片图片图片图片图片图片


2026年

春季思明区属小学转学咨询电话


https://sz.xmnn.cn/rdxx/qt/202601/t20260106_387423.html


厦门日报社新媒体中心出品

文字:佘峥 郭睿 综合思明区教育局

编辑:蒋含 审核:何清平 蔡萍萍

厦门招考原创作品,未经授权,不得转载,违者必究!