追问daily | 肥胖会导致腰痛;一夜安睡知健康:AI模型精准预警130种疾病

图片

█ 脑科学动态

口服核糖也能治瘫痪?Cell揭示激活神经再生的“糖”密码

Science:抗衰老注射再生膝关节软骨并预防关节炎

每增加10磅体重,腰痛风险上升7%

肠道-免疫轴新发现:母体微生物群缺失如何破坏胎儿神经分化

居家指尖血检测可准确识别阿尔茨海默病生物标志物

药物干预可助老年大脑抵御手术创伤与记忆衰退

存活期从30天延至250天,新联合疗法在脑癌模型中显奇效

神经科学家开发衡量多语言能力的新公式

警务工作代价沉重:美国执法人员面临更高的过早死亡风险


█ AI行业动态

波士顿动力Atlas首秀CES

英伟达Rubin架构问世:推理成本暴降十倍


█ AI驱动科学

AI助力脑成像去噪:DeepCor将fMRI数据清晰度提升两倍

一夜安睡知健康:AI模型SleepFM精准预警130种疾病

Deep Delta Learning:通过几何变换重塑深度残差网络

小型模型“蒙对”答案背后的隐忧:过程验证重于结果准确性


脑科学动态


口服核糖也能治瘫痪?Cell揭示激活神经再生的“糖”密码


脊髓损伤后的神经再生一直是医学界的难题。为了解开外周神经能再生而中枢神经不能再生的谜题,帝国理工学院的Simone Di Giovanni团队及其博士生宋雅玥(Yayue Song)等人进行了一项开创性研究。他们发现了一条关键的代谢途径——磷酸戊糖途径,它不仅维持着日常的感觉功能,更是启动神经修复的关键“开关”。这项研究揭示了通过代谢重编程促进中枢神经系统修复的可能性。


研究团队利用背根神经节神经元作为模型,对比了其可再生的外周分支和不可再生的中枢分支。蛋白质组学分析显示,磷酸戊糖途径(Pentose Phosphate Pathway)在外周轴突中高度富集。在日常活动中,该途径通过生成NADPH来中和由机械压力产生的活性氧,从而维持感觉稳态。更重要的是,研究发现当外周神经受损时,该途径会被激活并产生核糖-5-磷酸(Ribose-5-phosphate)以支持修复所需的核苷酸合成;然而,在脊髓损伤后,该途径却处于“沉默”状态。为了验证其治疗潜力,研究人员尝试在小鼠模型中过表达关键酶——转酮醇酶(Transketolase),或者简单地让小鼠口服核糖补充剂。结果令人振奋:这两种干预方式都成功激活了代谢通路,显著促进了受损脊髓的轴突再生,并改善了小鼠的运动和感觉功能。研究发表在 Cell 上。

#疾病与健康 #神经机制与脑功能解析 #脊髓损伤 #代谢重编程 #再生医学


阅读更多:

Song, Yayue, et al. “A Glycolytic Shunt via the Pentose Phosphate Pathway Is a Metabolic Checkpoint for Nervous System Sensory Homeostasis and Axonal Regeneration.” Cell, vol. 0, no. 0, Jan. 2026. www.cell.com, https://doi.org/10.1016/j.cell.2025.12.003


Science:抗衰老注射再生膝关节软骨并预防关节炎


随着人口老龄化,骨关节炎成为困扰全球数亿人的顽疾,往往最终只能通过关节置换手术解决。斯坦福大学医学院的Helen Blau和Nidhi Bhutani等人领导的研究团队取得了一项突破性发现:通过阻断一种随年龄增长而增加的蛋白质,可以在不使用干细胞的情况下,成功再生软骨并逆转关节损伤。


该研究聚焦于一种名为15-PGDH的蛋白质,研究人员将其归类为“衰老酶”(gerozyme),其水平升高会导致肌肉萎缩和组织功能下降。研究团队通过向老年小鼠和关节受损小鼠注射15-PGDH抑制剂,发现这能显著促进透明软骨的再生,并有效预防关节炎的发生。利用单细胞RNA测序技术,研究人员揭示了其独特机制:该疗法并非激活干细胞,而是对现有的软骨细胞进行重编程,使其基因表达模式恢复年轻状态,从而重新开始合成细胞外基质。此外,来自人类关节置换手术的组织样本在接受治疗后也显示出积极的再生反应。这一发现为开发无需手术即可治疗骨关节炎的药物奠定了基础。研究发表在 Science 上。

#疾病与健康 #健康管理与寿命延长 #骨关节炎 #软骨再生 #衰老酶


阅读更多:

Singla, Mamta, et al. “Inhibition of 15-Hydroxy Prostaglandin Dehydrogenase Promotes Cartilage Regeneration.” Science, vol. 0, no. 0, Nov. 2025, p. eadx6649. science.org (Atypon), https://doi.org/10.1126/science.adx6649

每增加10磅体重,腰痛风险上升7%


腰痛是困扰现代人的常见病症,但体重究竟在多大程度上影响这一痛症?Michael D Perloff、Nicole T Hayes和K H Vincent Lau(波士顿大学乔巴尼安和阿维迪西安医学院)通过一项大规模研究给出了明确答案。该团队分析了普通人群的临床数据,证实了超重与腰痛之间存在显著的量化联系,指出控制体重是预防此类疼痛的关键策略。


研究团队利用计算机技术对超过110,000名成年患者的电子健康记录(EHR)进行了详尽的观察性队列分析。这些数据涵盖了患者一年内的门诊记录,研究人员通过特定的国际疾病分类代码(ICD-10)来识别腰痛病例,并将其与患者的身高、体重及体重指数(BMI)进行关联分析。结果显示,在BMI值从18到35的区间内,腰痛的患病率呈现线性增长趋势:BMI每增加一个单位(约等于增加10磅体重),患腰痛的风险就增加7%。值得注意的是,当BMI超过35进入重度肥胖区间后,腰痛风险不再随体重增加而上升,而是趋于平稳。这一发现量化了体重对脊柱健康的具体影响,表明将BMI维持在健康范围内不仅能改善整体健康,也是避免腰痛的有效手段。研究发表在 Pain Medicine 上。

#疾病与健康 #健康管理与寿命延长 #腰痛 #肥胖 #流行病学调查


阅读更多:

Perloff, Michael D., et al. “Body Mass Index and Prevalence of Low Back Pain: Correlation in a Large, Contemporary Cohort.” Pain Medicine. academic.oup.com, https://doi.org/10.1093/pm/pnaf178. Accessed 6 Jan. 2026


肠道-免疫轴新发现:母体微生物群缺失如何破坏胎儿神经分化


母体健康状况如何给胎儿大脑留下不可磨灭的印记?Bharti Kukreja、Shin Jeon和Brian T. Kalish(波士顿儿童医院)的研究团队通过绘制详细的胚胎脑免疫图谱,揭示了孕期压力重塑胎儿神经发育的深层机制,特别是发现雄性大脑在这一过程中表现出特定的脆弱性。


该研究采用了一种先进的双模态方法,将原位空间转录组学与单细胞RNA测序相结合。研究人员构建了小鼠胚胎在妊娠中期和晚期大脑免疫基因表达的高分辨率图谱,并重点观察了母体免疫激活和微生物组耗竭这两种压力因素的影响。结果显示,这些压力源显著改变了胎儿大脑的神经免疫环境,并表现出明显的性别差异。研究团队特别发现,CXCL12/CXCR7信号通路(一种趋化因子网络,指导细胞迁移和定位)在压力环境下发生改变,成为导致神经祖细胞分化异常的关键介质。这意味着母体环境的微小变化可以通过特定的分子通路,精确地调控胎儿大脑的构建过程,为早期干预神经发育障碍提供了潜在靶点。研究发表在 Nature Neuroscience 上。

#疾病与健康 #神经机制与脑功能解析 #神经发育 #肠道菌群 #空间转录组学


阅读更多:

Kukreja, Bharti, et al. “Spatial Transcriptomics of the Developing Mouse Brain Immune Landscape Reveals Effects of Maternal Immune Activation and Microbiome Depletion.” Nature Neuroscience, Jan. 2026, pp. 1–14. www.nature.com, https://doi.org/10.1038/s41593-025-02162-3


居家指尖血检测可准确识别阿尔茨海默病生物标志物


如何打破地域限制,让阿尔茨海默病的早期检测像测血糖一样便捷?Nicholas J. Ashton及其团队(Banner Health,哥德堡大学)与Anne Corbett和Clive Ballard(埃克塞特大学)等合作开展了一项名为DROP-AD的国际研究。该团队成功验证了一种基于指尖采血的干血斑检测技术,无需冷链运输或专业医疗设备,即可在家庭环境中准确采集样本并用于分析阿尔茨海默病的关键病理特征。


图片

 静脉血浆和毛细血管干血斑 (DPS) 及干血斑 (DBS) 样本的采集和处理。Credit: Nature Medicine (2026).


这项涉及337名参与者的研究展示了一种突破性的微创检测方法。研究人员利用指尖毛细血管血制成的干血浆斑(DPS)和干血斑(DBS),检测了三种关键生物标志物:p-tau217(磷酸化tau蛋白,阿尔茨海默病的核心病理标志)、GFAP(胶质纤维酸性蛋白,反映星形胶质细胞增生)以及NfL(神经丝轻链,反映神经轴突损伤)。结果显示,指尖血样本中的p-tau217水平与标准静脉抽血结果高度吻合,并能以86%的准确率预测脑脊液中的病理变化。此外,GFAP和NfL的检测结果也与传统方法表现出强一致性。值得注意的是,该方法在唐氏综合征患者群体中同样有效,且参与者通过阅读指南即可完成高质量的自我样本采集。这一技术打破了生物标志物研究对冷链物流和专业诊所的依赖,为全球范围内的远程筛查和临床试验开辟了新路径。研究发表在 Nature Medicine 上。

#疾病与健康 #个性化医疗 #阿尔茨海默病 #生物标志物 #远程医疗


阅读更多:

Huber, Hanna, et al. “A Minimally Invasive Dried Blood Spot Biomarker Test for the Detection of Alzheimer’s Disease Pathology.” Nature Medicine, Jan. 2026, pp. 1–10. www.nature.com, https://doi.org/10.1038/s41591-025-04080-0


药物干预可助老年大脑抵御手术创伤与记忆衰退


随着人口老龄化,手术后认知障碍和年龄相关的记忆衰退成为老年人面临的重大健康挑战。Rajasekar Nagarajan 和 Uwe Rudolph团队通过两项独立研究发现,简单的药物干预可能为衰老的大脑提供保护,帮助其应对手术创伤及记忆力减退,并揭示了潜在的分子修复机制。


图片

 实验方案示意图:该图展示了用于评估鼻内胰岛素(INS)治疗对通过基因敲除齿状回门区生长抑素阳性(Sst+)GABA 能中间神经元构建的假衰老小鼠的影响的实验设计的时间线和关键步骤。该方案旨在评估海马衰老模型中的行为和分子水平的变化。INS 给药后,进行了一系列认知测试,包括新物体识别(NOR)测试、Y 迷宫测试和痕迹恐惧条件反射测试,并随后进行了分子分析。Credit: Pharmacology Research & Perspectives (2025). 


研究团队首先关注了术后认知障碍问题。他们打破常规,对老年小鼠进行了手术实验,发现术前间歇性给予常用麻醉剂丙泊酚,能显著提升小鼠术后的认知表现。深入分析显示,丙泊酚促使海马体神经元表面的α5-GABA A受体持续增加,同时抑制了导致细胞死亡和炎症的标志物。这种有益效果在药物代谢完毕后仍可持续五天。在另一项研究中,团队使用模拟衰老的小鼠模型测试了鼻内胰岛素的效果,发现其能改善工作记忆和联想记忆,并降低神经炎症。这表明,通过调节特定的神经受体和炎症机制,现有的药物可能被重新利用以保护老年人的大脑功能。研究发表在 PNAS Nexus 和 Pharmacology Research & Perspectives 上。

#疾病与健康 #神经机制与脑功能解析 #老年认知障碍 #丙泊酚 #鼻内胰岛素


阅读更多:

Nagarajan, Rajasekar, et al. “Noncanonical Sustained Actions of Propofol Reverse Surgery-Induced Microglial Activation and Cognitive Impairment in Aged Mice.” PNAS Nexus, vol. 4, no. 7, July 2025, p. pgaf213. Silverchair, https://doi.org/10.1093/pnasnexus/pgaf213


Rajasekar Nagarajan et al, Intranasal Insulin Mitigates Memory Impairment and Neuroinflammation in a Mouse Model of Hippocampal Aging, Pharmacology Research & Perspectives (2025). DOI: 10.1002/prp2.70186


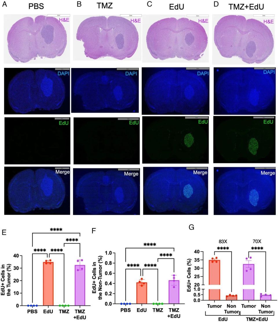
存活期从30天延至250天,新联合疗法在脑癌模型中显奇效


胶质母细胞瘤是一种致死率极高的脑癌,现有的标准疗法往往无法阻止肿瘤复发。Humeyra Kaanoglu 和 Aziz Sancar 等人(北卡罗来纳大学医学院)与 Andrew Satterlee(北卡罗来纳大学埃舍尔曼药学院)合作,发现将标准化学疗法与一种名为 EdU 的分子结合,能在临床前模型中产生惊人的抗癌效果,甚至在小鼠实验中实现了“治愈”。


图片

 EdU 在体内选择性地定位于胶质母细胞瘤(GBM)肿瘤细胞。图示为携带原位 U87 异种移植瘤的小鼠脑组织的 H&E 染色、核染色(DAPI)、EdU 染色以及 DAPI/EdU 双染图像,这些小鼠分别接受(A)PBS、(B)5 mg/kg TMZ、(C)200 mg/kg EdU 和(D)5 mg/kg TMZ + 200 mg/kg EdU 治疗。Credit: Proceedings of the National Academy of Sciences (2025). 


研究团队测试了替莫唑胺(Temozolomide,一种获FDA批准的脑癌化疗药物)与 EdU(5-ethynyl-2′-deoxyuridine,一种常用于标记DNA复制的实验室化学物质)的组合。在植入人类胶质母细胞瘤的小鼠模型实验中,接受联合治疗的小鼠肿瘤完全消退,存活时间超过250天,而未治疗组仅存活30天。这种组合展现了强大的协同效应,即两药联用的效果远超各自单独作用的总和。为了验证临床潜力,团队利用“筛查活体癌症外植体”(SLiCE)技术——一种包含患者肿瘤细胞和健康脑组织的各种模型——进行测试,发现虽然不同患者样本对药物的敏感性存在差异,但均显示出治疗潜力。此外,毒性研究表明该疗法副作用轻微且可逆。研究发表在 PNAS 上。

#疾病与健康 #个性化医疗 #癌症 #胶质母细胞瘤 #联合疗法


阅读更多:

Kaanoglu, Humeyra, et al. “Combinatorial Treatment of Glioblastoma with Temozolomide (TMZ) plus 5-Ethynyl-2′-Deoxyuridine (EdU).” Proceedings of the National Academy of Sciences, vol. 123, no. 1, Jan. 2026, world, p. e2532187123. www.pnas.org, https://doi.org/10.1073/pnas.2532187123


神经科学家开发衡量多语言能力的新公式


世界上超过一半的人口会说不止一种语言,但如何界定和衡量“多语能力”一直缺乏统一的标准。Xuanyi Jessica Chen和Esti Blanco-Elorrieta(纽约大学)开发了一套基于证据的创新公式和计算器。该工具能够量化个体的多语言程度及主导语言,旨在为研究人员、临床医生和教育工作者提供一种清晰、科学的评估方法,解决了长期以来难以准确描述语言背景的困境。


该研究团队开发了两个核心公式,并将其实施在一个交互式计算器中。这些公式主要基于两个关键变量:语言习得年龄(Age of Acquisition)以及用户对自身听、说、读、写能力的自我评估。为了验证该方法的有效性,研究人员在两组截然不同的人群中进行了测试,包括健康的年轻双语者和患有语言障碍的老年双语者。团队将新公式的计算结果与传统依赖大量背景数据且计算繁琐的主成分分析方法进行了对比。结果显示,这种简化的新方法得出的语言优势指数与复杂方法的结果几乎完全一致。该工具不仅能生成从单语到精通多语的多语言能力得分,还能精确计算语言间的优势差异,证明了仅依靠习得年龄和自评熟练度即可实现对多语言能力的准确量化,为语言病理学和认知科学研究提供了标准化的定量手段。研究发表在 Bilingualism: Language and Cognition 上。

#认知科学 #跨学科整合 #语言学 #多语言能力


阅读更多:

Chen, Xuanyi Jessica, and Esti Blanco-Elorrieta. “A Theoretically Driven and Empirically Grounded Calculation for Language Dominance and Degree of Multilingualism.” Bilingualism: Language and Cognition, Dec. 2025, pp. 1–7. Cambridge University Press, https://doi.org/10.1017/S1366728925100849


警务工作代价沉重:美国执法人员面临更高的过早死亡风险


长期以来,警务工作被视为一项高危职业,但其对健康的长期隐形伤害往往被忽视。为了全面评估这一职业的健康代价,Peter T. Tanksley(德克萨斯州立大学)和 J.C. Barnes(辛辛那提大学)等人组成的研究团队开展了一项全国性研究。他们发现,由于身心承受的双重压力,美国执法人员面临着比普通人群更高的全因死亡风险,尤其是在心血管健康和心理健康方面,这一发现为改善警员职业健康政策提供了关键依据。


图片

 与人口总体及各工作年龄段人群相比,执法人员的全因死亡率和特定死因死亡率趋势。Credit: The Lancet Regional Health—Americas (2025).


该研究分析了2020年至2023年间美国国家职业死亡监测(NOMS)系统的数据,涵盖了超过15,000名已故执法人员和约250万名普通工作年龄逝者的记录。研究人员使用了年龄标准化死亡率(ASMR,一种消除年龄结构差异以进行公平比较的统计指标)来评估风险。结果显示,执法人员的过早死亡率显著高于普通人群。在男性警员中,主要死因包括循环系统疾病(如心脏病)、癌症、自杀以及新冠疫情期间的感染。值得注意的是,男性警员的自杀率和心血管疾病死亡率均处于高位。对于女性警员,癌症则是头号杀手。J.C. Barnes 指出,这些健康危机与职业带来的慢性压力密切相关。研究团队希望这些数据能促使相关部门设计基于实证的健康计划,在警员的整个职业生涯中进行干预。研究发表在 The Lancet Regional Health—Americas 上。

#疾病与健康 #健康管理与寿命延长 #职业健康 #慢性压力 #死亡率分析


阅读更多:

Tanksley, Peter T., et al. “Mortality among Law Enforcement Officers in the United States: A Population-Wide Analysis of the National Occupational Mortality Surveillance Data, 2020–2023.” The Lancet Regional Health – Americas, vol. 52, Dec. 2025. www.thelancet.com, https://doi.org/10.1016/j.lana.2025.101270



AI 行业动态


波士顿动力Atlas首秀CES:携手DeepMind,人形机器人将于2028年“进厂打工”


在2026年的国际消费类电子产品展览会(CES)上,现代汽车与其子公司波士顿动力公司联合展示了备受瞩目的人形机器人 Atlas,这是该机器人首次在公开场合进行现场演示。在波士顿动力 Atlas 部门副总裁 Zachary Jackowski 的介绍下,Atlas 从地面流畅起身,在舞台上自如行走并向观众挥手致意,甚至展示了类似猫头鹰的头部旋转动作。尽管为了确保演示万无一失,此次操作由工程师在旁远程操控,但 Zachary Jackowski 强调,在实际应用场景中 Atlas 将具备完全的自主移动能力。据悉,针对汽车组装优化的量产版 Atlas 已经投入生产,外观呈现独特的蓝色,预计将于2028年正式部署在现代汽车位于佐治亚州的电动汽车制造工厂。此外,现代汽车宣布与 Google DeepMind达成战略合作,后者将为 Atlas 提供先进的 AI 技术支持,这也标志着 Google 在出售波士顿动力多年后,以技术合作伙伴的身份重新回归。 


图片


此次公开演示在机器人行业极为罕见,因为大多数制造商为避免现场发生“翻车”事故——例如去年俄罗斯首批人形机器人在演示中摔倒——通常仅愿意在社交媒体上发布经过精心剪辑的研发原型机视频。波士顿动力此举展示了其在人形机器人领域的强大自信,意在与特斯拉等竞争对手在“类人”自动化领域展开激烈角逐。尽管商业人工智能的繁荣为机器人研发注入了巨额资金,但麦肯锡合伙人 Alex Panas 指出,虽然软件、芯片组和通信技术正在加速融合,但真正的挑战在于找到具体的应用场景。目前,人形机器人的灵巧程度尚未达到能广泛替代人类工作的水平,但随着技术进步,其对未来就业市场的影响势必引发更多讨论。值得注意的是,计划部署 Atlas 的佐治亚州工厂此前曾因非法劳工问题受到联邦调查,这为高科技自动化劳动力的引入增添了一层复杂的社会背景。

#波士顿动力 #Atlas #人形机器人 #现代汽车 #CES2026


阅读更多:

https://www.nbcnews.com/tech/tech-news/hyundai-boston-dynamics-unveil-humanoid-robot-atlas-ces-rcna252483


英伟达Rubin架构问世:推理成本暴降十倍,物理AI迎来ChatGPT时刻


在拉斯维加斯举办的 CES 2026 展会上,英伟达(NVIDIA)创始人黄仁勋身着标志性皮衣,重磅发布了下一代计算架构——Rubin 平台。这一全新的全栈计算平台包含 Vera CPU、Rubin GPU 等六款芯片,旨在为未来的物理人工智能(Physical AI,能与物理世界交互的智能系统)和智能体构建基础设施。Rubin 平台的核心优势在于其惊人的效率提升:相比前代 Blackwell 平台,它将推理任务的每代币成本降低了高达 10 倍,同时将训练混合专家模型所需的 GPU 数量减少了 4 倍。该平台引入了第六代 NVLink 互连技术,带宽高达 3.6TB/s,并配备了专为智能体推理设计的节能 Vera CPU 以及支持硬件加速的第三代 Transformer 引擎。这一系列创新不仅大幅缩短了 AI 训练时间,更通过机密计算和实时健康监测引擎确保了系统的安全性和稳定性,预计将于 2026 年下半年通过 AWS、Google Cloud 等云服务商首批部署。 


除了硬件层面的突破,英伟达还展示了其在自动驾驶和机器人领域的宏大愿景,宣称“物理 AI 的 ChatGPT 时刻已经到来”。公司推出了全球首个面向自动驾驶的开源视觉-语言-动作模型(VLA,结合视觉感知、语言理解和动作控制的AI模型)——Alpamayo 1。该模型具备思维链推理能力,能够像人类一样思考并解释驾驶决策,有效解决了自动驾驶中罕见且复杂的长尾问题。为了构建完整的开发生态,英伟达还发布了 AlpaSim 仿真框架和大规模数据集。在机器人领域,英伟达推出了 Cosmos 和 Isaac GR00T 等一系列开源模型,助力开发具备推理能力的通用型专家机器人。通过与 Hugging Face 的深度合作以及对 Jetson Thor 芯片的广泛应用,英伟达正携手波士顿动力等合作伙伴,加速推动人形机器人和物理 AI 在现实世界中的普及与落地。

#英伟达 #Rubin架构 #物理AI #自动驾驶 #人形机器人


阅读更多:

https://nvidianews.nvidia.com/news/alpamayo-autonomous-vehicle-development



AI 驱动科学


AI助力脑成像去噪:DeepCor将fMRI数据清晰度提升两倍


功能性磁共振成像(fMRI)长期以来受困于运动和生理因素产生的“噪声”,难以获取纯净的大脑活动数据。Yu Zhu、Aidas Aglinskas和Stefano Anzellotti(波士顿学院)开发了一种名为DeepCor的新技术。该技术利用先进的人工智能算法,成功将fMRI数据的信噪比大幅提升,使去噪效果比现有标准方法提高了两倍以上,为精准解析大脑功能开辟了新路径。


fMRI研究的核心挑战在于,关于大脑反应的真实磁共振数据往往与受试者头部运动、心跳以及仪器扰动产生的噪声混合在一起。为了更有效地分离这些信号,研究团队开发了DeepCor方法,该方法基于生成式人工智能,特别是利用了对比自编码器技术。DeepCor的工作原理是让AI学习区分两类脑区的模式:一类是包含神经元的区域,另一类是不含神经元的区域(如脑室)。由于噪声通常会同时影响这两组区域,DeepCor通过识别并剔除它们共有的模式,从而使包含神经元的区域所特有的神经活动信号得以突显。在对比实验中,DeepCor展现了惊人的效果:在去除真实fMRI数据中面部反应的噪声时,其表现比目前广泛使用的CompCor方法高出215%;而在处理模拟真实数据特性的合成数据时,其清晰度提升了339%。这一大幅度的性能飞跃超出了研究团队最初10%到50%的预期,有望让科学家利用现有的公共数据集和未来的实验获得更纯净的大脑视图。研究发表在 Nature Methods 上。

#AI驱动科学 #大脑信号解析 #功能性磁共振成像 #生成式人工智能 #数据去噪


阅读更多:

Zhu, Yu, et al. “DeepCor: Denoising fMRI Data with Contrastive Autoencoders.” Nature Methods, Nov. 2025, pp. 1–4. www.nature.com, https://doi.org/10.1038/s41592-025-02967-x


一夜安睡知健康:AI模型SleepFM精准预警130种疾病


睡眠不足不仅影响精神状态,还可能预示潜在疾病。为了挖掘多导睡眠图中未被充分利用的生理数据,Emmanual Mignot、James Zou、Rahul Thapa和Magnus Ruud Kjaer等研究人员(斯坦福大学医学院、丹麦技术大学等)开发了一种名为SleepFM的人工智能基础模型,该模型能利用一晚的睡眠数据预测100多种健康状况的风险。


该研究利用来自约65,000名参与者的近60万小时多导睡眠图(Polysomnography,一种通过传感器记录脑活动、心率、呼吸等信号的综合睡眠评估)数据对SleepFM进行了训练。为了整合脑电图、心电图等多种异构数据流,团队开发了一种名为“留一对比学习”(leave-one-out contrastive learning,隐藏一种数据模态并利用其他信号重建缺失部分的技术)的新训练方法。研究人员将这些睡眠数据与长达25年的电子健康记录相结合,发现该模型能准确预测130种疾病的风险。特别是在帕金森病、痴呆症、心脏病发作和多种癌症的预测中,其C指数(C-index,衡量模型预测一致性的指标)均超过0.8,意味着高准确度。结果表明,相比单一信号,综合分析大脑、心脏和呼吸等多模态数据能显著提升预测能力,使睡眠记录成为检测未来健康隐患的有力工具。研究发表在 Nature Medicine 上。

#AI 驱动科学 #预测模型构建 #基础模型 #睡眠医学 #多模态学习


阅读更多:

Thapa, Rahul, et al. “A Multimodal Sleep Foundation Model for Disease Prediction.” Nature Medicine, Jan. 2026, pp. 1–11. www.nature.com, https://doi.org/10.1038/s41591-025-04133-4


Deep Delta Learning:通过几何变换重塑深度残差网络


深度残差网络虽然通过恒等连接解决了深层训练难题,但其固有的加性偏置限制了对复杂动态系统的建模能力。来自普林斯顿大学的 Yifan Zhang、Mengdi Wang 与加州大学洛杉矶分校的 Yifeng Liu、Quanquan Gu 组成的团队,提出了一种基于几何线性代数的全新架构——Deep Delta Learning (DDL)。该研究旨在通过引入通过数据驱动的几何变换,赋予网络更强的状态转换模拟能力。


研究团队设计了一种名为“Delta Residual Block”的新型模块,其核心是“Delta 算子”。该算子对标准的恒等矩阵进行了秩-1扰动,引入了一个可学习的反射方向向量和一个标量门控beta。通过光谱分析,研究人员证明了该架构的灵活性:当beta趋近于 0 时,网络保持标准的恒等映射,确保深层信号传播;当beta趋近于 1 时,算子变为正交投影,能够主动“遗忘”特定方向的信息;当beta趋近于 2 时,则实现几何反射。这种机制将信息的擦除与写入统一为同步操作,类似于优化理论中的 Delta 规则(Delta Rule)。实验与理论推导表明,DDL 使得神经网络能够显式控制层级转换的特征值谱,从而在保持门控残差架构训练稳定性的同时,具备了模拟复杂非单调动力学的能力。

#其他 #计算模型与人工智能模拟 #深度学习 #残差网络 #几何代数


阅读更多:

Zhang, Yifan, et al. “Deep Delta Learning.” arXiv:2601.00417, arXiv, 1 Jan. 2026. arXiv.org, https://doi.org/10.48550/arXiv.2601.00417


小型模型“蒙对”答案背后的隐忧:过程验证重于结果准确性


将小型语言模型部署为自主智能体时,我们能否信任它们的判断?Laksh Advani 针对这一关键问题进行了深入研究,揭示了一个被称为“错误理由下的正确”(Right-for-Wrong-Reasons, RWR)的严重可靠性危机。研究发现,即使这些模型给出了正确的最终答案,其背后的推理逻辑往往也是根本错误的。这一发现挑战了仅依赖准确率的传统评估范式,强调了在金融计算、医疗建议等关键领域部署智能体时,验证其推理过程的必要性。


该研究分析了三个主流小型模型在数学、问答和常识推理任务中的10,734条推理轨迹。为了量化推理质量,研究者开发了推理完整性评分(Reasoning Integrity Score, RIS),并邀请独立评估者进行了验证。数据显示,50%至69%的“正确”答案实际上包含了逻辑缺陷。在探索解决方案时,研究发现检索增强生成能有效提升推理完整性,因为它利用外部证据修正了计算错误;然而,对于容量有限的小模型,要求其进行“自我批评”的元认知干预反而会引发更多混乱,导致性能下降。为了解决这一问题,研究团队提炼出一个基于神经网络的轻量级分类器,该工具能够以比传统大模型评估快100倍的速度,精准识别出有缺陷的推理过程(F1分数达0.86),为构建可信赖的智能体提供了实用的安全层。

#大模型技术 #计算模型与人工智能模拟 #智能体 #推理完整性 #检索增强生成


阅读更多:

Advani, Laksh. “When Small Models Are Right for Wrong Reasons: Process Verification for Trustworthy Agents.” arXiv:2601.00513, arXiv, 1 Jan. 2026. arXiv.org, https://doi.org/10.48550/arXiv.2601.00513



整理|ChatGPT

编辑|丹雀、存源