征地公告!

今天(1月6日)

金沙县自然资源局发布两则

征收土地公告

↓↓↓

金沙县人民政府关于

国家电投贵州金元金沙柳塘

(2×660MW)煤电项目

征收土地的公告

(金府公告〔2026〕1号)


根据《自然资源部关于国家电投贵州金元金沙柳塘(2×660MW)煤电项目用地土地征收的批复》(自然资函〔2025〕794号),金沙县拟将新化乡天桥村,鼓场街道太极社区,柳塘镇桃元社区、前胜村、江龙村集体土地88.4190公顷征为国有,作为国家电投贵州金元金沙柳塘(2×660MW)煤电项目用地。根据《关于实施征地区片综合地价的通知》(黔府办函〔2020〕68号)、《毕节市人民政府关于公布实施毕节市征地区片综合地价补偿标准的通知》(毕府发〔2023〕15号)文件。具体补偿标准如下:

一、征地补偿费

征地补偿费按照《毕节市人民政府关于公布实施毕节市征地区片综合地价补偿标准的通知》(毕府发〔2023〕15号)文件补偿标准执行,即县城规划区内所有地类按征地综合地价47000元/亩执行;县城规划区外耕地按征地综合地价42550元/亩执行,除耕地外的农用地按征地综合地价18500元/亩执行,建设用地按征地综合地价18500元/亩执行,未利用地按征地综合地价10000元/亩执行。

二、青苗补偿费

被征收土地上有青苗的,按照当季该作物的实际产值补偿。

以上款项按照有关程序拨付给被征地农户所在村(社区)村(居)民委员会后,由村(居)民委员会全额支付给被征地农户,支付方式为现金支付或银行转账。

被征地农户通过货币安置的方式安置后,享受县人民政府对被征地农户的有关优惠政策。被征地农村集体经济组织、农村村民或者其他权利人应当在征收土地公告之日起10个工作日内持土地权属证书到所在村(社区)办理征地补偿登记手续。

被征地农村集体经济组织、农村村民或者其他权利人未如期办理征地补偿登记手续的,其补偿内容以所在村(社区)调查结果为准。

特此公告。

金沙县人民政府

2026年1月4日



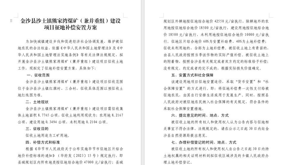
金沙县人民政府关于金沙县沙土镇

熊家湾煤矿(兼并重组)建设项目

征收土地的公告

(金府公告〔2025〕67号)


按照土地管理法律法规规定,为了公共利益需要,现将本次征收土地工作有关事项公告如下:

一、征地批准机关

贵州省人民政府

二、征地批复文件名称

《省人民政府关于金沙县沙土镇熊家湾煤矿(兼并重组)建设项目建设用地的批复》(黔府用地函〔2025〕1302号)。

三、批准征地时间

2025年12月15日

四、征收土地用途

本次批准征收土地的用途:工矿用地。

五、征收范围

金沙县沙土镇红旗村、三合村,具体征收范围以征地范围图为准。

六、征地补偿安置方式

按照《毕节市人民政府关于公布实施毕节市征地区片综合地价补偿标准的通知》(毕府发〔2023〕15号)执行。

七、征收土地补偿费用以及被征地农民社会保障等费用的支付方式和期限

已达成征地补偿安置协议的,自本征收土地公告之日起3个月内,以货币方式,足额支付土地补偿费、安置补助费以及农村村民住宅、其他地上附着物和青苗等的补偿费用,并落实被征地农民社会保障费用。

个别未达成征地补偿安置协议的,本府将作出征地补偿安置决定,并依法组织实施。

八、对征地行为不服的救济方式和申请期限

本次征收土地范围内的土地所有权人、使用权人对《省人民政府关于金沙县沙土镇熊家湾煤矿(兼并重组)建设项目建设用地的批复》(黔府用地函〔2025〕1302号)不服的,按照《中华人民共和国行政复议法》的规定,可以自公告期限届满或者应当知道征地批复之日起60日内向贵州省人民政府申请行政复议。

九、公告期限

自公告发布之日起30日内。

特此公告。

附件:


1.省人民政府关于金沙县沙土镇熊家湾煤矿(兼并重组)建设项目建设用地的批复(黔府用地函〔2025〕1302号)


2.征地范围图


图片


3.征地补偿安置方案


图片


金沙县人民政府

2025年12月29日



金沙县人民政府网
编辑:徐冰洁   责   编:张河源
编审:王   韵   总监制:戴元明