收费标准定了!内蒙古这一新规实施

图片


1月5日,记者从内蒙古自治区发展和改革委员会了解到,自治区发改委与交通运输厅联合印发了《关于进一步规范高速公路车辆清障救援服务收费的通知》(以下简称《通知》),旨在进一步规范全区高速公路车辆清障救援服务收费行为,保障救援工作有序开展,切实维护被救援方与救援服务机构的合法权益。该《通知》自2026年1月1日起正式实施。

《通知》要求,救援服务机构在提供清障救援服务前,必须清晰、明确地向被救援方告知收费项目、服务内容、收费标准及文件依据。在不影响高速公路正常通行的前提下,被救援方享有自主选择救援服务机构的权利,任何单位和个人不得强制指定服务机构,也不得阻碍被救援方委托的机构进场服务。

在收费公开方面,《通知》规定,救援服务机构须在本《通知》印发后30个工作日内,前往同级价格主管部门办理《政府定价经营服务性收费公示清单》,履行收费公示程序。同时,应通过门户网站、微信公众号、现场电子信息板等多种渠道,向社会公开服务收费标准及相关信息,并公布投诉举报电话,主动接受社会监督。

为强化监督管理,交通运输部门将持续加强对高速公路清障救援服务的行业监管,保障车主合法权益。市场监管部门将畅通投诉举报渠道,加大监督检查力度,依法查处不执行政府指导价、擅自扩大收费范围、提高收费标准、分解项目收费、强制服务收费等价格违法行为。

此次新规的出台,标志着内蒙古在推进高速公路救援服务规范化、透明化方面迈出重要一步。原《内蒙古自治区发展改革委 人民政府纠风办 财政厅 交通厅 公安厅关于规范公路清障施救服务收费有关问题的通知》同时废止。


通知全文如下↓↓

内蒙古自治区发展改革委  交通运输厅关于进一步规范高速公路车辆清障救援服务收费的通知




图片

各盟市发展改革委、交通运输局,满洲里市、二连浩特市发展改革委、交通运输局,内蒙古交通集团有限公司,各有关交通清障社会救援服务机构:

按照《国家发展改革委 交通运输部关于规范高速公路车辆救援服务收费有关问题的通知》(发改价格〔2010〕2204号)和《交通运输部关于高速公路“阳光救援”行动方案》的相关要求,进一步规范我区高速公路车辆清障救援服务收费行为,保障车辆清障救援服务工作有序开展,维护被救援方和救援方合法权益,现就有关事项通知如下。

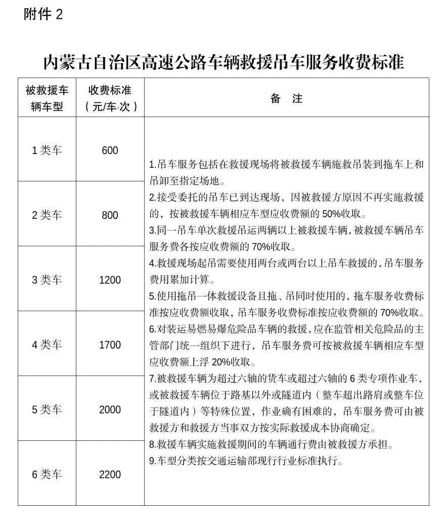
一、明确高速公路车辆清障救援服务收费管理方式及标准。高速公路车辆清障救援服务是指救援服务机构受当事人委托,对高速公路上发生交通事故、车辆故障等紧急情况提供的施救服务,包括拖车、吊车、现场修理、货物转运、路面清理等服务项目。其中,拖车服务收费、吊车服务收费实行政府指导价管理,收费标准见附件。现场修理、货物转运、路面清理等其他服务收费实行市场调节价管理,收费标准由救援方按照实际救援成本合理制定。

二、规范高速公路车辆清障救援服务收费行为。救援服务机构应按照高速公路车辆清障救援服务标准与操作规程等有关要求,规范开展清障救援服务。在组织实施车辆清障救援服务前,应当明确向被救援方告知收费项目、服务内容、收费标准、文件依据等事项。在不影响高速公路正常运行的情况下,被救援方可以自主选择救援服务机构实施救助。任何单位和个人不得强制指定救援服务机构,也不得妨碍和阻止被救援方委托的救援服务机构进场服务。

三、严格执行收费公示制度。本通知印发后,救援服务机构应在30个工作日内,到同级价格主管部门办理《政府定价经营服务性收费公示清单》,履行收费公示程序。救援服务机构应通过门户网站、公众号、电子信息板等方式将高速公路车辆清障救援服务收费标准等服务信息向社会公布,并设立投诉举报电话,主动接受社会监督。

四、强化车辆清障救援服务收费的监督管理。交通运输部门应持续加强对高速公路车辆清障救援服务的监督管理,保障被救援方的合法权益。市场监管部门应畅通消费者投诉举报渠道,加强对清障救援服务收费的监督检查,加大对不执行政府指导价、擅自扩大收费范围、提高收费标准、分解服务收费或强制服务并收费等价格违法行为的查处力度。

本通知自2026年1月1日起执行。原《内蒙古自治区发展改革委 人民政府纠风办 财政厅 交通厅 公安厅关于规范公路清障施救服务收费有关问题的通知》(内发改费字〔2008〕2310号)同时废止。

附件:

1. 内蒙古自治区高速公路车辆救援拖车服务收费标准

2.内蒙古自治区高速公路车辆救援吊车服务收费标准

内蒙古自治区发展和改革委员会

内蒙古自治区交通运输厅

2025年12月24日

图片图片










来源:草原云·北方新报
编辑:贺诗宇
校对:王婷
初审:石政勇
审核:吕园
监审:王剑
终审:韦嘉