强冷空气今晚就到!昆明开启速冻模式,雨雪来袭,最高降温超10℃…

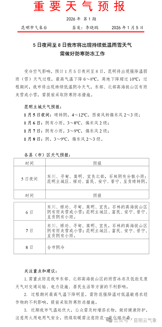
1月5日,昆明市气象台发布重要天气预报,1月5日夜间至8日,昆明市将出现持续低温雨雪天气。


1月5日夜间起,昆明受强冷空气与昆明准静止锋共同影响,开启持续低温雨雪天气过程,昆明市气温大幅跳水,最高气温普遍下降6—8℃,局地降幅超10℃,东部、北部高海拔山区出现雨夹雪或小雪,给市民生活、交通出行及农业生产带来明显影响。



图片


昆明市气象台预报员段燕楠表示,此次降温过程将持续至8日,9日起气温逐步回升,10日至11日转为晴好天气。


据介绍,此次低温雨雪天气具有“降温猛、持续久、雨雪杂”的特点。5日夜间起,降温过程正式启动,昭通东部、曲靖北部等高海拔地区最低气温降至-2—0℃,出现小到中雪,局地达大雪量级;昆明主城及富民、安宁等地持续阴有小雨,最低气温维持在3℃左右,湿冷感显著。6日降温进入鼎盛阶段,昆明多地最高气温骤降,湿冷天气对市民出行和户外作业造成较大影响;7日至8日,雨雪范围逐步收缩,但低温格局仍将延续,仅高海拔地区局部有雨夹雪。


低温雨雪天气期间,路面湿滑、能见度降低,驾车出行需减速慢行,避免急刹车、急转弯,高海拔路段需提前准备防滑链;市民应采用“洋葱式穿搭”做好防寒保暖,重点护住头、手、脚等部位,老年人、儿童及慢性病患者尽量减少外出,防范呼吸道和心脑血管疾病发作。同时,密闭空间取暖需保持通风,谨防一氧化碳中毒。 


气象部门表示,8日后冷空气势力逐渐减弱撤离,9日昆明主城以多云天气为主,气温回升至5—14℃;10日至11日转为晴好,最高气温可达16—17℃,最低气温回升至6—7℃,体感将明显转暖。气象部门将持续监测天气变化,及时发布最新预报信息,为市民生产生活和交通出行提供精准服务。


图片

昆明西山发布


来源:都市时报
辑:杨晓静  康碧姝
编审:杨晓静  刘一菡