超越BMI!新型代谢指标工具问世:精准量化肥胖相关代谢风险,肠道微生物组扮演关键角色

第五届单细胞与空间组学论坛

图片

近日,一项发表于国际知名期刊《Nature Medicine》的最新研究首次通过多组学整合分析,开发了名为MetBMI的代谢肥胖指标工具,该指标能精准量化与脂肪组织功能障碍相关的代谢风险,且显著优于传统体质指数(BMI)的预测能力。研究进一步揭示了肠道微生物组通过代谢物与宿主相互作用的双向调控机制,为肥胖相关疾病的精准干预提供了新策略。

图片

基于多组学的肥胖预测

超越BMI:代谢肥胖的精准分层新工具


图片

MetBMI与不同的代谢组实体和临床表型相对应

传统BMI因无法区分肌肉与脂肪分布、忽视代谢异质性,在临床风险评估中存在局限。该项研究通过对1,408名志愿者进行深度多组学分析(包括代谢组、蛋白质组、宏基因组及临床数据),构建了基于267种循环代谢物的MetBMI模型。在独立验证队列中,MetBMI解释了52%的BMI变异,且对内脏脂肪面积、胰岛素抵抗等指标的关联强度显著优于传统BMI。

研究首次提出“代谢残余值”(MetBMI residuals),用于识别BMI正常但代谢异常的高风险人群。这类人群即使体重正常,其患脂肪肝2型糖尿病、严重内脏脂肪堆积的风险仍较代谢健康人群高出2–5倍。在减肥手术患者中,高MetBMI残余值者术后体重减轻效果减少30%,提示其代谢抵抗特征。

图片

MetBMI及其残差与更高的疾病风险、干预获益减少以及一致的分子表型相关

重要发现:找到肥胖异质性的核心驱动因素


图片

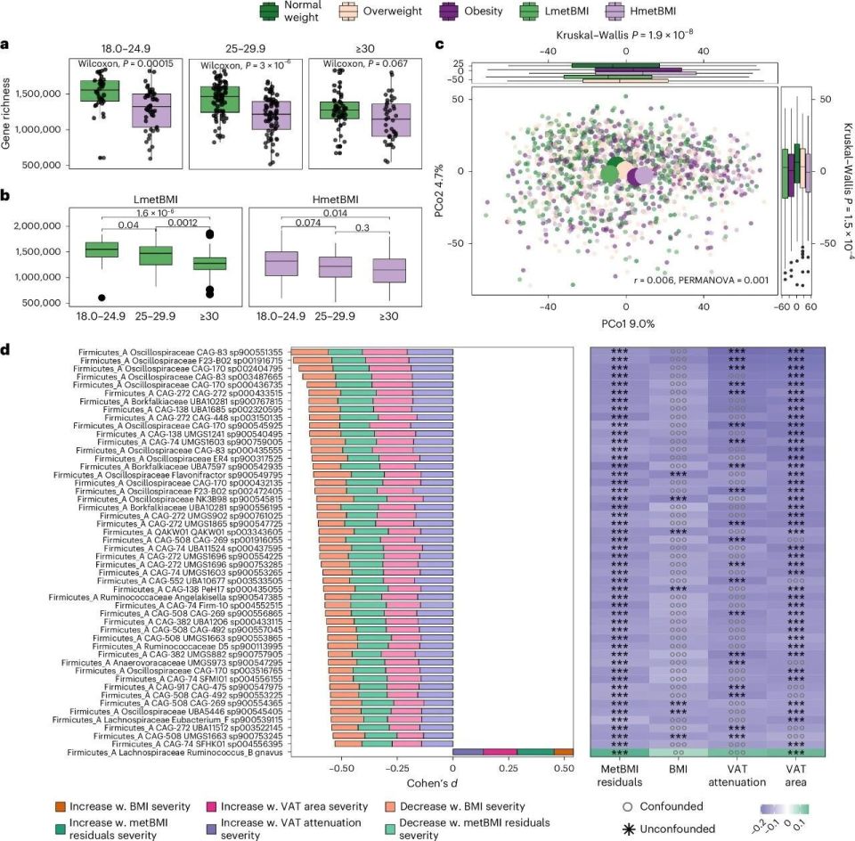
MetBMI分组对应不同的肠道微生物组状态,并与其他肥胖测量指标共享物种

研究通过中介效应分析发现,肠道微生物组与宿主代谢表型之间存在以代谢物为中心的双向调控通路。微生物组功能紊乱与促炎代谢物积累共同加剧了胰岛素抵抗与脂肪组织功能障碍。

其中,瘤胃球菌的富集与内脏脂肪面积扩大、胰岛素敏感性下降显著相关;而克里斯滕森菌科 则通过产生短链脂肪酸等保护性代谢物,改善代谢健康。值得注意的是,90%的MetBMI特征代谢物与微生物组共变,凸显菌群对代谢表型的核心影响。

图片

微生物组对代谢物的预测和中介分析揭示了细菌物种、代谢物与宿主表型之间的关联

临床转化:从风险评估到精准干预


图片

代谢肥胖的系统视图:整合多器官与多组学特征

研究团队进一步筛选出66种核心代谢物面板,仅凭此面板即可保留38.6%的BMI解释力,且与微生物组高度关联。这一简化模型为临床推广提供了可行性,未来或可通过血液检测实现代谢肥胖的快速分型。

肥胖并非单一的体重问题,而是多器官互作失调的综合征,MetBMI首次将微生物组—代谢物—脂肪组织轴纳入风险评估框架,有望推动肥胖诊疗从体重管理向代谢健康重塑转型。

研究意义与未来展望


该研究为肥胖相关疾病的预防与治疗提供了新思路。针对BMI正常但MetBMI偏高的人群,可通过微生物组与代谢物检测提前识别风险,进行早期筛查,通过膳食调控、益生菌或药物靶向代谢通路进行个性化干预,MetBMI残余值可作为减肥手术响应性的生物标志物,优化患者选择。


https://www.nature.com/articles/s41591-025-04009-7