不能让“美国身份的人”接班!84岁中国鞋王汪海声明与儿子、儿媳断绝关系

2026年开年,围绕百年鞋企双星名人的控制权争夺,演变成了彻底的决裂。


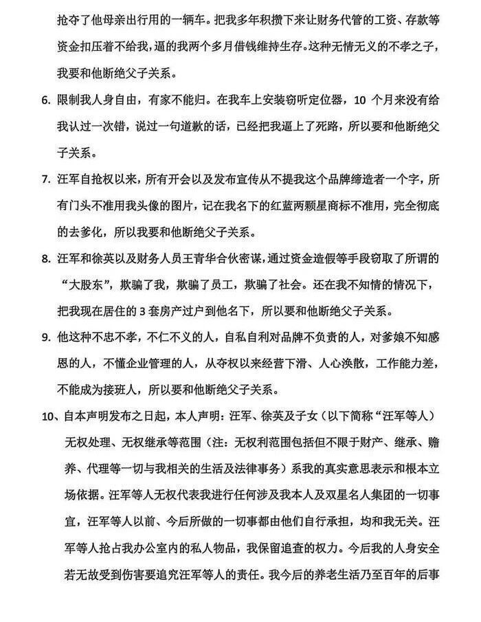
1月3日,84岁的双星名人集团创始人汪海发布声明,正式宣布与儿子汪军、儿媳徐英断绝父子及姻亲关系。记者从接近汪海的工作人员处获悉,这封公开信确为汪海本人所发。

图片
图片

图片

汪海在声明中列举了11条理由,“接班人国籍”被置于首位。

汪海称,汪军与徐英均为美国身份。他表示,双星名人是国企改制后的股份制企业,属于中国人的民族品牌,绝不能让“美国身份的人”接班。这一身份争议,成为他宣布断绝父子关系的底线理由。

汪海在声明最后表示:彻底打破“血缘接班”的传统。他宣布将成立“双星名人品牌接班委员会”,主张“能人接班”和“职业经理人接班”。

至此,父子二人彻底决裂。


※ 编辑:陈祥旺    ※ 校对:林维曦

※ 审核:郑舒平

※ 来源:综合新黄河客户端、生活帮、封面新闻