84岁企业家发声明:与儿子、儿媳断绝关系

2026年开年,围绕百年鞋企双星名人的控制权争夺,演变成了彻底的决裂。

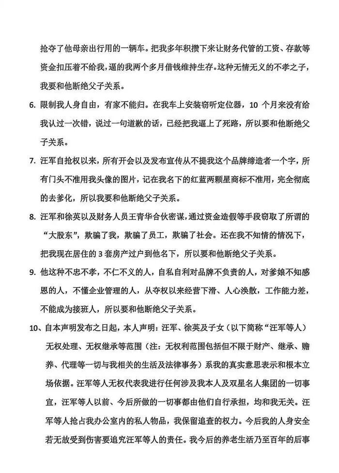
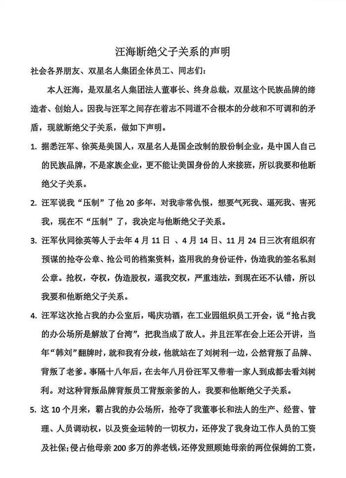
1月3日,84岁的双星名人集团创始人汪海发布声明,正式宣布与儿子汪军、儿媳徐英断绝父子及姻亲关系:获悉二人均为美国身份,中国人的民族品牌,绝不能让“美国身份的人”接班。

记者从接近汪海的工作人员处获悉,这封公开信确为汪海本人所发。

图片图片

图片

至此,父子二人彻底决裂。这场父子反目并非突发,其核心矛盾在于控制权早已旁落。

矛盾的种子埋于2022年,当时由儿媳徐英控股80%的“青岛星迈达工贸有限公司”通过增资,拿下了双星名人56.96%的股份,成为第一大股东。创始人汪海虽然名义上保留了职位,但实际上失去了对公司的绝对控制。

矛盾在2025年5月首次公开化,汪海当时曾发信指控儿孙“抢夺公章”、“逼宫”,并质疑公司在他不知情下被搬迁。此后双方陷入长期拉锯,直到最近一个月,从报纸版面的“公章战”升级到了如今的“断绝关系”。

图片
图片

面对亲情崩塌,汪海在声明最后祭出“杀手锏”:彻底打破“血缘接班”的传统。他宣布将成立“双星名人品牌接班委员会”,主张“能人接班”和“职业经理人接班”。

目前,徐英一方虽在股权上占优,但随着汪海死守法定代表人身份并诉诸法律,这场围绕百年鞋企的控制权之争,短期内恐难画上句号。



来源丨新黄河
编辑丨罗冰楚   审核丨赵喆勐