春季行情可能缓步启动 | 信达策略

本文转载自微信公众号:樊继拓投资策略
信达策略研究
1
策略观点:春季行情可能缓步启动
2025年12月下旬上证指数以“11连阳”收官,主要受益于风险偏好修复(主题表现强)和中证A500为主的ETF放量。元旦假期期间港股走强,背后的原因除了南下资金布局,也有人民币升值、半导体产业催化密集等逻辑,或有利于元旦后A股表现。我们认为春节前流动性环境大概率较好,市场可能继续偏强,但1月可能会有一些波动。春季躁动如果只是季节性博弈,一般2月的胜率赔率更高。市场在Q1较大波动的年份,均能观察到经济数据较大拐点出现、或居民快速加杠杆或去杠杆现象。这一次春节前市场位置不低,19-21年和24年Q4-25年Q1的经验来看,交易量下降到低位后恢复初期通常是缓涨。这一次春季行情可能是缓步启动,后续指数突破需要验证经济数据和居民热情能否继续加速。经济层面,一般来说12月和1月经济预期大多平稳,但2-6月通常容易出现较大波动。资金层面,当前保险、私募等机构资金仍有较强的补仓动力,短期在演绎产业趋势强或者催化较多的主题,但主题行情的持续性需要验证实际的订单或业绩。我们认为市场中枢大幅回升需要等待居民和机构资金形成合力。
(1)季节性规律来看,春季行情胜率最好的是2月。2008-2025年每个月的季节性统计显示,2 月、7 月、11 月是市场上涨概率最高的3 个月份,收益率平均值最高的是2月,其次是11月、3月。分别对应3月两会、7 月政治局会议、10月N中全会,大多是政策容易有变化的时间。从早期(2009-2013 年)的季节性规律来看,年初Q1股市上涨概率较高,所以投资者往往会关注春季躁动,但近10年Q1胜率正在下降。以近5年的情况来看,1月和3月胜率下降明显,2月胜率较2014-2020年略有提升。考虑到2020、2021、2023 年这3 年,2 月只是微跌0.01-0.03%,期间还是有行情的。所以不论是看2008-2025年的整体数据,还是观察最近5年的统计,能够看到2月胜率和赔率均是Q1中最好的。
图片
(2)春节较晚的年份,可能出现春节前比春节后更强的情况。另外一个重要的日历效应是春节时间的早晚对市场的影响。春季躁动行情高度的影响因素往往在于年初的基金发行和信贷数据。历史上春节在1月下旬-2月初的年份,一季度基金发行量的高点更容易出现在春节后,而春节时间较晚的年份(春节在2月中旬的年份),一季度基金发行最热的时候往往出现在1-2月份(2024年除外)。由此带来春节早的年份,大概率是春节前市场表现弱,春节后市场表现强。而春节较晚的年份更有可能出现节前比节后更强的情况,比如2013年和2021年。2013年春节后出现了流动性趋于收紧和地产调控等政策的紧缩,2021年春节后出现了基金发行规模的快速降温。
图片
(3)市场在Q1涨跌波动较大的年份,往往受经济大级别拐点或者居民资金的大幅变化影响。由于春季躁动是基于业绩空窗期博弈经济和政策的积极变化,2008-2025年Q1万得全A的涨跌幅大部分情况下在-3%—3%之间波动。历史上市场在Q1出现过较大的波动,往往受经济大级别拐点或者居民资金的大幅变化影响。2008年Q1,海外次贷危机冲击下,市场下跌-27%;2009年Q1,08年底的4万亿政策很快见效果,信贷大幅改善,股市上涨37%;2015年Q1,居民杠杆资金持续流入,股市上涨27%;2016年Q1,居民杠杆资金快速流出,股市跌13.8%;2019年Q1,18年底政策拐点后,2019年Q1社融数据改善、居民资金回流;2022年Q1,疫情冲击下,股市跌14%。整体能够看到,这些市场在Q1较大波动的年份,均能观察到经济数据较大拐点出现、或居民快速加杠杆或去杠杆现象。
图片
(4)1月可能有波动,这一次春季行情可能是缓步启动。2025年12月下旬上证指数持续上行,主要受益于风险偏好修复(主题表现强)和中证A500为主的ETF放量。元旦假期期间港股走强,背后的原因有人民币升值、半导体产业催化密集等逻辑,或有利于元旦后A股表现。我们认为春节前海内外流动性环境大概率依然较好,市场可能继续偏强,但1月可能会有一些波动。第一,春季躁动如果只是季节性博弈,一般2月的胜率赔率更高。如果Q1市场有较大波动的年份,均能观察到经济数据较大拐点出现、或居民快速加杠杆或去杠杆现象。第二,这一次春节前市场位置不低,当前以1/PE-10年期国债收益率衡量的股权风险溢价,上证指数当前处于过去10年35%左右的分位水平,而创业板指当前处于过去10年78%的分位水平。第三,19-21年和24年Q4-25年Q1的经验来看,交易量下降到低位后恢复初期通常是缓涨。这一次春季行情可能是缓步启动,后续指数突破需要验证经济数据和居民热情能否继续加速。经济层面,一般来说12月和1月经济预期大多平稳,但2-6月通常容易出现较大波动。资金层面,当前保险、私募等机构资金仍有较强的补仓动力,短期在演绎产业趋势强或者催化较多的主题,但主题行情的持续性需要验证实际的订单或业绩。由于前期市场风格轮动速度较快,“赚钱效应”扩散程度不强,交易性资金有所降温,我们认为市场中枢大幅回升需要等待居民和机构资金形成合力。
图片
(5)当下的判断:战术上,牛市的基础依然坚实,年度上存在盈利改善和资金流入共振的可能性。战略上,我们认为春节前流动性环境大概率较好,市场可能继续偏强,但1月可能会有一些波动。这一次春季行情可能是缓步启动,或可逢低增配,不急于追涨。未来1年市场短期的波动可能来自于监管政策和供给放量速度。过去1年影响市场熊转牛的因素中,政策和资金的影响远大于盈利的影响。本轮牛市的图景已经基本形成:(1)资本市场支持政策持续发力,宏观流动性环境宽松;(2)产业资本(回购增持、分红)和国家队,持续贡献增量资金,支撑市场底部;(3)保险、理财、信托等中长期资金入市仍有较大空间,公募基金新规有利于平滑波动;(4)资产荒和赚钱效应累积驱动的居民资金流入条件逐渐成熟。我们认为当期支撑流动性牛市的基础依然坚实。流动性牛市中的调整和结束可能受政策对渠道资金监管变化的影响,需要关注监管政策变化的情况。流动性牛市的核心基础是股市供需结构扭转,如果股权融资规模放量速度很快,股市供需格局再次转弱,那么市场也存在波动加大的可能。
图片
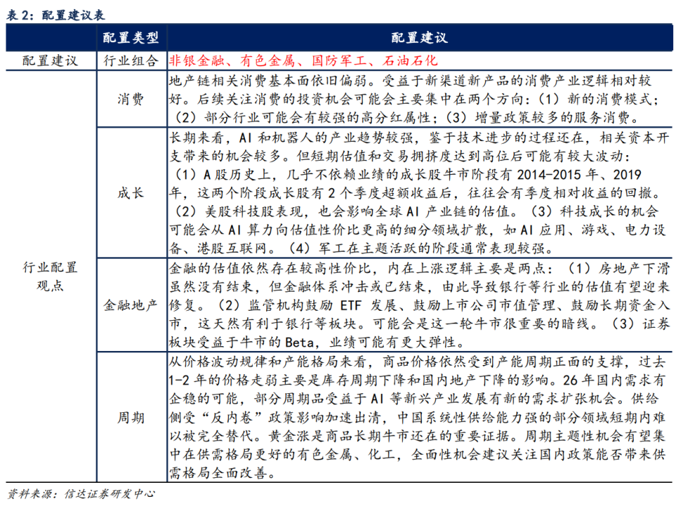
(6)近期配置观点:布局春季行情建议增加弹性资产配置。科技板块在春季行情中通常有明显的超额收益,行情可能围绕产业催化出现扩散。周期板块也是春季行情中的弹性品种,政策和盈利均有预期。有色金属、储能等行业供需格局较好,价格持续上行。军工行业产业催化较多,业绩空窗期主题活跃的阶段容易表现强。金融板块中,非银的弹性有望逐步增加。
配置风格展望:历史上跨年行情阶段小盘成长占优的概率较大。2010年以来历年跨年行情中,申万小盘指数相对于大盘指数占优的概率达到80%,仅2013、2018和2021年为大盘风格占优。如果以沪深300和中证1000指数近似代表大盘和小盘风格,仅2018和2021年沪深300指数相对于中证1000指数有超额收益,大部分情况下跨年行情里中证1000指数占优。2010年以来历年跨年行情中,仅2018和2022年为价值风格占优,其余均为成长风格占优。跨年行情中小盘成长占优的概率较大,原因或在于政策面积极变化、流动性宽松&交易性资金活跃、业绩短期难以证伪、风险偏好修复等驱动跨年行情的因素,均有利于小盘、成长风格表现。除非跨年行情开启时伴随着宏观经济数据出现了改善迹象,市场风格可能略偏向大盘价值。
牛市震荡期之后风格也容易发生变化。牛市中震荡之后,大小盘风格有很大的概率会变化,成长价值风格转变概率没有明确的规律,即使成长价值风格不变,领涨板块往往也会出现些变化。
配置行业展望:(1)非银金融:金融整体估值偏低,牛市概率上升,非银的业绩弹性大概率存在。后续伴随着居民资金加速流入,获得超额收益的确定性较高;(2)电力设备:2026年基本面逐渐触底企稳概率高,受益于AI产业链投资机会扩散,供需格局转好,存在涨价动力;(3)机械设备&汽车:工程机械出口景气持续,机器人板块催化事件较多,可能受益于成长反弹和风格内部高低切;(4)有色金属&军工:政策、业绩、主题逻辑均较顺畅基本面相对独立且受益于地缘政治扰动,有色金属需求同时受益于新旧动能和海内外经济共振;(5)TMT:科技产业逻辑强;AI算力最先有业绩,AI应用落地空间大,弹性强;港股互联网估值性价比较高,美联储降息和人民币升值可能驱动估值修复。(6)高股息资产(石油石化、公用事业、交通运输):指数震荡期适合做底仓,抗波动能力强,险资等中长期资金主要配置方向,公募基金相对于指数权重低配较多。(7)消费:政策增量和预期均较高,估值位置安全,建议关注可能受益于政策催化、基数效应、景气反转共振的服务消费,如出行链、免税、教育等。港股新消费等待海外市场波动缓和。
图片
2
本周市场变化
本周A股主要指数大多下跌,其中上证综指(+0.13%)、中证500(+0.09%)涨幅靠前,创业板50(-1.5%)、创业板指(-1.25%)、沪深300(-0.59%)跌幅靠前。申万一级行业中,石油石化(+3.92%)、国防军工(+3.05%)、传媒(+2.13%)领涨,公用事业(-2.72%)、食品饮料(-2.26%)、电气设备(-2.18%)领跌。概念股中,氢能源(+7.77%)、卫星概念(+4.52%)、无人机(+4.10%)领涨,远程办公(-5.65%)、网络安全(-5.12%)、新能源车(-5.08%)领跌。
图片
风险因素:
房地产市场超预期下行,美股剧烈波动,历史规律可能会失效。
本报告完整版请参考信达策略团队发表的研报全文。
本文源自报告:《春季行情可能缓步启动》
报告发布时间:2026年1月4日
发布报告机构:信达证券研究开发中心
报告作者:李畅 S1500523070001
研究助理:徐国铨 S1500123070016
特别声明
本公众号发布的信息仅供《证券期货投资者适当性管理办法》中规定的专业投资者使用;非专业投资者擅自使用本公众号信息进行投资,本人不对任何人使用此全部或部分内容的行为或由此而引致的任何损失承担责任。
分析师声明
负责本报告全部或部分内容的每一位分析师在此申明,本人具有证券投资咨询执业资格,并在中国证券业协会注册登记为证券分析师,以勤勉的职业态度,独立、客观地出具本报告;本报告所表述的所有观点准确反映了分析师本人的研究观点;本人薪酬的任何组成部分不曾与,不与,也将不会与本报告中的具体分析意见或观点直接或间接相关。
免责声明