缺人!南宁/广西这些单位招聘!广西出版传媒集团+平陆运河集团+南宁城投集团......

哈喽宝子们!

图片

今天小编为大家汇总了

近期各类型好单位的招聘最新消息

如果有你心动的岗位记得赶紧投递简历啦!

时间不等人!

图片


广西出版传媒集团有限公司


广西出版传媒集团有限公司(以下简称“集团公司”)是广西壮族自治区直属国有大型文化产业集团,广西龙头文化产业集团。业务涵盖图书、期刊、音像、电子、网络等出版物的出版、印刷(复制)、发行等主营业务和文化地产、物资贸易、文化投资等业务,资产过百亿元,年营收超50亿元。


☀招聘对象

(一)社会招聘主要面向与用人单位招聘岗位需求匹配、具有相应任职资格条件且有一定工作经验的人员,工作经验的截止计算时间为2025年12月。

(二)校园招聘主要面向2025届、2026届高校毕业生(即毕业证落款时间为2025年1月1日至2026年8月31日,且取得最高学历后未与其他单位建立劳动关系或由其他单位为其本人缴纳社会保险)。境内院校毕业生报到时取得国家认可的毕业证和学位证;境外院校毕业生报到时取得国家教育部出具的学历(学位)认证。


☀应聘基本条件

(一)遵守国家法律法规,拥护中国共产党的路线、方针、政策,爱党爱国、诚实守信、品行端正、无不良记录。

(二)忠诚企业、服从安排、爱岗敬业、敢于担当、吃苦耐劳、踏实肯干,具有开拓创新精神、较强事业心和责任感。

(三)具有所聘岗位应具备的履职能力、心理素质,身体健康。

(四)团结协作精神强,有较好的语言表达及沟通协调能力。

(五)符合国家和企业规章制度中招聘回避有关政策规定。


☀具有以下情形之一的,不得报考

(一)曾因犯罪受过刑事处罚;因涉嫌犯罪或严重违纪被司法机关或监察机关立案调查尚未结案的;曾因违反治安管理的行为被处拘留行政处罚的。

(二)在校期间受到过党纪处分或记过、记大过、留校察看、开除处分的;有工作经历的应届毕业生,在职期间受到过严重警告及以上党纪处分、记大过及以上政务处分的,或受到其他党纪处分或政务处分影响期结束后未满三年;曾因违反用人单位规章制度被开除或解除劳动合同或协议的。

(三)在法律规定的国家考试中被认定有严重舞弊行为的。

(四)有学术不端问题的。


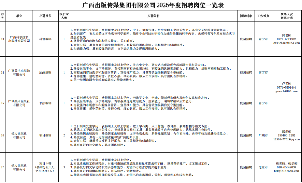
☀招聘岗位

本次共招聘98人,具体岗位详见《广西出版传媒集团有限公司2026年度招聘岗位一览表》。

图片
图片
图片
图片
图片
图片
图片
图片
图片
图片
图片
图片
图片
图片

↑上下滑动查看↑


☀报名时间及方式

报名时间:

2025年12月31日至2026年1月18日止,逾期不再受理。

报名方式:

请应聘人员将《广西出版传媒集团有限公司应聘报名表》、《广西出版传媒集团有限公司应聘人员名册》发送到《广西出版传媒集团有限公司2026年度招聘岗位一览表》相应单位联系人的邮箱,邮件统一命名为“应聘公司+应聘岗位+姓名”,比如“广西人民出版社有限公司+图书编辑+张三”。不按要求填写及提交报名表、应聘人员名册的视为无效报名。


☀温馨提示:

图片


平陆运河集团有限公司运营团队招聘


平陆运河集团有限公司于2022年6月30日注册成立,是自治区直属大型国有全资企业,注册资本金200亿元人民币,负责平陆运河项目的投资、建设,平陆运河日常维护、运营以及沿线经济带综合开发等业务。


☀招聘基本条件

1.具有中华人民共和国国籍,遵守宪法和法律法规,品行端正,诚实守信,无不良记录和违规违纪行为。

2.具有职位工作所需要的专业素质和能力,具备招聘职位所需要的其他资格条件。

3.身体健康,符合国家《公务员录用体检通用标准(试行)》中规定的健康体检标准及行业的健康标准要求。

具体职位及条件详见《平陆运河集团有限公司运营团队公开招聘计划表》。


☀招聘职位计划

本次招聘职位为平陆运河集团所属运营公司共39个招聘职数。

图片


☀报名时间及方式

报名截止时间:

自发布之日至2026年1月12日18:00止。

报名方式:

下载《平陆运河集团有限公司应聘人员信息表》、《平陆运河集团有限公司应聘人员名册》进行填写→将填好的《平陆运河集团有限公司应聘人员信息表》(电子表格版)、《平陆运河集团有限公司应聘人员名册》(电子表格版)和全部附件(学历、学位、学信网学籍证明、职称、职业资格、身份证等相关证书证明文件)制作成压缩包,压缩包文件名为“报考职位+姓名”→将压缩包发送到指定邮箱plyhhr@163.com。资料填写不完整及没有上传相关证书证明文件的,不予通过资格审查。


☀温馨提示:

关注【南宁本地宝】公众号,在对话框回复【招聘】,可获。公告全文、岗位表/报名表。


南宁城投集团


南宁城市建设投资集团有限责任公司(简称“南宁城投集团”)成立于2009年,是南宁市市属国有独资公司。


☀集团本部招聘岗位

宣传群工部宣传岗

招聘人数:1名

职位要求:

35岁以下;全日制大学本科及以上学历,新闻传播学类、中国语言文学类、思想政治教育类相关专业(硕士研究生学历或“双一流”建设高校毕业优先);扎实的文字功底,擅长公文写作、新闻稿件撰写及宣传策划;熟悉摄影摄像、视频剪辑、图片处理及平面设计等新媒体传播技能,具有媒体运营、品牌宣传或活动策划相关工作经验优先。


财务融资部财务融资岗

招聘人数:1名

职位要求:

35岁以下;全日制大学本科及以上学历,财务管理、会计学、金融学等相关专业(硕士研究生学历或“双一流”建设高校毕业优先);具有中级会计师职称或注册会计师执业资格;3年以上中大型企业财务相关工作经验,熟悉会计报表编制、财务分析、预算管理等财务知识。


投资发展部基金经理岗

招聘人数:1名

职位要求:

35岁以下;全日制大学本科及以上学历,金融学、经济学、财务管理、会计学或工程学相关专业(硕士研究生学历或“双一流”建设高校毕业优先);有3年以上股权投资/创投行业相关经验;具有注册会计师、法律职业资格者优先;对产业背景分析、私募股权基金有较深的了解,具备良好的市场敏锐度,具备良好的分析判断能力。


法务合规部法务岗

招聘人数:1名

职位要求:

35岁以下;全日制大学本科及以上学历,法学专业(硕士研究生学历或“双一流”建设高校毕业优先);具有法律职业资格A证者优先;具有3年及以上事务所、国企法务相关工作经验;具备良好的法律专业素养,熟悉国家法律法规和相关政策、精通民法典、公司法等民商事法律,熟悉各类法律事务的处理程序;有在政府机关、大型国有集团型企业工作经验者优先。


人力资源部人力资源岗

招聘人数:1名

职位要求:

35岁以下;全日制大学本科及以上学历,人力资源管理、公共管理、工商管理等相关专业(硕士研究生学历或“双一流”建设高校毕业优先);熟悉人力资源管理专业知识,具有3年以上薪酬绩效、数据测算、工资总额管理经验及能力;扎实的文字功底,良好的公文写作能力;具有较强的执行能力,善于沟通交流与组织协调;具有大型国有集团型企业工作经验者优先。

↑上下滑动查看↑


☀下属企业招聘岗位

项目经理

企业:南宁工程建设集团有限责任公司

招聘人数:2名

职位要求:

40岁及以下;全日制大学本科及以上学历优先,土木工程、房建等相关专业,持注册一级建造师证;具有8年以上土木工程或房建相关专业现场管理工作经验。


产业服务岗(供应链方向)

企业:南宁城市园兴投资集团有限责任公司

招聘人数:1名

职位要求:

35岁以下;全日制大学本科及以上学历,贸易类及经济类相关专业(硕士研究生学历或“双一流”建设高校毕业优先);了解供应链贸易类业务和招商流程,能够有效拓展招商渠道;具备较强的市场开拓能力、数据分析能力和客户服务意识;具备良好的组织协调能力,能够组织开展各类招商活动。


营销策划岗

企业:南宁市西部时代房地产开发有限责任公司

招聘人数:1名

职位要求:

35岁以下;全日制大学本科及以上学历,市场营销、广告学、传媒、管理学等相关专业(硕士研究生学历或“双一流”建设高校毕业优先);3年以上整合营销全流程经验,具备成功案例者优先;具备良好的市场趋势分析能力、创意策划统筹能力、资源整合调度能力、沟通协调能力;熟悉数据分析工具,擅长通过数据优化营销效率。


风控专员

企业:南宁市城投小额贷款有限责任公司

招聘人数:1名

职位要求:

35岁以下;全日制大学本科及以上学历,法学相关专业(民商法、经济法、金融法等相关方向),硕士研究生学历或“双一流”建设高校毕业优先;持有法律职业资格A证者优先;具有5年及以上大型金融机构相关工作经验或律师事务所金融法律业务执业经验;具备独立处理金融法律纠纷、合同谈判、合规体系建设等能力;熟悉金融监管政策,具备良好沟通与应急处理能力。

↑上下滑动查看↑


☀岗位条件

具体企业简介及岗位信息,请看《南宁城投集团2026年第一批公开招聘岗位信息表》。

图片


☀报名时间及方式

报名截止时间:

2026年1月30日

报名方式:

将材料打包压缩为一个文件包发送至nncjHR@163.com,邮件主题及压缩文件包需统一命名为“姓名+应聘公司+应聘岗位+电话号码”。


☀温馨提示:

关注【南宁本地宝】公众号,在对话框回复【招聘】,可获公告全文、报名表/岗位表。


广西医科大学附属肿瘤医院


广西医科大学附属肿瘤医院(广西壮族自治区肿瘤医院、广西壮族自治区肿瘤防治研究所、广西壮族自治区癌症中心、广西医科大学肿瘤医学院),是广西区内集医疗、科研、教学、预防保健、社区服务与康复为一体的省级肿瘤防治研究机构和国家三级甲等肿瘤医院。


01
护理人员


根据医院工作需要,现公开招聘护理人员80人。


☀基本要求

(一)拥护中国共产党,热爱祖国,热爱人民,遵守宪法和法律,具有良好的政治思想素质。

(二)诚实守信,爱岗敬业,责任心强,愿意在临床一线从事护理工作。

(三)综合素质好,学习成绩及实习表现优良。

(四)身心健康,五官端正,口齿伶俐,有良好的沟通能力和团队合作精神。

(五)专业要求为护理学类。

(六)应届毕业生要求为全日制本科及以上学历(高中起点)。

(七)历届人员要求为全日制本科及以上学历(高中起点),职称为中级或初级职称,具有三甲医院3年及以上专业技术工作经历(从事工作年限计算时间截止至公开招聘报名首日),并且目前仍在三甲医院工作。在血液净化中心(须持有血液净化培训结业证书)、重症医学科、产科及新生儿科工作者优先。

(八)历届人员年龄不超过40周岁。

(九)应聘人员入职时须获全日制学历及相应学位证书。

(十)有下列情形之一的不接受报名

1.刑事处罚期限未满或者涉嫌违法犯罪正在接受调查的人员;

2.党纪、政纪处分影响期未满或正在接受纪律审查的人员;

3.曾在公务员招录、事业单位公开招聘考试中被认定有舞弊等严重违反招聘纪律行为的人员;

4.国家和自治区另有规定不得应聘到事业单位的人员。


☀报名时间及方式

报名时间

2025年12月29日至2026年1月11日

报名方法

符合条件的应聘人员请进行网上报名,须按照要求填写个人信息,并提交相关材料(本次招聘不接受电话、快递、纸质简历等形式报名),提交报名表后显示“提交成功”,则报名成功,重复报名或不按照要求提交材料的视为无效报名,资格审查不通过。


☀待遇

(一)工资标准参照国家及自治区事业单位现行标准,奖励性绩效按医院绩效考核方案执行。

(二)医院职工依政策规定可享受带薪休假、五险一金、工会福利等同工同酬待遇。


☀温馨提示:

关注【南宁本地宝】公众号,在对话框回复【招聘】,可获信息全文、报名表、报名入口。


02
各类人才


☀招聘岗位

具体岗位需求详见《广西医科大学附属肿瘤医院2026年人才需求岗位信息表》,临床、医技科室长期招聘博士,不受岗位招聘计划的限制,可在医院官网查看广西医科大学附属肿瘤医院博士人才需求信息http://www.gxmuch.com/Item/10888.aspx。

图片图片图片


☀应聘人员条件

(一)基本条件

1.热爱祖国,拥护中国共产党的领导,遵守法律法规,具有良好的政治思想素质;

2.具有强烈的事业心、责任感和高尚的医德医风,具有求实、创新、协作、奉献的精神;

3.具备岗位所需的专业知识、技术水平和科研能力,符合岗位所对应的学历、学位及其他要求;

4.身心健康,具有适应岗位要求的身体条件;

5.应聘人员入职时须获普通高校全日制学历及相应学位证书;

6.应聘医师岗位人员,入职时须持有医师资格证、完成住院医师规范化培训并取得合格证;

7.应聘临床医技科室专业技术岗位的历届人员,工作经历在“其他条件”未注明的,均要求具有三级甲等医院相应专业技术工作经历3年及以上,且目前仍在三甲医院从事相应专业技术工作。从事工作年限计算时间截止至公开招聘报名首日。

(二)有下列情形之一的不接受报名

1.刑事处罚期限未满或者涉嫌违法犯罪正在接受调查的人员;

2.党纪、政纪处分影响期未满或正在接受纪律审查的人员;

3.曾在公务员招录、事业单位公开招聘考试中被认定有舞弊等严重违反招聘纪律行为的人员;

4.国家和自治区另有规定不得应聘到事业单位的人员。


☀住院医师规范化培训人员

2018年后参加住院医师规范化培训人员,落实“两个同等对待”

(一)住院医师规范化培训对象为面向社会招收的普通高校应届毕业生,培训合格当年在医疗卫生机构就业的,在招聘、派遣、落户等方面按当年应届毕业生同等对待。

(二)对于已取得住院医师规范化培训合格证书的本科学历者,在人员招聘、职称晋升、岗位聘用、薪酬待遇等方面,与临床医学、中医专业学位硕士研究生同等对待。


☀待遇

(一)工资标准参照国家及自治区事业单位现行标准,奖励性绩效按医院绩效考核方案执行。

(二)医院职工依政策规定可享受带薪休假、五险一金、工会福利等同工同酬待遇。


☀报名时间及方式

报名时间:

2025年12月29日至2026年1月11日

报名方法:

符合条件的应聘人员请进行网上报名(报名链接:https://jinshuju.com/f/BWHvjN ),每名应聘人员限报一个岗位,须按照要求填写个人信息、并提交相关材料(本次招聘不接受电话、快递、纸质简历等形式报名),提交报名表后显示“提交成功”,则报名成功,重复报名或不按照要求提交材料的视为无效报名,资格审查不通过。


☀温馨提示:

关注【南宁本地宝】公众号,在对话框回复【招聘】,可获信息全文、岗位表/报名表、报名入口。


广西医科大学附属武鸣医院


广西医科大学附属武鸣医院创建于1937年,现为三级甲等综合医院、广西医科大学直属附属医院,是全国改善医疗服务示范医院、国家药物临床试验机构、国家胸痛中心(标准版)认证单位。


☀招聘岗位   

本次公开招聘实名编制工作人员18名,具体岗位要求见《广西医科大学附属武鸣医院2025年公开招聘工作人员岗位信息表》。

图片


☀报名基本条件   

(一)具有中华人民共和国国籍;   

(二)遵守宪法和法律;   

(三)具有良好的品行;   

(四)岗位所需的专业或技能条件;   

(五)适应岗位要求的身体条件;   

(六)岗位所需要的其他条件;

(七)原则上需报名前已获得相应学历学位;

(八)有工作年限要求的岗位,工作年限的证明材料需提供劳动合同或社会养老保险缴纳记录;

(九)工作年限、年龄计算时间截止至报名首日;

(十)属在职人员的需提供所在单位同意报考证明。


☀报名时间及方式

符合条件应聘者按照招聘岗位具体要求对口报名,每人限报一个岗位,采用网上报名与现场审核相结合方式报名,不接受电话、邮寄形式报名。

1. 网上报名:请填写《广西医科大学附属武鸣医院2025年公开招聘工作人员报名表》和《广西医科大学附属武鸣医院2025年公开招聘工作人员报名信息汇总表》(以“申报科室岗位序号+科室岗位+学历+姓名”命名,发送到邮箱:wmyyzp@163.com.进行报名。

2. 现场审核:应聘者网上报名后,应聘者本人在规定时间内到组织人事科进行现场审核,须提交的材料包括:个人简历(按附件4要求制作打印)及相关原件等(原件现场审核后退还本人)。

3.网上报名、现场审核时间及地点:

(1)网上报名时间:2025年1229日至2026年17日,过期不再受理。

(2)现场审核时间:2025年12月29日至实际操作能力测试前一天,上午8:00-12:00,下午14:30-17:30工作日,其他时间不予受理。现场审核地址:广西南宁市武鸣区永宁路26号,广西医科大学附属武鸣医院1号楼21楼2113室组织人事科,电话:0771-6363891。 


☀温馨提示:

关注【南宁本地宝】公众号,在对话框回复【招聘】,可获公告全文、岗位表/报名表。


广西宾阳县昆仑投资集团有限公司


广西宾阳县昆仑投资集团有限公司是宾阳县人民政府授权县财政出资成立的一家县属国有企业,主要从事国有资产运营管理、工程项目建设、房地产开发、产业投资等。


☀应聘基本条件

(一)具有中华人民共和国国籍。

(二)拥护中国共产党的领导,具有良好的政治素质,遵守国家的法律、法规。

(三)具有良好的心理素质、积极的工作态度、团队精神和适应岗位要求的身体条件。

(四)具有履行岗位职责所需文化程度、知识和能力。

(五)具备招聘岗位所要求的其他资格条件。


☀有下列情形之一的,不予受理应聘:

(一)有《中华人民共和国公司法》第一百四十六条所列情形之一的。

(二)因个人原因,导致工作出现安全、质量等重大责任事故,或出现严重亏损,造成国有或集体资产严重流失和重大经济损失的;个人在工作中有弄虚作假的。

(三)正在接受司法机关立案侦查、纪检监察机关立案审查的。

(四)受处分期间或仍在影响期限内的。

(五)受过刑事处罚的。

(六)按照法律法规规定不得聘用的其他情形的人员。


☀招聘岗位和具体要求:

图片


☀报名时间及方式

报名时间:

2026年1月1日—2026年1月10日下午18:00时止(共计10天);逾期不接受报名。

报名方式

统一采取网上报名方式进行。应聘者自行到广西人才网(http://www.gxrc.com/)、宾阳融媒体公众号或宾阳吧招聘网(https://hr.by8.cn/)下载并填写《宾阳县昆仑集团下属企业公开招聘员工报名表》,并将报名表的电子版,身份证、学历、职称证及相关资格证书的扫描件等所有报名材料打包在一个文件夹,压缩发送到所报名应聘公司邮箱,文件夹统一命名为“姓名+应聘公司名称+应聘部门+岗位名称”,请勿重复多次投档。


☀工作时间和福利待遇

(一)工作时间:

1、昆仑资产公司、昆仑优品公司、祥和公司、房建公司、兴园公司、祥盛人力公司:每周工作5天(周末双休)。

2、祥程公司:每周工作5天(周六、周日正常上班,轮休制)。

(二)福利待遇:社会保险+住房公积金+带薪年假+节假日福利。


☀温馨提示:

关注【南宁本地宝】公众号,在对话框回复【招聘】,可获招聘启事全文、岗位表/报名表。


中山大学附属第一医院广西医院


中山大学附属第一医院(简称中山一院)广西医院是广西壮族自治区人民政府与中山一院合作建设的国家区域医疗中心项目,为广西壮族自治区卫生健康委员会管理的正处级公益二类事业单位。


☀招聘对象及岗位

招聘对象:具备副高级及以上职称(全国/全省(区)通用)人员或获博士学位的高层次人才。

本次公开招聘实名编制63名,聘用人员控制数5名。具体岗位及其要求见岗位信息表。

图片
图片
图片
图片
图片


☀报名基本条件

(一)具有中华人民共和国国籍;

(二)遵守宪法和法律;

(三)具有良好的品行;

(四)岗位所需的专业或技能条件;

(五)适应岗位要求的身体条件;

(六)岗位所需要的其他条件(涉及年龄、工作年限等时间计算截至报名首日)。

(七)如有以下情形之一者,不予以报考:

1.曾因犯罪受过刑事处罚、曾被开除中国共产党党籍或曾被开除公职的人员;

2.在各级公务员和事业单位招考中被认定有舞弊等严重违反纪律行为的人员;

3.现役军人;

4.公务员或事业单位工作人员被辞退、开除未满5年的人员;

5.被依法列为失信联合惩戒对象的人员;

6.专业不符合所应聘岗位要求的人员;

7.应聘人员不得应聘聘用后即构成回避关系的招聘岗位;

8.法律法规规定不得聘用为事业单位工作人员的其他情形的人员;

9.其他不符合招聘有关要求的人员;

10.有其他严重问题的。


☀报名时间及方式

1.报名时间:

2025年12月30日至2026年1月11日,逾期不再受理(现场报名受理时间为正常上班时间)。

2.报名形式:

线上报名与现场确认相结合,应聘者报名时仅限1人1岗,出现1人报多岗或所报岗位名称及专业不符的,视为无效报名。具体报名流程如下:

(1)线上报名:官网系统填报,登录“中山大学附属第一医院广西医院”官网(http://zsyygxyy.org.cn/),进入“人才招聘”栏目——“招聘系统”,注册账号进行简历填写、附件上传、岗位申报,在“预览简历”处导出电子版报名表,双面打印并手写签字后附在纸质材料首页。

(2)现场确认:应聘者完成线上报名后,等待初筛结果。收到初筛通过短信后再到我院进行现场确认,未收到初筛通过短信者则视为未进入下一环节,无需再进行现场确认。

现场确认地点:南宁市佛子岭路3号中山大学附属第一医院广西医院住院部3楼1号会议室。


☀温馨提示:

关注【南宁本地宝】公众号,在对话框回复【招聘】,可获公告全文、岗位表/报名表。

▌编辑:夏目(温碧莲)