2026年了!众泰竟然还没凉透?!

问AI · 新能源汽车资质稀缺,众泰如何成为跨界造车的香饽饽?

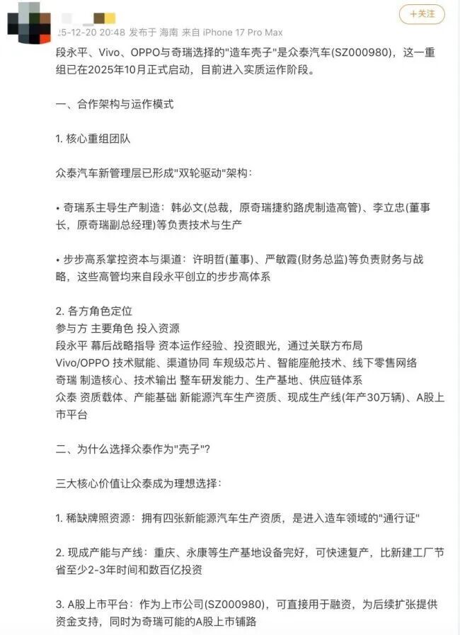
前不久,国内车圈有条传言,说是步步高要与奇瑞合作,“借壳”众泰造车。

其中,奇瑞负责提供生产制造和研发能力,步步高提供资本运作、智能化技术以及线下销售渠道,而众泰汽车负责造车资质和现成产能:

图片

三者分工合理又非常明确,因而传得有鼻子有眼,很多人都信了。

而且就在2025年11月底,曾在奇瑞汽车工作长达23年、曾任奇瑞汽车股份有限公司制造事业部总经理的韩必文,被曝加入众泰汽车,并担任总裁一职。

另一位奇瑞老将李立忠(历任奇瑞汽车执行副总经理、奇瑞新能源董事长等职位),也刚好于10月任职众泰汽车的董事长。

两起人事变动,看起来很像是奇瑞系开始介入众泰汽车,为了给接下来的多方合作铺路。

然而,传闻很快被官方辟谣。众泰汽车正面否认了“与奇瑞、步步高合作重组”的传闻,表示“截至目前,公司与奇瑞及步步高没有合作”。


12月29日,众泰汽车再次发布公告,宣布李立忠在上任两个月之后,“因个人家庭原因辞去董事长、董事职务”。

图片

传闻、否认传闻、人事变动这一系列事情看下来,显得事实有些扑朔迷离,把吃瓜群众绕了个云里雾里。

再结合12月24日一则“众泰汽车与两家银行债权人达成和解”的公告,不得不让众人有些感慨:

众泰汽车,居然还没凉透!难不成还有机会再翻盘?

01. 活出自我的野路子

众泰汽车,一个中国汽车史上有几分“臭名昭著”的存在。

作为一家野蛮生长起来的汽车公司,它最出名的不是哪款车、哪项技术,而是江湖人称“皮尺部”的存在。

图片

当年,一款把保时捷Macan学了个九成九的众泰SR9,以“保时泰”的形式,圆了不少年轻人拥有保时捷的梦,而且2.0T只卖10万块。

图片

考虑到汽车工业领域的后发国家,基本都曾走过“借鉴”的路。因而在汽车工业还在飞速发展的时候,众泰汽车也曾在2016、2017两年达到过年销30万辆的高峰

可问题在于,众泰汽车没把“借鉴”当过渡,从始至终总想着走捷径。

截止到2020年暴雷,众泰拥有的全部专利技术仅有36项,压根没想沉下心好好钻研技术。卖出去的车充斥着各种质量问题,像极了不负责任的“拼好车”。

图片

众泰汽车的创始人应建仁,从后续来看也没有把造车“当个事办”,而是赶在众泰最风光之时,想尽办法玩金融手段。

2016年,应建仁通过借壳上市、无中生有两大手段,将彼时众泰仅有30亿的估值,硬生生拉到116亿元。

为此,众泰甚至宣称自己拥有价值80多亿的商誉……

毫无疑问,一系列资本圈的操作确实给众泰提供了更多的融资机会,也给众泰产生巨额亏损打下了基础。

2019年,众泰营收约30亿元,亏损却高达百亿!

图片

尤为蹊跷的是,一直到2018年,众泰汽车都还在盈利——2016、2017、2018三年,众泰净利润分别达到12.33亿元、11.36亿元和8亿元。

也就是说,仅仅一年时间,众泰突然就亏出去上百亿。

难怪当时有众泰内部人士直接对外界喊话,“应家就没有想过好好造车,就是来捞一笔。”

所以,不论基于何种角度,众泰汽车失去竞争力、在新能源大潮到来之前就喜出局,都是有迹可循。

图片

2020年,众泰汽车陷入债务危机,面临数百起诉讼。同时针对内部员工大规模欠薪,公司层面面临破产清算。到达最后的终局,想来只是时间问题。

然而所有人都没料到的是,属于众泰的故事,竟然还远没有结束!

02. 复工复产,昙花一现?

2020年6月,众泰汽车在停牌一天后被实行“退市风险警示”,成了ST众泰。

随着年底众泰汽车母公司铁牛集团破产,已停产的众泰汽车,如果没人接盘重整,距离破产退市也只差最后一步。

此时,江苏深商挺身而出,携20亿重整资金入主众泰汽车

图片

江苏深商的名字在车圈非常陌生,在接手众泰汽车之前,这家企业最为人所知的,恐怕是主导了庞大集团的重整计划

庞大集团曾是国内规模最大的汽车经销商集团之一,巅峰时期共拥有超1000家4S店。遭遇资金链断裂、巨额亏损之后,庞大汽车进入重整程序,被江苏深商纳入掌中。

图片

而同样陷入财务危机的众泰汽车,除了具备整车生产和制造能力外,最为紧要的是,有燃油车和新能源车的双造车资质。

通过重组这两家企业,江苏深商便打通了汽车领域从生产到销售的全流程,完全可以入局造车。

事实上,这也正是江苏深商的目的。这家公司直接在公告上写明了,参与众泰重整项目是获得汽车整车生产资质,生产、销售整车。

而这次重整,还真搞出点水花来。

进入重整工作一年后,众泰汽车复产了!

2022年10月,众泰汽车下线了第一批复产车型——众泰T300海外版,面向西亚、南亚、南美、中东等海外市场。

图片

只不过,复产的众泰汽车,依旧显得不太靠谱。

一方面,众泰汽车对外宣称不再模仿其他车型,未来主打原创,但其子公司于2023年推出的江南U2,因其看起来颇有本田Honda e神韵的原因,被网友认为依旧没摆脱山寨的阴影。

图片

图片

另一方面,可能是为了释放利好消息,众泰有意无意地开始“口出狂言”:

一会说“将全面布局整车生产、动力电池、重要零部件、汽车租赁、网约车和汽车售后培训学院等领域,打通产业上下游”;

一会又流传出“公司将从海外公司引进先进的动力电池技术,并成立合资公司……但可以确认的是,我们的电池技术比宁德时代更加先进”。

果不其然,这些听起来就不靠谱的消息,后续也被众泰汽车一一辟谣。官方回应,称前者是自己作为车企“正常的中长期发展规划或愿景”,后者则是纯纯的谣言。

图片

众泰汽车短暂的复产工作,也很快不了了之。

2022-2024年,众泰汽车分别年销502辆、111辆、14辆,其中2024年产量为0。

也就是说,众泰汽车前后顶多复产了15个月,然后就又陷入半死不活的境地。

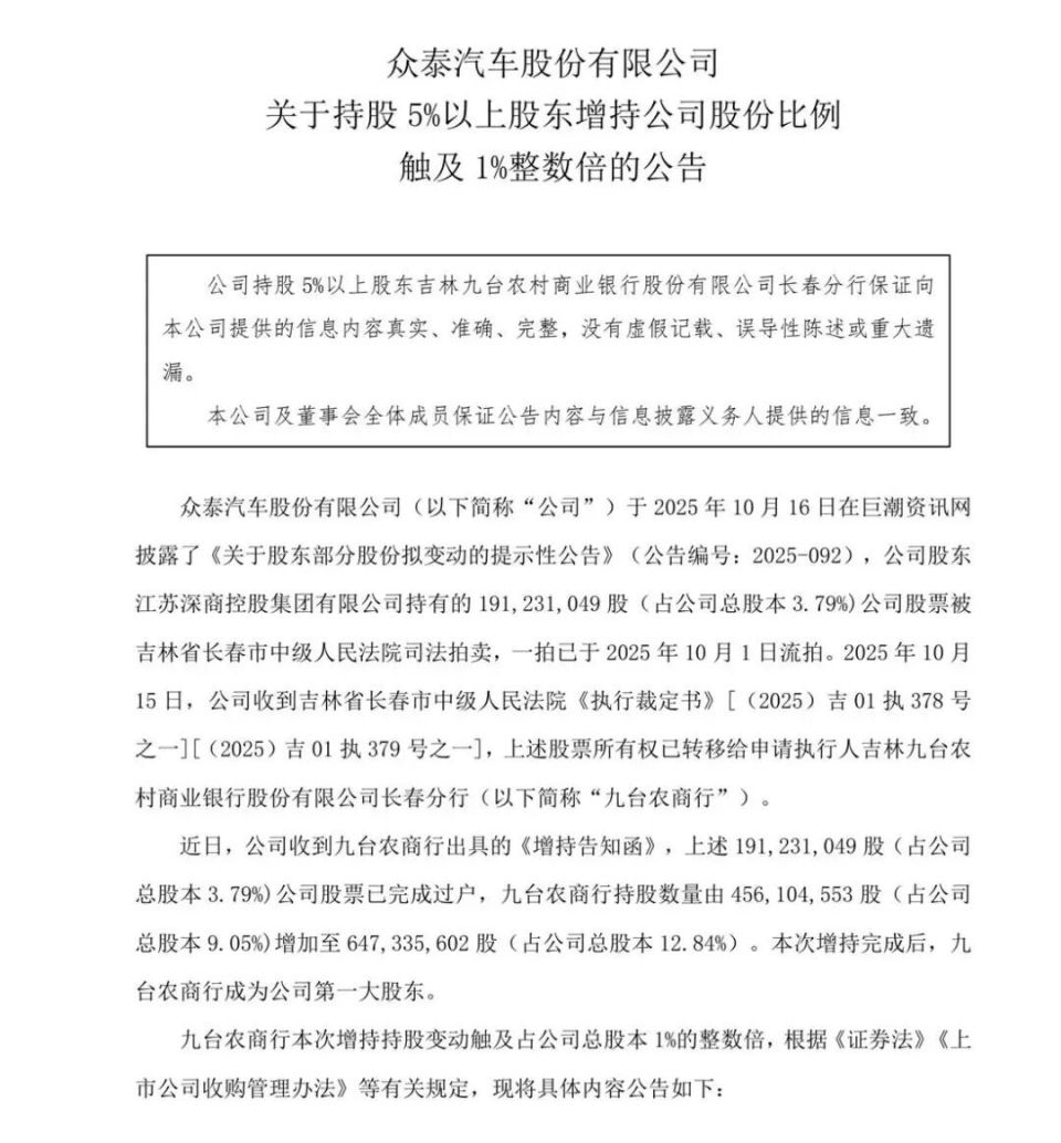
根据今年10月16日众泰汽车的公告,江苏深商被司法执行强制转移掉最后一部分股权之后,将不再持有公司股票。同时公司控股股东也由江苏深商暂变为无控股股东。

图片

对此我们可以理解为,江苏深商的重整计划彻底失败。

众泰汽车,再一次进入混沌时刻。

03. 再临危机

2025一整年,众泰汽车都没能复产,但这并不代表众泰的业务停滞不前。

根据众泰汽车2025年三季度财报,众泰前三季度营收4.19亿元,同比增长8.98%;前三季度亏损2.23亿元。

图片

众泰汽车在整车停产的日子里,维持进项的是汽车配件和门业的销售。

毕竟,众泰汽车母公司铁牛集团,本就是通过五金、汽车零部件业务发家的,众泰现在靠“老本行”勉强续命,其实也算顺理成章。

只是,以众泰欠下的巨款来说,这点业务只能算是杯水车薪。

想要一家车企恢复正常运转,还得靠整车生产和销售,才能带来源源不断的现金流。

然而糟糕的是,2025年9月,此前一度复产过的车型——众泰T300的总装生产线及相关设备,在重庆市璧山区人民法院司法拍卖流拍后,已经被强制拆除。

图片

这一事实,直接断送了众泰汽车在2025年复工复产的可能。

而众泰汽车此前在2025年半年报中预警:如果2025年不能复工复产,将严重影响公司的财务状况和持续经营能力,公司将面临今年末净资产为负数而引发的财务风险、经营危机、退市风险。

意味着,2026年的众泰汽车将再一次站在退市边缘。

不知道这一回,众泰汽车还能不能等来下一位白衣骑士。

04. 写在最后

目前的众泰,即便能再次复工复产,产品和技术也停留在2020年以前,全都是“老古董”。这家说不好传统车企还是新势力的公司,似乎没有拯救的必要了。

图片

但众泰手中,还有最后一张底牌:整车生产双资质。

早在2017年,随着新能源汽车生产资质的不断收紧,想要一张新能源汽车的“准生证”就越来越难。

然而客观条件带来的麻烦,尚不足以打消所有准备入局造车者的野心。

远的不论,光是2025年,就有曝光首款车型的追觅科技。从未来出海的角度来看,在新能源产业链已经非常成熟的当下,入局造车并不是一个稳亏不赚的生意。

图片

除此之外,跨界造车的富士康也在积极布局汽车产业。在收购日产未果之后,富士康旗下子公司全资收购纳智捷品牌,实现了从汽车制造到终端营销的全链条掌控。

因而“步步高和奇瑞合作造车”的传闻,由众泰汽车提供造车资质的分工依然有一定的可信度,也不失为适合众泰的最后归宿。

至于事情会如何发展,那就先看看2026年的众泰汽车,会迎来怎样的新变化吧。