1月6日起,连续三天!事关高考,杭州多地发布重要提醒

元旦小长假结束,意味着年度首场大考即将启幕——我省2026年1月选考和学考将于6日-8日举行。


图片


为确保考生在考试期间有一个安静的复习、考试和休息环境,杭州多地发布重要提醒,考试期间进行环境噪声管理,同时部分道路将实行临时交通管控,详情一起来看:

图片





富阳区


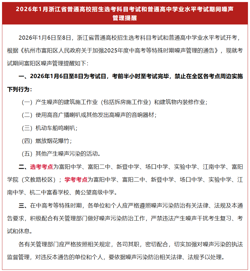
富阳发布相应通知,考前半小时至考试完毕,禁止在全区各考点周边实施下列行为:


(一)产生噪声的建筑施工作业(包括拆房施工作业)和建筑物内装修作业;

(二)使用高音广播喇叭或其他发出高噪声的音响器材;

(三)机动车船鸣喇叭;

(四)燃放烟花爆竹;

(五)其他产生噪声污染的活动。


富阳区选考考点为富阳中学、富阳二中、新登中学、场口中学、实验中学、江南中学、富阳学院(文教路校区);学考考点为富阳中学、富阳二中、新登中学、场口中学、实验中学、江南中学、杭二中富春学校、黄公望高级中学


图片
图片





临平区


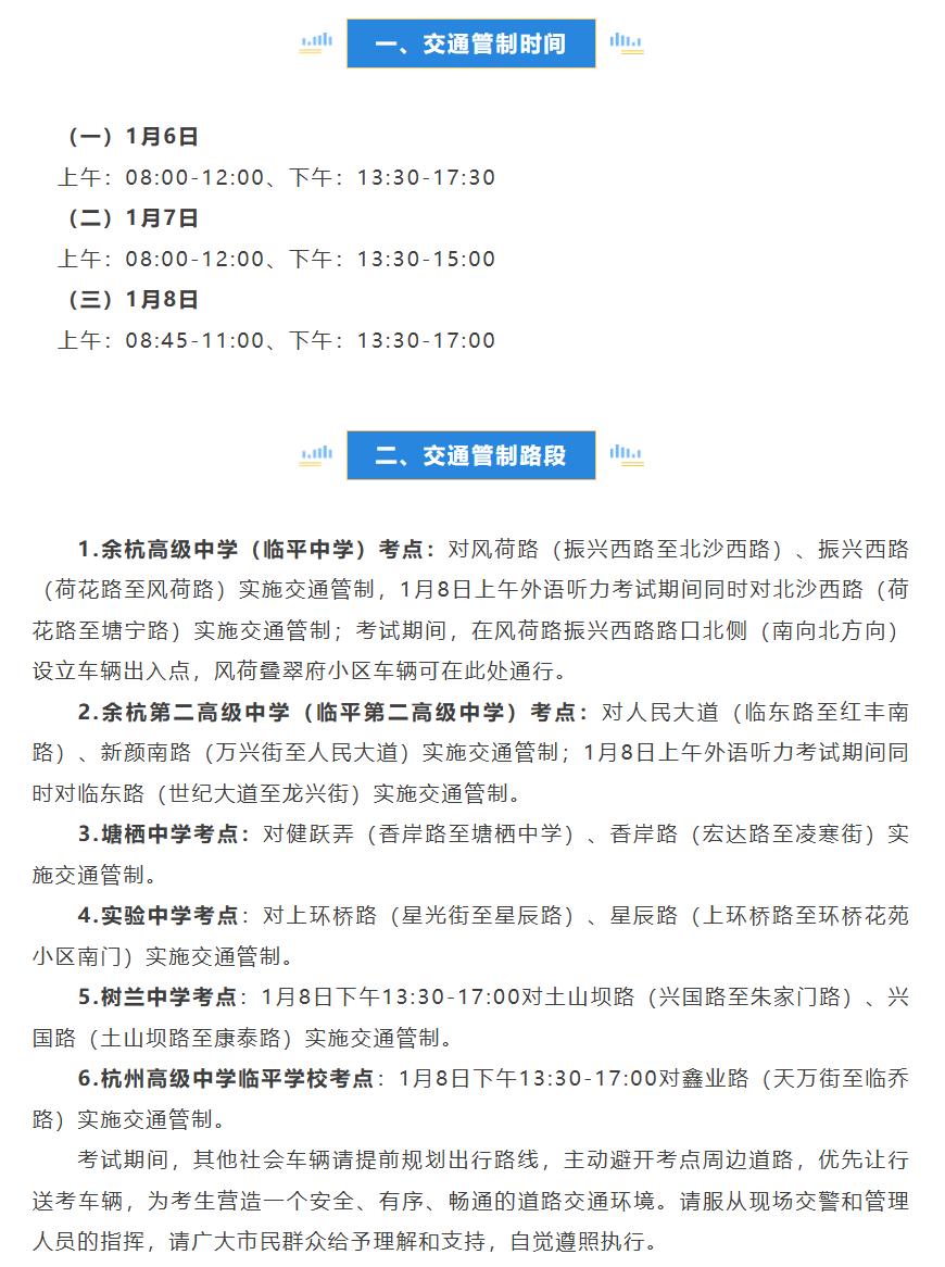
临平区发布通知,各设考点周边主要道路将实施临时交通管制措施,考试期间,除考务用车、送考车辆(即停即走)外,禁止其他社会车辆通行,并禁止一切车辆鸣笛。


考点有:余杭高级中学(临平中学)、余杭第二高级中学(临平第二高级中学)、塘栖中学、临平实验中学、树兰中学、杭州高级中学临平学校。


图片
图片





余杭区


余杭区发布通知,呼吁广大市民一起关心考生的复习和考试环境,携手营造安全、安静、安心的考试氛围。


余杭区共设有余杭第一中学、余杭中学、杭师大附属未来科技城学校(西站校区)、瓶窑中学、余杭文昌高级中学五个考点,另设市属考点学军中学海创园学一个。

图片





临安区


临安高考选考共设6个考点:临安中学、於潜中学、昌化中学、天目高中、天目外国语、杭州第十四中青山湖学校。


高考选考期间噪声排放和交通管制要求通告如下:


图片
图片





淳安县


浙江省学考、选考和英语首考期间,淳安部分道路将实行临时交通管控


图片

来源:富阳发布、临平教育发布、余杭教育发布、淳安发布、临安生态环境等

责任编辑:刘睿阳