终于定了!26年国补最高2万元!

问AI · 新能源车补贴优势如何影响购车选择?

2026年汽车国补终于定了!最高补贴2万元!

图片

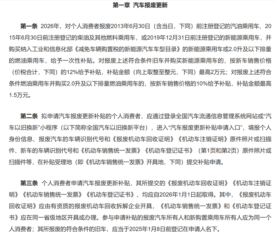
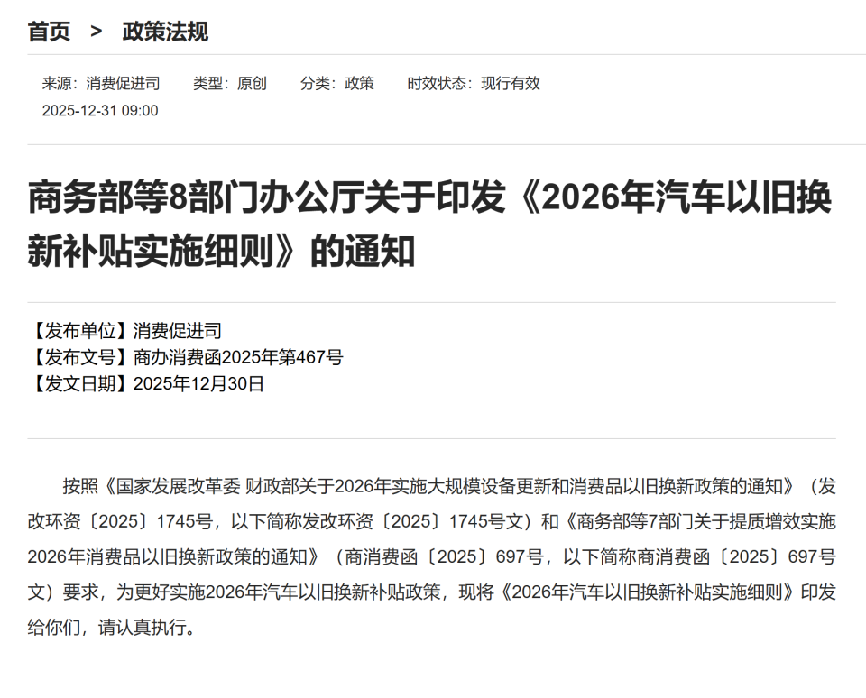
临近新年,国家相关部门终于敲定了2026年“国补”的细节,国家发展改革委、财政部联合印发《关于2026年实施大规模设备更新和消费品以旧换新政策的通知》,随后商务部等八部门发布《2026年汽车以旧换新补贴实施细则》,正式明确2026年汽车领域国家补贴政策框架与执行标准。

新政自2026年1月1日起实施,也就是大家看到这篇文章的时候已经到了适用新政的时候,其中最大的变化是26年国补采用“比例补贴+金额封顶”的方式。

图片

具体来看,报废符合条件旧车并购买新能源乘用车的,按新车售价12%补贴,最高2万元;购买2.0升及以下排量燃油乘用车的,按售价10%补贴,最高1.5万元。

图片

置换更新方面,转让旧车后购买新能源乘用车的补贴比例为8%,最高1.5万元;购买燃油乘用车的补贴比例6%,最高1.3万元。

图片

根据新规则来看,报废更新买新车,新能源车只需要车价大于16.67万即可拿满2万元补贴,而燃油车则是大于15万即可拿满1.5万元补贴。

而在置换更新方面,新能源车价大于18.75万即可拿满1.5万元补贴,而燃油车则是要大于21.67万才能拿满1.3万元补贴。

图片

与旧国补规则一样,26年的“国补”也是更倾向于发展新能源车,不管是补贴比例还是最高的封顶金额,都是新能源车更高。

图片

另外,细则还明确参与补贴的旧车需在2025年1月8日前登记在申请人名下,杜绝“突击过户”“黄牛囤户”等乱象。同时,新车发票与行驶证需在同一省份办理,明确地方财政责任,避免跨区域套取补贴资金。

值得关注的是,新能源旧车补贴覆盖年限延至2019年12月31日,填补了2018-2019年首批私家电动车因使用年限未达标无法享受补贴的空白,国内第一批新能源车主有福了。

图片

虽然今年新能源车购置税补贴政策已经退坡,但是在叠加新的国补政策之后,一定程度上能减少购置税退坡的影响,当然,从最高补贴额度(购置税免征+国补)来计算的话,26年整体的补贴额度还是比25年要更少一些,但按照规律来看,往后哪怕有补贴政策,也会比现有的补贴额度更低。所以最好的买车时候是以前,其次就是现在了!