西湖大学,2026年,首篇Science!

一粒药物,精准操控蛋白组装!
在生命体系中,许多关键功能并非由单个蛋白完成,而是依赖多个蛋白精准组装、协同工作。如果能像“开关”一样,用一种外加信号按需控制蛋白的组装与解体,就可以在细胞工程、基因治疗甚至活体调控中实现前所未有的精确操控。过去30多年,科学家发展了多种“小分子诱导蛋白靠近”的技术,但几乎都局限于“二聚体”,难以调控需要三聚体甚至更高阶结构的生物过程,同时还存在诱导分子毒性、特异性不足等问题。这些限制,长期制约着化学诱导蛋白组装工具在复杂生物体系中的应用。
在此,西湖大学曹龙兴博士联合解明岐博士提出了一种全新的“边结合、边对接(docking-while-binding)”计算设计策略,从零开始设计出一套可被小分子药物金刚烷胺(amantadine)精准调控的蛋白组装体系。这套系统不仅实现了前所未有的三聚体调控,还进一步扩展到异源二聚体和异源三聚体,并在细胞中、甚至在小鼠体内,通过口服药物实现了对基因表达的非侵入式调控,为化学诱导蛋白工程打开了全新的想象空间相关成果以“De novo design of small molecule–regulated protein oligomers”为题发表在《Science》上,Qihan JinYukai Wang为共同第一作者。
图片
图片
从“对接”开始:把药物直接设计进蛋白接口
研究的第一步,是彻底改变传统“先有蛋白、再找药物”的思路。研究团队从只有55–65个氨基酸的迷你蛋白出发,在计算机中同时优化蛋白–蛋白相互作用和蛋白–药物相互作用。在这一过程中,金刚烷胺的三重对称结构被精准地嵌入蛋白亚基之间的接口区域,使蛋白在没有药物时稳定以单体存在,而一旦加入药物,就会被“锁定”成三聚体(图1a–f)。这种设计思路的关键,在于让药物本身成为蛋白组装的“结构核心”,而非简单的外部黏合剂。
图片
图1金刚烷胺调控蛋白三聚体的计算设计流程与总体结构示意
一个药物不够?那就两个
实验结果很快揭示了一个现实问题:金刚烷胺分子很小,仅靠一个分子,驱动三聚体组装的能量有限。于是,研究团队进一步设计了可同时结合两个金刚烷胺分子的三聚体结构。这一改动带来了显著提升——双药物版本在加入金刚烷胺后,蛋白的组装行为更加明显、响应更加灵敏。晶体结构结果显示,实验解析的蛋白–药物复合物与计算模型高度一致,原子级别的偏差不到1 Å(图2a–e),证明这种“从零设计”的策略在结构层面是高度可靠的。
图片
图2单/双金刚烷胺诱导三聚体的结构解析与组装行为表征
让三聚体“干活”:基因表达与蛋白凝聚
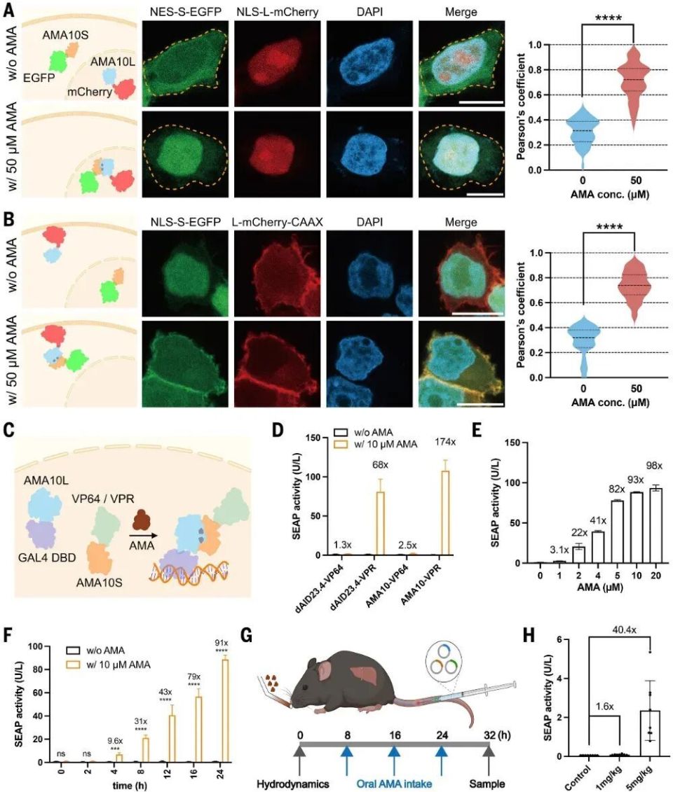
有了稳定可控的三聚体结构,研究团队将其接入真实的细胞功能中。他们将该模块嵌入转录因子设计中,使其只有在三聚体形成时才能激活基因表达。实验表明,加入金刚烷胺后,目标基因表达水平随药物剂量精准上调,且背景表达极低(图3a–d)。与此同时,研究人员还构建了一个可逆的蛋白凝聚体系:在细胞中,加入药物后,荧光蛋白迅速聚集成清晰的“斑点”,去除药物后又可完全消散(图3e–h),展现出优异的时空可控性。
图片
图3三聚体在细胞中实现基因表达调控与可逆蛋白凝聚
对称到不对称:异源二聚体与三聚体
对称三聚体只是起点。借助其高度可工程化的特性,研究团队进一步“拆分”和重组原有结构,成功构建了金刚烷胺诱导的异源二聚体和异源三聚体系统。通过正负设计策略,研究人员既增强了目标亚基之间的结合,又有效抑制了错误组装。最终获得的异源二聚体在加入药物后,结合亲和力提升近两个数量级,晶体结构再次验证了设计精度(图4a–j)。这一结果表明,该策略可以像“积木”一样,扩展出多种复杂蛋白架构。
图片
4:基于三聚体拓展的金刚烷胺诱导异源二聚体与异源三聚体
把“开关”带进活体:口服药物调控小鼠基因表达
最引人注目的突破,来自体内实验。研究人员将该化学诱导系统用于小鼠模型,只需通过口服金刚烷胺,就能在体内实现剂量依赖的基因表达调控(图5g–h)。由于金刚烷胺本身是FDA批准的药物,具有明确的药代动力学和安全性,这一结果为未来的可控细胞治疗和基因治疗提供了极具吸引力的技术路线。
图片
图5金刚烷胺在细胞与小鼠体内实现蛋白定位与基因表达控制
小结
这项研究首次实现了小分子药物精准调控的蛋白三聚体及更高阶组装,并通过完全从头计算设计,摆脱了对天然蛋白模板的依赖。小巧的蛋白尺寸、成熟安全的口服药物,以及从细胞到动物模型的全面验证,使这一体系具备了难得的转化潜力。可以预见,这种“药物即结构”的设计理念,将推动下一代化学诱导蛋白工具的发展,并在合成生物学、精准医学和细胞治疗中发挥重要作用。