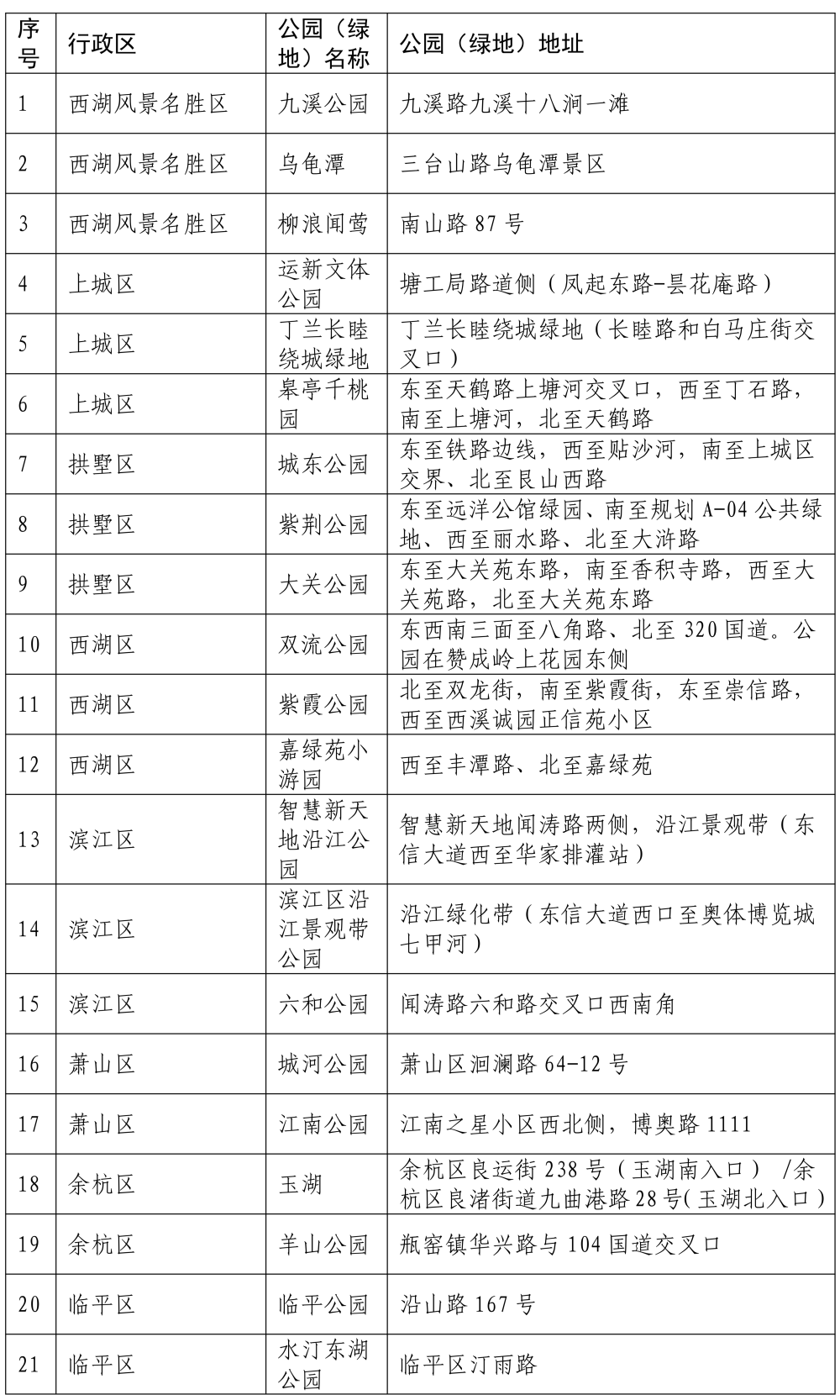
杭州新增一大批公园绿地,可露营、健身、市集!有你家附近吗

问AI · 杭州公园共享绿地草坪如何实施轮换养护?

元旦假期去哪儿玩?不如带上家人,奔赴家门口的城市公园,沉浸式亲近自然。近日,杭州市园林文物局公布杭州市第三批城市公园绿地开放共享试点公园名单。一起来看↓↓


第三批城市公园绿地
开放共享试点公园



图片
图片


免费的遛娃好去处

有没有在你家附近的?

一起来看看这些公园都长什么样


西湖风景名胜区
柳浪闻莺


图片


公园位于杭州市上城区南山路87号,面积约180000平方米,全天开放,地铁交通便捷、周边配套成熟,是市民群众周末带娃休闲的热门场所。公园以观花观叶乔灌木和草坪景观为主,可开展活动类型分别为休闲游憩、搭建帐篷、运动健身等。园内有垂柳、碧桃、樱花、紫薇、海棠、红枫、鸡爪槭、月季、茶梅等丰富的植物景观,其中公园内紫薇花可达每年2到3次开花,月季开花可以从4月份持续到12月份。


上城区
皋亭千桃园


图片


公园以上塘河旅游线为依托,以“桃”文化为景观特色,将建成集休闲、旅游、观光为一体的市级城市综合性公园。公园围绕“一带两翼三片”的空间格局,由东向西分别为田园养生、古埠村韵、桃园水乡三个功能区块,园内建筑以江南传统民居为主要形式,模仿自然村落的集聚形态进行布置。园内绿化配置按照“四季常绿,四季有花”的原则进行合理配置,原有大面积绿化及乔木基本保留,通过采用香樟、杜英、桂花等常绿树种及灌、草多层次搭配的基础上,重点突出“桃”文化的景观特色。


拱墅区
城东公园


图片


城东公园是一个集休闲、娱乐、观赏于一体的综合性公园。园内有丰富的植物景观,公园内樱花、喷雪花、垂丝海棠、红花檵木在每年的3月至4月相继开放。


西湖区
嘉绿苑小游园


图片


公园位于丰潭路与益乐路之间,是市民群众每天休闲散步的热门场所。公园主要以自然景观和公共休闲为主,园内有丰富的植物景观,开花植物有樱花、杜鹃、栀子花等。


滨江区
智慧新天地沿江公园


图片


公园位于滨江区浦沿段沿江景观带,绿化疏朗和谐,江景开阔优美,停车便利、周边配套日渐成熟,是市民群众周末带娃休闲的热门场所。可开展活动类型分别为休闲游憩、儿童游戏、运动健身等。植物景观上主要以樱花及紫薇为特色,分别于春季及夏季盛放。


萧山区
城河公园


图片


城河公园位于萧山区人民路与回澜路交叉口西北角,沿着城河边而建,公园两侧栽着高大的梧桐、香樟、玉兰、合欢等树,一到夏天,这里鸟语蝉鸣,成为市民锻炼、小孩玩耍的好地方,而在2020年改造提升后,更有梅花、鸡爪槭、桂花等花灌木和色叶树种,给公园的四季增添了色彩,且在公园人民路一侧的人行道上栽种的银杏树更是萧山秋季一道亮丽的风景。


余杭区
羊山公园


图片


羊山公园拥有丰富的绿化苗木,设置了各种类型的游步道、座椅、健身器材和游乐设施,安装了静谧温馨的照明系统。此外,瓶窑作为江南水乡的古镇,有着深厚的窑业历史,其建筑风格应与文化内涵相协调。因此在立面设计中保持与沿街立面总体风格统一的前提下,建筑外立面以清静淡雅的白墙和青灰墙为主,布局渗入代表瓶窑文化的色彩基调元素,增加沿街立面的生机和活力,充分体现了杭州城镇历史文化建筑特色。


临平区
临平公园


图片


临平公园是临平城区最核心的城市综合性公园。公园有特色植物景观和自然景观。植物景观方面,设有杜鹃、绣球、牡丹三大主题植物园,每年3月至6月,这里迎来最佳的赏花时节;自然景观方面,游客可登山至断岭残雪景区,尽享夕阳美景,冬季还能观赏雪景。公园有三大特色游览线路:一是科普研学线路,涵盖杜鹃园、气象站、白蚁防治基地;二是历史文化线路,包括东来阁(内设历史文化陈列馆、临平山诗词文化展)、环山道沿线景点及山顶断岭残雪景区;三是红色文化线路,包含双拥馆和革命烈士纪念碑。


钱塘区
钱江直河公园


图片


钱江直河公园位于杭州市钱塘区青西一路西侧,是一座集休闲健身、社交活动、文化打卡、全龄共享于一体的新中式公园。公园景观设计独具匠心,绿地“串珠成链”,以自然生态健康为主题,为市民及游客提供了宜人的休闲去处。公园种植了月季、无尽夏绣球、粉黛乱子草、蓝灰石竹等多种具有视觉感染力的花卉,开放林下空间,为公园增添生机与活力。


富阳区
北支江公园


图片


公园所在的北支江,是富春江的一条重要支流。公园风景如画,环境清幽,景色绮丽,特色鲜明的景观节点连接着生活与生态, 植物种类繁多,种植了上千棵水杉池杉,不仅净化了水质,还吸引了好多鸟类栖息,是观鸟爱好者的天堂,为周边居民提供了一个环境优美、设施完善的滨水休闲与健身散步场所。北支江公园在自然和谐中展现诗情画意和理想人居环境。


临安区
苕溪锦绣公园


图片


公园位于临安区望湖桥以西,苕溪以北。北区入口打造草坪绿化空间,与城市主轴景观相呼应,打造大气的入口景观。结合周边地块,设计生态和共享的公园交流休憩空间,地铁交通便捷、周边配套成熟,是市民群众周末带娃休闲的热门场所。公园开展活动类型分别为休闲游憩、搭建帐篷、运动健身等。园内有丰富的植物景观,公园内紫薇花可以达到每年2到3次开花,月季开花可以从4月份持续到12月份。


桐庐县
桐庐中心广场公园


图片


公园位于迎春南路县镇府对面,交通便捷、周边配套成熟,是市民群众周末带娃休闲的热门场所。公园以西至大奇山路,东至迎春南路,可开展活动类型分别为休闲游憩、搭建帐篷、运动健身等。园内有丰富的植物景观。


淳安县
珍珠半岛水之灵附属绿地


图片


公园位于青溪大道水之灵西南侧,以休闲为主题,可开展活动类型分别为休闲游憩、搭建帐篷、运动健身等。


建德市
建德凤凰山公园


图片


建德凤凰山公园集自然风光与人造景观于一体,园内铺设休憩广场及园林步道,可登山远眺,新安江美景尽收眼底,同时为市民提供游玩及锻炼的休闲区域。栽植香樟、红花继木、广玉兰、四季桂红枫等品种多样、色彩丰富的观赏性植物,形成三季有花、四季常绿的季相景观。2023年已对凤凰山公园广场进行提升改造,改造面积约6000平方米,打造以现状广场为肌理,合理嵌入迎宾展示绿地、群众基础气排球场、儿童游乐等功能,以乔木樱花为特色的春花夏荫环绕的老百姓室外活动空间。


什么是“开放共享的绿地

公园绿地如何“快乐玩耍”



逛公园时,我们总能看到草坪上的“请勿踩踏”标识。而在杭州,公园的大草坪,市民游客可以“快乐玩耍”。


2023年,杭州开放首批城市公园共享绿地,在开放共享的绿地,市民可进行露营、健身、经营等户外活动。同时,发布《杭州市公园绿地开放共享管理导则(试行)》,
明确了公园开放共享区域的多项内容。


公园中这4种场地可开放共享


《管理导则》明确,城市公园开放共享区域包含公园中的开阔场地、运动场地、可供游憩活动的草坪区和林下空间等。


图片


其中,草坪区将分为游憩类和观赏类两类,明确游憩类草坪可供游人入内,实施“轮换制”养护机制。承载容量应合理测算,并预留安全距离和应急疏散空间。


市民游客在特定时间进入


《管理导则》表示,开放共享区域将按照“集约利用、安全有序、专类专用、减少干扰”的原则科学进行功能分区(包括综合服务区、帐篷露营区、生态观赏区、运动健身区、儿童游乐区、市集经营区、多功能区等),根据行为活动特征提出布局要求。具体由公园根据实际情况设置。


图片


市民游客可在特定时间进入特定的开放共享区域,开展休闲游憩、运动健身、亲近自然等户外活动


绿地上允许开展的活动很多,但有些行为要注意


在公园开放共享绿地,市民游客被允许开展哪些活动?什么样的活动规模需要提前报批?是否能使用明火?《管理导则》提出了市民游客行为管理规范,以下行为要注意:


允许在开放共享区域开展文化体验、体育健身、市集经营等活动;



超过20人有组织的活动要提前报批



低、中、强不同影响度的运动有场地分类要求;



正规经营售卖需经批准



可以铺防潮垫



搭帐篷需按公园要求预约登记,可在划定的帐篷露营区搭设,不得在正在养护的草坪中搭设



不宜使用带有风绳和需要地钉固定的天幕、帐篷



不得使用明火、破坏绿化、公物或污染环境,不得干扰他人或开展与本功能区相冲突的活动



除老幼病残者使用其专用车辆外,其他车辆未经允许不得进入开放共享区域



点击这里,查看《管理导则》的更多内容。


资料/市园林文物局

编辑/毛梦莹、余紫琦

责编/姚容