2026:一个答案落地的年代

图片

2026年依然会辛苦、艰难,但乐观依然是主基调。

文丨智驾网 雨来‍‍

编辑丨雨来

2025年即将过去,21世纪的四分之一已经成为历史。

对于如何总结2025年,岚图汽车CEO卢放对智驾网说:「2025是非常辛苦的一年。但从结果来看,是非常有收获的一年。」

「辛苦」毫无疑问几乎是所有中国汽车人在2025年的共同感受,是否有「收获」则甘苦自知。

12月30日,日本财经媒体日经中文网发文称,中国汽车企业2025年的全球销量预计同比增长17%,增至约2700万辆,超过日本车企合计2500万辆的销量,成为全球第一,日本车企占据全球20多年的第一被取代。

这一数据是日本经济新闻根据2025年1~11月各企业发布的资料和标普全球汽车的数据统计所得。销量包括商用车。包括本国市场和出口等海外市场的销售。

而对于何为中国车企,何为日本车企,日经的标准是国家分类以出资比例为准,各出资一半的情况下定为销售时品牌名称的制造商所属的国家。

也就是说,中国车企在今年2700万辆的销量数据不包括上汽大众东风日产等合资品牌。

中国汽车人念兹在兹多年的汽车强国梦在这一数据面前具象化了吗?

中国在‌2009年‌成为世界最大的汽车市场到自主品牌主导国内市场,并成为全球产销最大的华系车品牌用了16年。

而如果将2025年称之为中国汽车品牌在全球登顶加冕的一年,但在利润上的微薄,连续多年陷入「增收不增利」的内卷之中却是最为尴尬的一幕,丰田三季报一家企业利润是中国八大车企盈利总和的两倍之多(丰田汽车三季报营收约5937亿元人民币,净利润约430亿元人民币,这一利润额是已公布业绩的中国八大车企盈利总和的两倍之多:比亚迪奇瑞、赛力斯、长城、上汽、长安、一汽解放与东风股份,三季度利润总和仅为203.55亿元。)

在这一年长城汽车董事长魏建军甚至警告:中国汽车圈的恒大已经出现。

而日经也警告称:为了对抗价格竞争力较高的中国企业,各国将在关税和新标准方面设置壁垒。

2025年所有的问题已经浮出水面,2026年将迎来怎样的一个答案?

01.

摩根大通预计2026一季度中国汽车销量暴跌30%

在12月15日,摩根大通发布报告称:2026年第一季度,中国汽车销量会暴跌30%。2026年全年,中国乘用车(国内)零售销量预计将同比下降7%左右。

摩根大通表示,中国汽车销量下降的原因有三:

一、2020-2024的价格战和大肆促销,提前透支了中国汽车消费者的购买力。

二、新能源汽车购买补贴大幅削减,甚至可能取消,让部分汽车消费者,推迟或停止了购买计划。汽车是一个大件商品,没有补贴的话,很多潜在消费者根本买不起,或舍不得买。 

三、2025年开始,中国宏观经济增速明显放缓,社会失业和收入下降问题严重;很多家庭,为了对冲未来失业或收入削减的风险,收缩消费开支,对汽车消费开始慎重。

这是迄今对中国汽车市场最为悲观的预测。

而乘联会的数据似乎也佐证了这一判断:12月前三周(1-21日),中国市场的汽车零售销量为130万辆,同比大跌19%;一直保持增长的新能源汽车前三周销量78.8万辆,同比仅微增1%。

2026年将成为中国汽车黄金时代落幕的注脚吗?

显然,中国汽车中人并不认同这一悲观的未来。

12月20日,深蓝汽车董事长邓承浩领到了中国第一张L3正式牌照,工信部联合公安部、交通部、住建部等相关部委在2025年年末正式发放L3测试牌照,面向消费者的自动驾驶只剩临门一脚。

图片

12月31日,改革委、财政部联合发文:2026年购车补贴延续:在保持汽车补贴上限不变的基础上,将定额补贴调整为按车价比例进行补贴。

确保汽车消费的平稳是国家经济治理保消费的重要一环。

12月16日,车百会理事长张永伟在中国电动汽车百人会论坛2026媒体沟通会上对中国汽车做了相对乐观的预测,2025年1-11月,国内汽车销量达2478.3万辆,同比增长9.7%,预计全年超2760万辆;2026年将实现2%微增长,销量达2820万辆;2030年市场规模稳定在3000万辆左右。

图片

张永伟将2026年中国汽车产业的发展总结为12个趋势,这12个趋势决定了中国的汽车产业长期保持增长,但未来一段时间会进入高销量、低增长,但在全球市场的销量会占到总销量的近三分之一强,而各种新技术的爆发会推动中国市场成为世界汽车创新的策源地。

这十二个趋势如下:

1、汽车产业的国家地位与战略作用进一步放大:汽车制造将占我国制造业比重的10% ,汽车消费占中国社会消费品零售总额的10%;

2、产业加速探索高盈利、高科技、高价值的新发展模式:从“卖一次车”转向“卖全周期服务”:能源补给、订阅服务、数据服务、延保金融;

3、国内汽车市场进入高销量低增长周期:2026年预计将实现2%微增长,销量达2820万辆,2030年国内汽车市场规模约3000万辆;

4、新能源汽车保有占比快速提升:2026年新能源汽车保有量预计将超6000万辆,占比达15%;

5、电动化中新一代电池技术进入兑现应用期:预计2026-2027年固态电池进入小规模生产与装车示范阶段;

6、辅助驾驶实现规模化上车:2026年新车渗透率将超70%,并下沉至15万元主流车型价格区间;

7、智能化关键技术继续取得标志性突破:智能底盘:线控转向和线控制动实现量产突破

8、汽车产业出海规模跃升、区域拓展与模式升级:预计2026年汽车出海将冲击800万辆,新能源汽车达350万辆,近两年复合增长率65%,中国车企2026年海外工厂投产年产能超200万辆;

9、跨国汽车企业加速转型适应中国市场变化:当前年销量不足10万辆的跨国企业共有5-6家,他们退出中国市场的概率超过80%; 

10、汽车产业与机器人、低空产业加速融合:车企加速向聚合智能终端企业演化;

11、汽车行业新服务成为重要赛道:预计2030年智能新能源汽车后市场规模将突破5万亿元;

12、行业政策重心转向重规范、促消费:电池、智驾等强制国标将相继出台。

这12个趋势可以涉及四大方面:汽车消费、汽车出海、跨国车企在华转型、AI等新技术对汽车产业的影响。

下面我们分别从这四个方面来拆解车百会理事长张永伟的这一报告。

02.

——汽车消费——

未来五年将保持低增长,五年内突破3000万辆

张永伟既对2026年的中国汽车市场保持了乐观,也预测未来五年内中国国内汽车消费将持续保持增长。

这其中核心的原因即是汽车产业已成为我国国民经济的重要支柱产业。

图片

汽车产业占我国制造业比重已高达10%,汽车消费占我国社会消费品零售总额比重同样接近10%,是唯一在制造端与消费端同时占据支柱地位的产业。

其中2024年,汽车类商品零售类总额5.0313万亿元;2025年1-10月达4万亿元,占社零比为9.7%。

张永伟没有点明的是汽车产业已超过房地产业成为我国的第一产业。

汽车制造业未来十年将以年均超过10%的增加值增速,成为我国2035年人均GDP实现2.5万-3万美元目标的支撑产业。

图片

因而在2026年,汽车产业的国家战略价值将全面放大,成为国民经济不可或缺的压舱石和增长极,是稳定经济、拉动创新、促进全球化的核心引擎。

中国经济实现量级跃升和平稳增长都离不开汽车制造业的平稳增长。

汽车产业在我国经济领域战略地位的提升决定了在产业政策和推动消费方面不会有政策的大起大落。

但在微观层面,中国汽车产业也存在现实问题:即企业与车型数量众多、盈利水平下滑。

图片

据统计,我国目前共有超30家国内主流乘用车集团,超过80家车企、工厂超过230多家。

根据工信部《道路机动车辆生产企业及产品公告》,2025年第402批公示的新能源汽车产品包含223户企业、693个型号。

张永伟根据公开数据统计整理的相关数据颇为严峻:

1、2024 年汽车制造业产能利用率72.2%,持续下滑。

其中国有企业产能利用率64%;电动汽车初创企业66%,大型民营汽车制造商72%;合资企业跌至36%,外国豪华品牌相对较高,90%。

以上皆是2024年的数据,相信2025年会更为严峻。

2、汽车制造业整体利润率持续走低,明显低于历史平均水平

中国汽车产业利润率持续走低主要是价格战持续三年没有停止的迹象。

截至2025年9月,有超过260款车型官方宣布降价,平均降幅达11.2%,创历史新高;

近年来,价格战由“阶段性促销”演变为“常态化竞争工具”(高配低价、平替竞争),导致利润空间被持续压缩。

这推动车企从“卖一次车”转向“卖全周期服务”:能源补给、订阅服务、数据服务、延保金融;寻求商业模式创新。

图片
图片

价格战目前事实上已经有了一些结果性数据,即中国汽车集团的销量占比集中度在提高,市场已淘汰了一部分企业,但整体数据确实不容乐观。

图片

但综合评估,张永伟认为中国的汽车市场正进化成长后期,并即将迈入成熟期,高销量、高增长的时期已经过去,即将进入高销量低增长的周期,因而他预计:2026年预计将实现2%的微增长,销量达2820万辆,2030年国内汽车市场规模约3000万辆。

这里需要指出的是,张永伟对于中国汽车市场四个周期的划分背后都有政策主导的因素,像2015-2019年与小排量乘用车购置税减征有关,在2024-2026年以旧换新政策的推动等等。

02.

——汽车出海——

全产业链出海正成为现实


对于汽车产业出海,张永伟给出了极为乐观的预期。

图片

2025年我国继续成为全球出口第一大国没有悬念,已公开数据显示,2025年1-11月,汽车出口总量为634.6万辆,预计全年达700万辆,其中新能源260万辆。

他预计今年海外产销(含出口)将达800万辆,增长率为15%。其中海外生产汽车总量有望突破100万台,汽车零配件、锂电池出口金额将达1800亿美元。

到2030年,海外产销(含出口)将达1000万台,其中海外生产、海外销量将占比50%。

图片

目前中国的海外市场规模,欧洲是中国车企最核心的出口市场,2024年占比40%,东盟、南亚、中东是重要的增量市场,拉美市场中形成了墨西哥、巴西双中心,墨西哥在2025年1-10月成为中国汽车出口第一市场,但有政策极大的不确定性。

对于海外市场,贸易壁垒会不会影响中国汽车的海外销量呢?尤其是占中国海外市场35-40%的欧洲是对中国车企最早施加关税的市场。

张永伟表达了相对乐观的预期,他说:

“我刚从欧洲回来,跟几个汽车协会的负责人还有车企做了很多交流,有几个感觉。欧洲汽车工业离不开中国汽车产业,特别在智能化阶段,他们非常期待怎么和中国在新能源、智能化所形成的技术,包括产业这两套东西进行更好地结合,这种意愿是很强大的。过去是相对排斥的,过去你来了我就要把你挡在外面,现在它愿意合作,特别在电动化、智能化领域,表现出很高的合作意愿。我们应该抓住这个机会,利用好愿意和我们合作的意愿来解决在欧洲发展的问题。”

不过,他强调,出口和出海要同步进行,出海是实现中国的技术与欧洲的产业升级结合,防止出现当年光伏产业把当地的产业消灭的现象。

图片

他说,目前中国汽车的出海本质上是产业出海,出现了整车+智能化+电池+零部件+服务的生态协同。

据统计公开数据,2026年中国车企将在海外工厂投产产能超过200万辆,规划产能高达300万辆。

与整车厂同步的是零部件公司、Robotaxi企业、动力电池厂商和充换电服务也在同步出海,并已形成了相当的规模。

03.

——跨国车企在华转型——

中国技术开始反哺其全球产品

跨国企业在华市场的表现近年来市占比一直在持续下滑。

在2020年自主乘用车品牌的市占率仅为36%,而至2025年1-10月,跨国乘用车品牌的市占率大幅下降,仅为35%。

张永伟认为,随着跨国汽车企业与自主品牌市场结构的反转,跨国企业退出中国市场的风险进一步加大。

他划分了三道红线:

年销量不足10万辆的跨国企业共计5-6家,退出概率>80%;

年销量10-30万辆的跨国企业共计4-5家,退出概率50-80%;

年销量30-60万辆的跨国企业共计2-3家,退出概率20-50%;

图片

不过,虽然跨国车企在华节奏失速是事实,但也在加速转型适应中国市场的变化,只是这种转型方式各有不同。

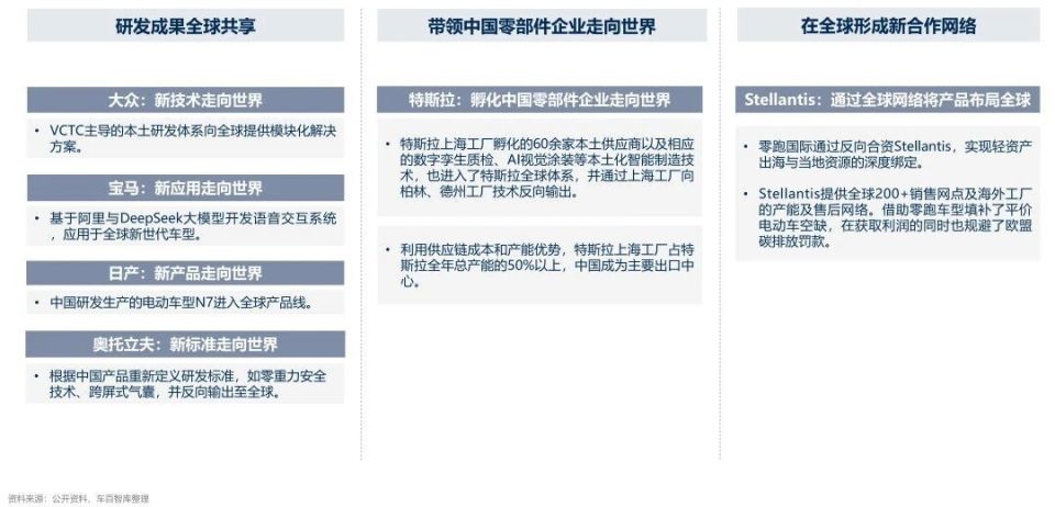
以大众、丰田、日产为代表的车企的一大转变即是推动本土化研发、本土化决策和本土化合作。

图片

跨国车企传统的“在中国、为中国”向“在中国、为全球”迭代。

像大众集团将VCTC主导的本土研发体系向全球提供模块化解决方案;宝马基于阿里与DeepSeek大模型开发的语音交互系统应用于全球的新世代车型;日产在中国研发的电动汽车N7进入了全球产品线。

图片

合资2.0模式主要是反向合资,这种模式的一个新现象是带动了中国本土伙伴的出海。

04.

——新技术突破——

中国智驾出海已是海外市场的刚需


新技术主要涉及三个层面:动力电池、智驾大模型、智能底盘。

张永伟认为,新一代电池技术在2026年将进入技术兑现应用期:预计2026-2027年固态电池进入小规模生产与装车示范阶段。

图片

他预计2026年新能源汽车保有量预计将超6000万辆,占比达15%;在2030年,我国非化石能源发电量将超过50%,届时1亿辆电动车储能电池容量将超过60亿kwh,新能源汽车可以为新型电力系统提供海量的灵活调节资源。

在智驾方面,VLA将规模化应用,车端算力将实现1000TOPS,线控转向和线控制动将实现量产突破。

图片

这两项技术都将进一步推动L3、L4的商业化落地。

张永伟表示,国家及时放开L3的试点,是推向产业化的重要步骤。技术验证、监管体系双准入试点,一个上路准入,还有产品准入,确保我们在智驾上有一个很好的准备,非常关键。

图片

他将智能驾驶称为国际科技竞争的核心之一。

自动驾驶将带动数个万亿产业的发展:Robotaxi、无人物流、产业自动化升级(自动停车、自动充电)。

图片

随着智驾、智舱的AI化,汽车产业与机器人、低空产业开始加速融合。

后市场也将被AI重构,他预计2030年智能新能源汽车后市场规模将突破5万亿元。

图片

张永伟表示,中国智驾出海已是海外市场的刚需,来自中国智驾公司的方案将在26-30年间成为跨国车企的全球方案。

以上即是我们对车百会理事长张永伟对2026年12个趋势分析的梳理与总结。

这是一份整体偏乐观的预测,但它是一份建立在数据以及对中国治理机构的深度了解之上的报告。

04.

2026年哪些答案会落地

在2025年中国的造车新势力蔚来、小鹏、理想和零跑均度过了自己的十周年,他们已经渡过了成长期,同样的在这一年小马智行、文远知行先后在香港上市,中国第一批L4企业被世界看见。

在他们身后,来自智舱、智驾产业链的激光雷达、智驾公司也排队上市。

中国智驾也走了十年正迎来收获期。中国有望成为世界上首次实现L3规模化量产应用的市场,中国智能汽车产业将进入一个崭新的阶段。

L3是一切答案的始点,也是中国成为世界汽车强国的标志性事件。