罗永浩深夜自曝得病十几年!什么是ADHD?

12月31日凌晨

罗永浩在微博发文

回应“科技春晚”迟到40分钟

并自曝患有ADHD

注意缺陷与多动障碍)

相关话题引发关注

图片

罗永浩表示,因为ADHD(注意缺陷与多动障碍)的关系,他的发布会没有一场是彩排过的,全是没有彩排直接上去硬讲。

多年以来,看起来没出大问题的,全是靠体力、经验和时灵时不灵的药物支撑。现在体力已经不太行了,比如连撑两三天不睡觉心脏会明显不适,而且脑子不工作,吃了十几年的药物已经吃最大剂量也不太管用。

他表示:“为我的发布会做幕后的同事,工作难度全程都是地狱级数的,每次结束后都需要疗伤。如果ADHD换药失败,或是不能用锻炼彻底改善体能问题,我不会再举办这种大型活动了,会害人害己。

罗永浩发文后,不少网友表示,希望更多人关注ADHD:

图片

图片

图片

图片

什么是ADHD?

据科普中国,ADHD,全称“注意缺陷-多动障碍”(Attention Deficit Hyperactivity Disorder),是一种神经发育障碍,也就是我们常说的“多动症”。顾名思义,ADHD既可能表现为“注意力缺陷”,也可能表现为“多动”和“冲动”。

不过,需要澄清的是,ADHD的核心问题并不在于“注意力不足”,而在于“注意力调节失灵”。也就是说,有ADHD的,并非完全无法专注,而是像一台老旧的收音机,信号忽强忽弱,因此会表现为一会儿过度专注,一会儿分心到天边,完全无法掌控注意力的“频道切换”。

图片

生命时报指出,ADHD并非儿童的专病,成年期多有5种表现:

图片

图片

图片

图片

图片

不过,在社交媒体的渲染下,ADHD似乎从一种神经发育障碍,变成了解释种种行为的“万能钥匙”。“人均ADHD”一度成为了网络热词:

图片

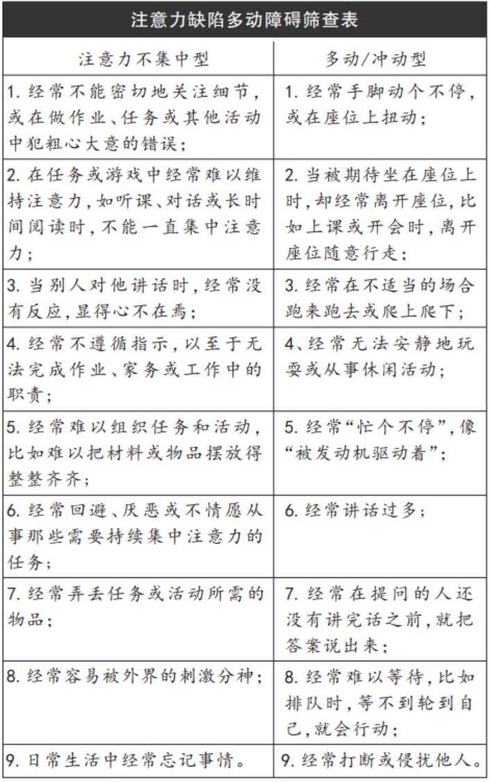
据生命时报,ADHD以持续存在的注意力不集中和多动、冲动为特征。分为注意力不集中型、多动/冲动型等多种类型,并不一定多动才是多动症。

很多人认为多动症是小时候顽皮,等长大就好了,但他们距离正常人标准仍有差距,如做事冲动、粗心、缺乏计划性、人际关系差等,给未来的生活、工作可能造成很多困难。

注意力不集中型

主要表现为不会关注细节;难以维持注意力;与他人直接对话时,经常看起来没在听;经常容易被外界刺激分神;经常回避、厌恶或不愿做需要持续注意力的任务;经常丢失任务或活动所需物品;日常活动中经常忘事等。

多动型

经常手脚动不停或在座位上扭动或离座,被期待坐在座位上时却经常离座,经常在不适当场合活动过多,经常难以安静地专注休闲活动。

冲动型

会经常出现提问未讲完就脱口回答,经常难以按次序等待,经常打断或侵扰他人等情况。

下表可帮助初筛多动症,可以对照测验。如果在两类指标中,有6条或6条以上症状时,就要警惕。

图片

来源:生命时报

如果你高度怀疑自己是ADHD

请勇敢地迈出第一步

前往正规医院寻求专业评估

来源:中国青年报官微